系统控制与显示电路负责完成整机的控制和操作功能,并对频谱和相关功能信息进行显示。面板控制电路是整机人机对话的窗口,它能传达各种操作指令给CPU,以完成各种功能的操作。同时它也是整机状态的一个窗口,通过VFD通讯口,接受CPU送来的当前工作状态,通过内部的处理,驱动相应的VFD字段点亮。 

一、原理简介 

    按键操作信写通过16311内部按键矩阵编码,输出相应的数据信号,传达给CPU,其中系统控制电路主要由CPU、EPROM完成。功放的控制电路常由PT6312、16311、M3885等完成,另在AB217等机型中还有由运放构成的比较器对整机进行控制和显示驱动。 

    1.合成解码原理框图如图1所示。 

    2.根据面板的IC不同,将功放显示电路分类,方便在维修时根据而板IC来查找相应的检修流程或维修实例,如表1所示。 

    3.AB217控制与显示部分原理框图,如图2所示。


二、检修流程分析 

    1.“无屏显”检修流程: 

    无屏显常见原因是显示屏损坏和面板IC损坏,如果按键有效,只是没屏显,则显示屏坏的可能性较大;如果无屏显同时按键也无效,则面板IC坏的可能性较大,在具体维修时可以借助示波器等测波形及电压值,并参考图3所示检修流程来确定故障部位。 

    2.“不搜索”检修流程(以AV288为例)如图4所示。


三、故障实例 
    实例1:机型:AV100,无屏显 
    首先测试其面板显示驱动IC的供电和显示屏灯丝供电均正常,估计为CPU和面板IC的通讯有问题,再测其STB、CLK、DATA的电压发现均不正常(如图5所示),都只有零点几伏(正常时应为5V),看来问题可能在CPU,试测CPU的供电和复位都正常,时钟电压也正常,后用示波器测量其时钟,发现12MHz晶振未起振,代换12MHz晶振后故障修复。 


    实例2:机型:AB217(AV217K),继电器吱吱响 
    用万用表电压挡测量面板到主板的控制排线XS3的EX脚电压,当发出“吱吱”声时此电压高低不断变化,同时面板VFD的2CH与5CH也随之不断的交替变化,由此进一步锁定故障在面板控制部分,为了判定是CD4013还是LM324所产生的问题,测量LM324(N911A)的②脚基准、③脚控制电压,并按声道切换键,此时③脚有高低电压变化,但此时的①脚并不随之变化,而是无规律的跳动,测量LM324供电正常,更换LM324仍不正常,当断开到VFD的⑤脚供电时“吱吱”声消失,测量VFD的⑤、⑥脚的内阻为6.65k(正常应为无穷大),更换显示屏后故障排除。 
    此问题的另类解决方法:若一时没有显示屏更换,可作如下改动:在面板上将VD916的负端到EX端的走线划断,然后用一只1N4148或两只二极管连起来(负端接EX端、目的是降低去EX控制端的电压),经实验可解决此问题,以免更换显示驿。 


    实例3:机型:AB217,无屏显, 
    观察显示屏灯丝发亮,怀疑故障在面板驱动电路,首先检查面板驱动IC LM324的供电,发现LM324无+23V的供电电压。如图7昕示,根据电路原理图分析;+23V的电压是由交流26V的电压通过VD912、C947半波整流滤波后再经V901调整管、VD913稳压二极管稳压得到的,检查交流26V电压正常,因此可以判断故障在稳压、调整电路,关机测量稳压二极管VD913的正、反向电阻为0Ω,更换VD913后故障依旧,检查电阻R1014已烧坏,更换R1014后故障排除。 


    实例4:机型:AB217,无屏显。 
    观察显示屏灯丝不发亮,测量面板驱动ICLM324电压正常,检测面板按键功能正常,关机后测量①、②与21、22灯丝的阻值呈开路状态,怀疑显示屏损坏,更换显示屏后故障排除。 
    实例5:机型:AV210,无屏显 
    开机后无屏显,经仔细观察显示屏灯丝已经发亮,怀疑故障在显示驱动电路。检查面板显示驱动ICN901(UPD16311)的+5V、-30V供电正常,如图8所示,用示波器测量UPD16311的通讯接口;DATA、CLK、STB的波形异常,这三根信号线来自于CPU N422(AT89C54),测量CPU时钟、电源、复位正常,怀疑CPU不良,更换CPU后故障排除。 


    实例6:机型:AV210,无屏显。 
    仔细观察显示屏灯丝已经发亮,怀疑故障在显示驱动电路。测量面板显示驱动IC UPD16311的供电,经检查发现+5的电压供电正常,而无-30V的电压。如图9所示,首先检查-30V的稳压管VD907,发现VD907击穿,更换VD907后通电检查仍然无-30V的电压,进一步检查其他的元器件,发现电阻R915(56Ω/0.5W)烧坏,更换R915后故障排除。 


    实例7:机型:AB207K,按静音键后显示屏静音指示亮,再按不失,整机无声。 
    如图10所示,由原理分析此故障出现面板控制电路,测量N906第14脚有12V的供电电压,按话筒延时键能够在150ms和200ms之间切换。按动静音开关时N906第13脚输出端的电压一直保持在高电平,正常应该处于静音状态时为高电平,而非静音状态时为低电平,所以可确定CD4013损坏,更换后故障排除。


    实例8:机型:AB207KB,多显话筒字符。 
    AB207KB话筒两路插座中有一个机械触片串联相接,如果没有话筒插入咪座时,触片接地,排线XS9的④脚便保持低电平,此时麦克风通道关闭,作用可以避免麦克风电路的噪声进入整机信号通道。当插入话筒后触片弹开,排线XS9的④脚成为高电平,此高电平分两路:一路打开麦克风通道使麦克风信号能正常输出;另一路送到面板控制电路点亮话筒显示。不插话筒时测量排线XS9的④脚一直为高电平,关机后测量排线XS9的④脚的对地有一定阻值,经查为话筒插座MIC2损坏。 
    实例9:机型:AB203K,主音量不能调节。 
    开机旋转主音量电位器RP901,发现音量大小不能调节,观察显示屏上也没有音量的大小显示,怀疑故障在主音量调节电路,如图11所示,用万用表测量RP901的①、②脚的电压,发现①脚的电压为0V(正常值为+5V),关机测量①脚对地电阻为0Ω,怀疑电容C908漏电,去掉电容C908测量①脚的电压为+5V正常,更换C908后故障排除。 


    原因分析:RP901为主音量数码脉冲电位器,通过旋转数码电位器产生一串数字脉冲,经而板CPU处理后再去控制音量的大小,由于C908的漏电使RP901不能产生一个正常的脉冲,因此不能完成主音量调节功能。 
    实例10:机型:AB217 
    引起该故障的原因主要是在触发器CD4013部分和由运放LM324构成的比较器。如图12所示,首先对比较器N910A、N910B、N910C、N911A的反相端电压检测,发现无16V左右的基准电压,由于该电压是由R980、R991对25V电压分压得到的,检查发现R980已开路,将其更换后故障排除。 

    实例11:机型:AB207K,平衡调节关不死。 
    将平衡电位器RP201置于最左端时右声道声音变小但仍有输出,置于最右端时左声道声音变小但仍有输出,此类故障一般发生在平衡电位器到功放后级的输入端之间的电路。如果发生在平衡电位器前,则经平衡电位器调节后,一端信号短路到地,便不会发生此类故障。而AB207K的后级放大电路是完全分离的两通道放大,因此发生在后级的可能也可以排除。先断开左声道耦合电阻R202,左右声道仍同时有声,再接上R202,断开右声道耦合电阻R216现象相同,说明不是由于平衡电位器不良引起的故障。按相同的方法断开C204、C217,则故障消除。说明故障在N201A、N201B及外围电路,测量IC电源正常,怀疑是4558分离不好引起的,更换4558后故障排除。 
    实例12:机型:AV210,合成解码时无中置环绕输出。 
    机器在5.1输入时都正常,但如果用两声道输入合成解码时中置环绕无输出,说明问题应该存M62446之前,可能是输入选择或控制电路问题造成此现象的,此时检查中置环绕在合成解码时的信号流程,根据原理依次枪查N407、N408的输入输出都正常,有正常的S—S、S-C声音输出,但到N411(CD4053)后14、15脚没有输出,①、13脚输入正常,检测正负6V电源(即N411的⑦和16脚电压)正常,再检查控制信号SEL1为0V(合成解码工作时为高电平),说明机器根本没有打开合成解码通道,SEL1信号是由CPU的⑤脚发出,此时段开W190跳线,发现CPU⑤脚没有高电平输出,判断为CPU损坏,更换后机器恢复正常。 
    实例13:机型:AB209,I/O错误。 
    开机检测解码板供电电压,D+5V、A+5V、-12V都正常,而无+12V电压。断开供电排线后,测得主板+12V正常,断电测得解码板+12V对地阻抗为0Ω,然后一级一级断开检测,测得C250(104)贴片电容击穿,去掉后正常,如图13所示。因运放4558电源退耦电容104容易击穿,所以去掉所有的前级运放104退耦。


    实例14:机型:AB209,开机保护。 
    开机后显示辱出现I/0出错,继电器不吸合,将XS3排线拔掉后继电器能吸合,初步判断故障在解码板。首先测量+5V供电,U213的①脚输入无电,测量对地电阻为0,将C264拆后无短路现象,但还是无电压,插座XS14有+5V电压输入,测量电感L1开路,更换后工作正常。
    实例15:机型:AB207K,转换HALL,HALL与THEATEK同时亮 
    转换HALL功能,HALL与THEATER同时点亮,测量VFD 11、12、脚的电压,11脚的电压为7.8V,12脚的电压为7.4V,关机重新几次转换HALL功能,HALL与BYPASS同时点亮,测量VFD各脚的电压,其中7脚的电压为7.8V。断开R907、R908重新测量N901①、⑦脚的电压,其中7脚的电压为7.8v,①脚的电压为7.4V。说明故障与VFD无关,故障出在V901前而的选通电路,怀疑是VD902不良引起的,拆下VD902测量正向电阻阻值为10k左右,说明VD902已损坏,当选通HALL时,给N901反相端一个正脉冲,与同相端相比较,经比较后输出比较电压,因正脉冲的幅度比原来正常时小得多,因此就会出现这种随机显示不正常的故障。 
    实例16:机型:AB207KB,多显话筒字符 
    正常情况下,如果没有话筒插入咪座,无麦克风信号输入,CPU检测不到麦克风信号输入,显示屏无话筒字符输入显示,当将话筒插入咪座后由于有麦克风信号输入,CPU检测到此信号控制显示屏显示话筒字符。当咪座不良时,即使没有将话筒插入咪座,也有干扰信号输入,CPU使控制显示屏显示话筒字符,因此更换咪座后故障排除。 
    实例17:机型:AV128,无屏显、 
    该机无屏显,按键也无功能,但用遥控器操作一切正常,可初步判断主板、面板都正常,故障可能在面板与CPU的通讯。为了进一步确定故障范围,试测而板IC的供电,27V、5V正常,测面板与主CPU的通讯时发现,STB无波形,因此可确定问题在STB信号,根据经验,滤披电容漏电可能性最大,将其更换后故障排除; 
    实例18:机型:AV230,满屏显示 
    有三种可能会造成满屏显示的故障,一是显示屏坏;一是显示驱动IC UPD6311坏造成;三是驱动IC没有-27V供电引起。因本机的面板操作完好正常,故可排除UPD6311坏的可能性,测量-27V时发现只有-2V多,怀疑滤滤电容C103漏电,见图14,将其更换后电压恢复正常,故障排除。 


    实例19:机型:AV130,遥控无效。 
    有三种可能会造成无遥控功能,一是接收头有问题;二是遥控器损坏;三是CPU有问题。用遥控器遥控时,接收头①脚电压没有变化,为了确保遥控器是好的,换了个遥控器,故障依旧,怀疑接收头有问题,将其更换,故障排除。 
    实例20:机型:AV230,无屏谱显示。 
    该机器的其他功能完全正常,根据电路原理将故障锁定在频谱显示电路,因为面板操作正常,可以肯定面板电路正常,用示波器测量DISPLAY取样信号正常,N108的第③脚波形正常,N102反相端电压为0.1V也正常,但其同相端电压一直为0V,正常时应有变化的电平,怀疑C137漏电造成(见图15),将其更换后故障排除。 

    实例21:机型:AB207K,面板静音键和延时键无功能 
    分析故障原因出在面板上的N906(CD4013)及其外围电路上。拆机打开面饭后,观察CD4013已严重损坏,拆开后量其供电正常,换新IC后敞障排除。 
    实例22:机型:AV230,有屏显,无声音。 
    从故障现象大致判断是以下电路造成,(1)输入选择电路;(2)电子音量调节电路;(3)功放电路的供电。用信号注入法将音频信号从XP9注入,声音正常(正常);从N106输入,声音正常(该电路正常);从输入选择注入信号则无声音输出,说明该电路有故障。测电了开关的供电,-6.8V为0V,稳压二极管VD100的正反向电阻均为0Ω,更换后故障排除,见图16。 


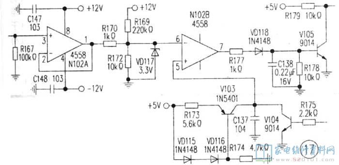
    实例23:机型:AV100,无频谱显示。 
    造成无频谱的可能部位有:(1)频谱取样电路;(2)带通滤波电路;(3)A/D转换电路;用示波器测取样信号DISPLAY正常,测N108第③脚波形也正常,测A/D转换电路的N102B第⑦脚的波形时发现一直为低电平,这是不正常的,正常时电平应是随时变化的,而N102B第⑥脚输入是正常的。检查为C137电容失效,更换后故障排除,如图17所示。

 
    实例24:机型:AV228,不能自动搜索。 
    自动搜索是整机开机上电CPU复位后,M62446的①、②、③脚输出搜索逻辑组合电平去输入选择电子开关控制端,从原理上可可知造战不能自动搜索的可能原因是:(1)控制信号异常。(2)电子开关部分异常,用表测控制信号供电正常,逻辑电平组合输出端无信号,故确定电子开关U500坏,更换后故障排除。 
    实例25:机型:AV130,不能自动搜索。 
    造成不能自动搜索的可能部位有:(1)信号取样电路;(2)比较器:(3)反向器。在上述电路中可用示波器测其波形,只要有波形,即可认为正常,如没有波形,则可判断该部分电路有故障,如图18所示,在用示波器测波形时发现在N103B的输出端有波形,但在VD101的正端却没有波形,且一直保持低电平,测VD101正反向电阻已为0Ω,说明此稳压二极管已损坏,更换后故障排除。 


    实例26:机型:AV228,音量失控。 
    音量失控可判断故障出在音量控制电路,其包括电子音量调节电路以及控制电路,其中调节电路有M62446及其外围组成,控制电路主要是由CPU来完成的。所有要先判断是上述两部分电路中哪一部分电路出了问题,如图19所示,测M62446的供电+5V正常,用示波器测来自CPU的控制信号P-VCK,P-VDA,P-VST,其中P-VDA无波形,造战无波形的原因有CPU坏或滤波电容C140漏电,此例经更换电容C140后故障排除。