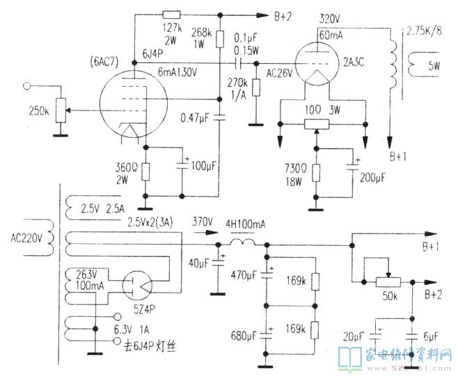
曙光胆机2A3C是该厂2A3的改进型。主要特点是采用了大单屏设计,耐压提高,屏耗增大,具有300B的一些特点,音效也比传统2A3有所提高。 

     通过实测比较,2A3C的各项数据为:屏压320V(含自偏压时Rk上的压降),屏流45~65mA,屏耗约20W,栅负压45~55V,最大输出7W,有效输出5W。屏阴间压差有效值为275V时,交流负载阻抗为2.75k。当前级推动管为大电流输出时,栅漏电阻不大于300k。 

     实装选用了“简洁至上”的两级放大。用一只6J4P负责一个声道的输入放大兼推动。6J4P的实际屏压(Ra 下端)取130V,屏流5.5mA,即可获得不小于0.15W的推动功率。
     需要注意的是,本电路是“欠阻尼”设计,交流有效幅值26V,远小于2A3C给定的标准输入值,所以,要求前级必须有一定的推动功率。如果用高u小电流管,则需要尽可能增大交流幅值或提高屏压,以保证良好的负载特性。 
     考虑五极管的失真特性和噪声,第一级放大级的Ra和Rk要精心选择。在保证Rk上的压降为1.5V左右时,Rk尽可能是一个较小的值。Ra取值也不能过大,否则高频变差,音质也受影响。 
     电源用了传统的“胆+π型”滤波。扼流圈前端的电容与“色”调很有关系。6J4P两个声道的退耦电容对整机的音色影响最大,是全机校声的两个关键点。用高品质的油浸电解电容是一个很好的兼顾办法。