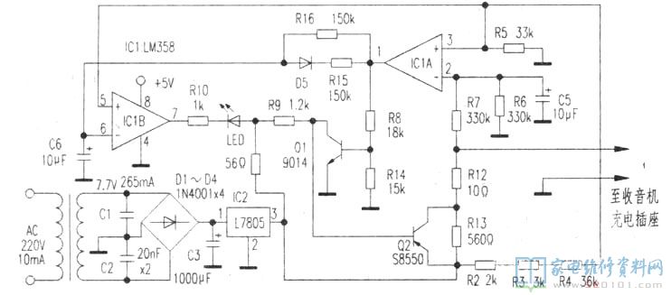
本文笔者根据实物绘制的电路图如下图所示,220V市电经变压器降压、D1-D4整流、C3滤波为10V直流电压,再经IC2 L7805稳压为+5V为充电及控制电路供电。充电器由IC1(LM358)双电压比较器控制,电压比较器基准电压由+5V经R2-R5及IC1③、⑤脚内部电路分压为1.445V(相当于一节电池充满时的电压)。当把充电插头插入收音机时,两节电池未经充电的低电压经电阻R7、R6分压后到电压比较器IC1A反相输入端,该电压低于同相输入端基准电压,电压比较器IClA①脚输出高电平(3.70V):此高电平一路经R16到电压比较器IC1B反相输入端,使其高于同相输入端基准电压,电压比较器IC1B输出低电平,从而使LED点亮,显示开始充电;另一路经R8、R14分压使Q1饱和导通,使Q2基极电压下降,Q2饱和导通,+5v经Q2、R12对电池进行恒流充电。当电池电量充到70%~80%时,电池电压能达到2.90v,此电压经R7、R6分压后高于比较器A同相输入端基准电压,电路进入上述相反工作过程,最终导致LED熄灭表示充电结束,Q2截止,停止对电池充电。由于电池并未完全充满,所以电压很快下降,使电压比较器A同相端电压又高于反相端,又使LED点亮,Q2导通对电池充电,电池电压又很快上升到2.90V……此时充电器对电池进行脉冲充电,直到完全充满,LED熄灭,+5V经R13、R12对电池进行涓流充电。

         本充电器可对两节镍氢电池直接进行充电,改变基准电压或电源电压(+5V)就可对其他电池进行充电。