• 创维42E61HR液晶电视绿灯亮不开机的故障维修

    接修一台创维42E61HR液晶电视,故障表现为绿灯亮不开机,测量电源24V,12V,5V,STB开机电压2.8V,主板U24 1.8V,U20 3.3V,U27 2.5V,U6和U8(型号:P3482)的2脚输入12V正常,3脚...

    姚再军   2024-05-05

  • 创维32L01HM液晶电视反复不定时重启的故障维修

    接修一台创维32L01HM液晶电视,故障表现是开机电源不定时反复重启.开机测电源STB开机电压4v正常,重启时电压消失。测待机5v电压,7.3v左右,正常应为5V.看来是待机电压稳压电路出现问题了。此机电源板号5800-PLCD...

    ltc631208   2024-05-02

  • 创维55E510E液晶电视无图像有声音的故障维修

    接修一台创维55E510E液晶电视,故障表现为打开机器测量高压板没有高压输出,测量其他各路电压都正常,测量高压板看看元件有没有明显短路,当测量到贴片D1二极管明显短路(高压板型号E249823),于是换上一个二极管,...

    邵武市邱仕喜   2024-05-01

  • 创维43E6000液晶电视图像上下抖动的故障维修

    接修一台创维43E6000图像上下跳动,分别断开逻辑板左右两边,电视机都没有图像,只是一边白屏,一边黑屏,而且有一边出竖带黑屏,这样就不好判断故障点,于是凭借经验,后来屏蔽掉逻辑板右边排线VGH、VGL电视机修复。图片画的记号部...

    科利达王   2024-05-01

  • 创维42E500E液晶电视(8R57机芯)绿灯亮黑屏无声音的维修

    接修一台创维42E500E(8R57机芯)液晶电视,故障表现为绿灯亮,黑屏且无声音,拆机后,测量本机的PFC 380V正常,电源板5V 12V 24V正常,主板5V、3.3V、1.5V、1.2V正常。尝试清...

    梁付雷   2024-04-30

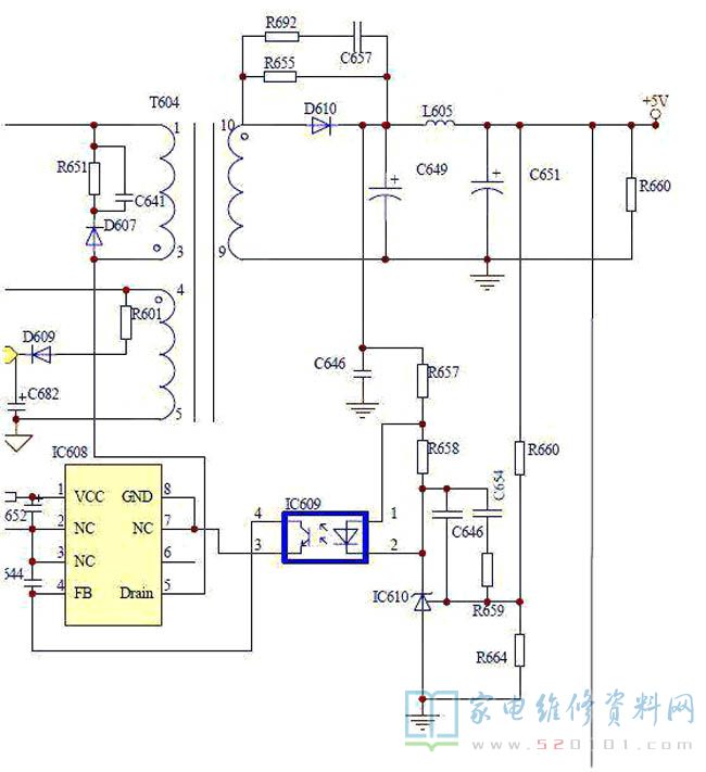
  • 创维55E6000液晶电视通电绿灯亮不开机的故障维修

    接修一台创维55E6000液晶电视,故障表现为通电绿灯亮不开机,检查发现1117 3.3V只有2.7V,于是换了一个1117 3.3V的上去,通电开机正常了,故障修复,具体如下图所示。 ...

    时光从影   2024-04-29

  • 创维8M18和8M19机芯电路原理分析与维修

    创维8M18和8M19机芯主板电路相同,均采用MSTAR公司的数字芯片MST6M19GL,对于配用电源、背光二合一板的称之为8M18机芯对于配用独立的电源板和背光灯驱动板的称之为8M19机芯。这两种机芯大量用于创维家电下乡机型中,...

    张晓勇   2024-04-29

  • 创维32E3500液晶电视开机三无的故障维修

    接修一台创维网络智能电视机,故障现象是通电三无,用户说已经去了两家维修店,都说修不了需要换主板,今天腊月二十六了快递发不了货,等年后才能修,我抱着试试看的想法跟用户沟通,拆机看看能修好就今天修好,修不好的话给装回去不收费,用户同...

    激情昊然   2024-04-26

  • 创维26S15HM液晶电视遭雷击后的故障维修

    最近一客户来电说,雷声闪电时用户还在收看,没想到一道强光,机子呈三无状态。上门检修,开盖检修发现机内保险管烧断,一组桥堆短路,光耦TC106击穿,将以上元件更换以后开机,测大滤波电容两端电压为320V,而次级无电压,看来电源块PC...

    毛太成   2024-04-25

  • 创维39E61HR液晶电视不开机的故障维修

    最近一顾客拿来此型号电视,此型号电视年头不少了,打开初步检查电源板和主板电压都正常,和顾客报价如果能修好的话240元,顾客想修但是家里老人卧床着急看,旧换新电视了,此机20元收下了。昨天没事查看了一下主板,测芯片供电1.2电压为1.17更换了...

    天津柱子   2024-04-23

  • 创维42E60HR液晶电视灰屏的故障维修

    接修一台创维42E60HR液晶电视,故障表现为开机灰屏有声音。开盖测逻辑板12V为0,12V来自倍频板,测主板有12V送往倍频板,说明可能是倍频板坏。测倍频板上无3.3V,3.3V来自主板送过来的12V经P3482管理芯片降压而...

    scg-jm   2024-04-22

  • 创维32L02液晶电视不开机的故障维修

    接修一台创维的32L02液晶电视,故障表现为红灯亮不开机,网上查询说啥通病:是存储器与主板通信电阻R252开路。万用表差点把252搓脱皮了还是显示100Ω ,摸摸主芯片哇凉哇凉的,这玩意没工作,量一量供电系统基本上正常,除了U3...

    红日电器   2024-04-22

  • 创维液晶电视5800-P40T0S-00电源板故障维修图解

    创维液晶电视机的5800-P40T0S-00型电源板,应用于37L16HC、42L16HR、37L20HW、37L28HC、42L28HC、47L20HF/W等系列机型中。该电源板型号还有另外标注方式:168P-P40T0S-0...

    崔永利   2024-04-22

  • 创维42E600Y液晶电视热机状态下图像重影的故障维修

    接修一台创维42E600Y液晶电视,故障表现为热机重影,电视机开机还未进入信号源状态就出现图片重影,于是分别断开逻辑板去屏边板排线,断开一边白屏,未断开一边竖线,后来按照下图3中红圈处,隔离逻辑板从右到左,一直到最后一根负电压线,...

    科利达王   2024-04-20

  • 创维26L08HR液晶电视有声音无图像的故障维修

    一台创维26L08HR型液晶电视,有声无图,类似CRT彩电行不同步的故障。用有线电视信号和AV信号试机,有声无图;用电脑主机接在电视VGA接口,调在VGA状态,有正常图像,说明屏和TCON部分正常。该机属于创维8K21机芯,主板与逻辑板...

    朱向阳   2024-04-20

  • 创维24EH12R液晶电视开机屏幕不亮的故障维修

    接修一台创维24EH12R型液晶彩电,通电开机,指示灯由红色变成蓝色,喇叭里听到开机声音,屏幕不亮。初步判断电源及主板正常。测电源板次级(电源板的板号为715G4147-P01-H20-002S)5.2V、12V电压正常,IC9...

    姚龙生   2024-04-20

  • 用飞线法修复创维37L01HM液晶电视图像横线干扰的故障

    接修一台创维37L01HM有时候开机图像正常,有时候开机图像出现横线干扰,而后像墨水一样消失了,后来找到飞线图(COF型号8658-8),飞线VGH成功,结果用了几天居然又坏了,只是症状不太一样,后来又飞线VGL成功。 ...

    科利达王   2024-04-19

  • 创维32P93MV等离子电视绿灯亮不工作的维修

    接修一台创维32P93MV型等离子彩电,开机后绿灯亮,无图、无声、无光,按遥控关机指示灯变为红色,开机变为绿色。 维修纪实:拆开主板处的盖板后,发现主板上C70(3300...

    张兵   2024-04-18

  • 创维32M11HM液晶电视遭雷击后不开机的故障维修

    接修一台创维32M11HM型液晶彩电,雷击。三无。分析检修;用户平时用小型卫星天线收看,当时是用遥控器关机的,打雷后就无法开机了。据用户描述分析,主板损坏的可能性不大,故障还是在电源板。拆开机壳,清除灰尘,用万能电源板测试,证实...

    白树民   2024-04-16