• 九洲DVS-798村村通接收机高频调谐器的代换

    接修一台九洲DVS-798村村通卫星电视接收机(二代中九机,主芯片是GK6105S),故障现象是无信号强度和信号质量数值。拆机检查发现,雨水通过馈线从F头处进人机内,导致sCISCM5108L型高频调谐器损坏。 &...

    陈晓军   2023-04-23

  • 大华DH-STB100L有线机顶盒电源指示灯不亮的维修

    一台大华DH-STB100L有线数字机顶盒,开机后无任何显示,电源指示灯也不亮。分析检修:由于无显示,首先检查开关电源电路。该机电源板实物如图1所示。直观检查,板上电解电容无鼓包、漏液现象,电阻、二极管没有炸裂、变色现象,线路板完...

    王德金   2023-04-22

  • 海信DB-705C有线数字机顶盒指示灯忽明忽暗数码显示屏无显示

    一台海信DB-705C有线数字机顶盒,开机后电源指示灯亮度比正常时暗,且有一明一暗的闪烁现象;数码显示屏无显示。据用户讲:开始时开机后约半小时能正常,后来就一直不能正常工作。根据故障现象分析,初步判断开关电源电路有问题。开盖检查...

    王德金   2023-04-22

  • 极众BCR-600N有线数字机顶盒数码显示屏无显示的维修

    一台极众BCR-600N有线数字机顶盒,开机后红色指示灯亮,数码显示屏无显示。此类故障一般多为CPU不工作引起的,首先应检查3.3V与5V电源供电是否正常。开盖检测,发现该机电源采用以VIPer12A为核心的开关电源,如图1所示。...

    王德金   2023-04-22

  • 同洲N6188-CA01卫星接收机开机提示E01请插入智能卡

    一台同洲N6188-CA01卫星接收机,开机出现“E01请插入智能卡”对话框,如图1所示。先将智能卡拔出,用橡皮擦将其金属触片擦干净后试机,故障依旧。将该智能卡插人其他机器,一切正常,判断该机读卡电路有问题。该机读卡器电路以Teridian公司...

    陈晓军   2023-04-05

  • 同洲N6188-CA01卫星接收机面板显示正常但电视机无显示

    一台同洲N6188-CA01卫星接收机,通电后面板显示及操作都正常,但接上电视机却无任何显示(更换AV线也无效)。怀疑接收机中的主芯片内部音视频编码电路异常,或者输出端至莲花插座间的匹配电路有问题。拆开机器观察,发现该机与数码低端...

    陈晓军   2023-04-05

  • 同洲N6188-CA01卫星接收机馈线进水后无信号强度和质量

    接修一台同洲N6188-CA01卫星接收机,馈线进水后,开机无信号强度和信号质量,但按键操作及屏幕显示均正常。检查后发现高频头(LNB)RFIN口及LNB与PCB间有水垢。从维修经验来看,无信号强度和信号质量多是高频头工作电压异常...

    陈晓军   2023-04-05

  • 同洲N6188-CA01卫星接收机通电无任何反应的维修

    一台同洲N6188-CA01机顶盒,通电后无任何反应。拆开机器后发现交流输人端的抑制浪涌电流的热敏电阻器MF72(THR1)已炸裂,如图1所示。由于保险丝完好,笔者误认为是MF72本身质量不佳引起炸裂,于是从旧板上拆下一只热敏电...

    陈晓军   2023-04-05

  • 卓异ZY5518-AH卫星接收机开关异常的故障维修

    一台卓异ZY5518-AH中九一代卫星接收机,开机后显示“E02"或“ON”,电视机屏幕上能显示村村通画面,但有许多白色的干扰噪点,没有伴音,按压遥控器或面板按钮均无效。分检检修:在检修中发现,拔掉室外天线后可开机,且遥控与面板...

    陈晓军   2023-04-01

  • 北方星双模卫星接收机的常见故障维修4例

    市面流行一款超级北方星双模卫星接收机,该机采用宇兴YX1403方案,既可接收中星九号免费的ABS村村通节目,也能接收其他卫星上的DVBS信号。在接收中星九号加密的户户通ABS信号及其他卫星,上的部分DVBS2信号时,能显示“信号强度”、...

    郑秀峰   2023-03-22

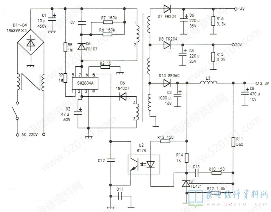
  • 海森AVT-818双模接收机电源原理与维修

    海森AVT-818型双模接收机既可以接收中星九号ABS信号,也可以接收DVB信号,其开关电源以sW2604A为核心元件。SW2604A是采用双极型三极管作为开关管的电流控制型PWM电源管理芯片,该芯片采用8脚双列直插式(8DIP ...

    郑秀峰   2023-03-16

  • 天柏STB4-2广电有线机顶盒的通病故障维修

    该机通电,电源指示灯亮,有频道显示,但电视无图无声,时间能同步,可以收看1频道(本地系统频道)。自拔除电源线 ,机顶盒重新启动,故障现象依旧。广电工作人员称为此机顶盒通病一电源坏,必须到广 电指定维修处。至指定地点,发现接待处地上...

    五名   2023-03-09

  • S860 USB型卫星高清接收盒收不到信号的维修

    朋友拿来一套S860 USB型卫视高清接收盒,称接收不到信号,让笔者帮忙检修一下。S860 USB型高清接收盒通过USB线与电脑连接,对接收盒的控制通过电脑实现,但对接收盒的供电则由外置电源适配器完成。电脑内软件的安装、设置正确与...

    郑秀峰   2023-03-09

  • S860 USB型卫星DVB-S2高清接收机无法接收卫星电视信号

    一台S860USB型卫视DVB-S2高清接收盒,无法接收卫星电视信号。该机是一款用于接收卫星电视信号的电脑外部设备,不能像普通接收机那样单独使用,需通过USB线与电脑连接,借助电脑实现卫星电视信号的接收。因此,该机的电路构成与使用...

    郑秀峰   2023-03-09

  • 户户通卫星接收机故障快修5例

    例1:思达科高清卫星接收机,收不到卫视信号,信号强度和信号质量始终为零。测该机为机外高频头供电接口与地间电压为0V,测CT3两端电压为24V,断电测贴片电感LT5断路,在CT3正极与卫星接收机为高频头供电输出接口间焊接一根导线,通电试机,卫星...

    慕志明   2023-03-06

  • 新蕾DM518S卫星接收机电源故障维修2例

    新蕾DM518S型卫星接收机是DM500S型的改进款,在市场中占有率较大,它与DM500S接收机最大的差别就是采用内置电源直接提供3.3V和5V电压为主板供电;另外,提供22V电压供给LM317T用于水平/垂直极化信号的切换,内...

    陈晓军   2023-03-05

  • 同洲CDVB3188A卫星接收机无3.3V电源的应急处理

    一台同洲CDVB3188A机顶盒,该机开机后前面板数码管显示“一”,信号锁定灯常亮,遥控器及面板按键均不起作用,无图像无声音,拔下与天线连接的线缆,信号锁定灯依然常亮。据此分析电源电路故障。打开机盖,测开关电源各组电源输出电压,除3.3...

    郑秀峰   2023-03-04

  • 松下ABS-S2600高清卫星接收机开机无任何反应的维修

    一台松下ABS-S2600型高清中九卫星接收机开机无任何反应。检测+33V电源为15V,+19V为0V,次级整流二极管D8(FR107)炸裂。用万用表检测确认D8击穿(结合其他检测估计是过热击穿)。再检测其他元件无异常,更换D8后试机,故障排...

    文从飞   2023-03-04