• 同洲数字卫星电视机顶盒故障维修7例

    例1:一台同洲CDVB-3188A型机顶盒,开机后控制面板无任何显示,电视机无图无声。分析检修:从故障现象看,电源部分出故障的可能性较大。开盖检查电源保险管完好,查电源各路电压输出,发现供给CPU的+5V电压只有+4V左右...

    王玉龙   2024-06-06

  • DM528S卫星接收机不启动的故障维修

    接修一台DM528S多媒体卫星接收机,机主称该机无法正常启动,前面板上绿灯一直亮;准备用电脑串口对其刷机,但不能联机。拆开机器外壳,通电后测得电源板送给主板的3.3V、5V和21V三组电压均正常,看来是主板有问题。 &n...

    陈晓军   2024-06-06

  • 卫星接收机的主板常见故障维修

    目前,机顶盒卫星接收机(俗称小锅)社会拥有量极大,品牌众多,其故障现象也大致相同。现以前两年常见的集信集团公司生产的B-5双模接收机为例,介绍其常见故障修理方法。市面上的V4、V5、V6等系列.机都是该公司的同一家产品,如图1所...

    周正华   2024-05-22

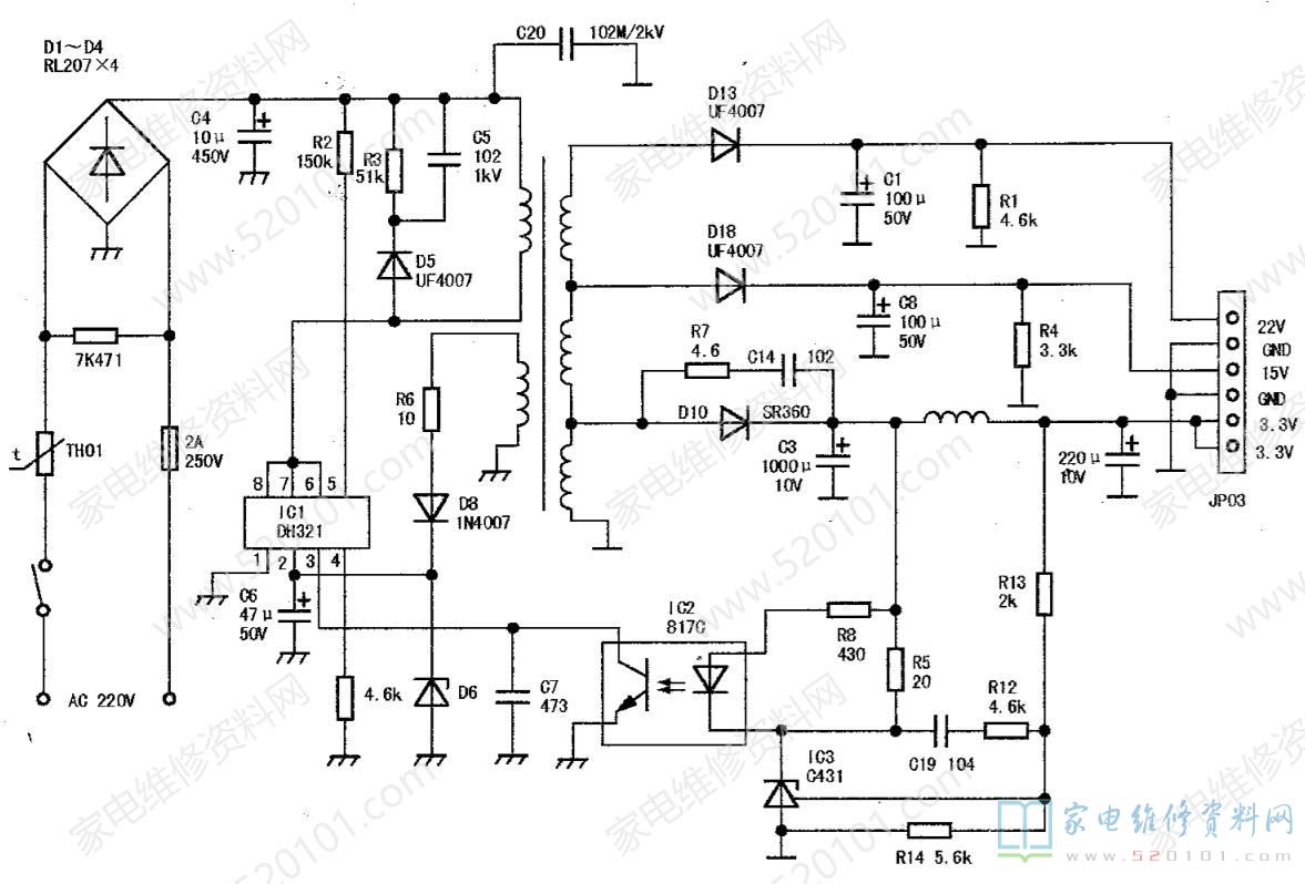
  • PW-08型卫星接收机电源电路原理图

    ...

    唐宗伟   2024-05-20

  • 装调卫星接收机的几个注意事项

    1.馈线质量不容忽视 例:三星数码王TDX-238X中星6B卫星接收机,通电后面板无节目号显示,电源指示灯不亮,但能听到机内有“吱吱”声。 断电后拧下接到高频头上的信号输人馈...

    慕志明   2024-05-20

  • 有线电视(模拟信号)技术详解

    有线电视是利用高频电缆、光缆微波等传输介质,并在一定的用户中进行分配和交换声音、图像以及数据信号的电视系统。最早的有线电视系统,是1948年在美国宾州曼哈诺依的一个公用天线电视接收系统(MATV)。我国有线电视技术发展很快,从同轴电缆...

    王建波   2024-04-30

  • 东仕IDS-2000F数字卫星接收机电源板故障维修5例

    例1:开机无任何显示,无图无声。图1为东仕DS-2000F数字机电源电路原理图。打开机盖,直观检查发现保险管F1已发黑熔断,确定开关电源应存在短路故障。查桥式整流电路中的二极管D1~D4未见异常,测300V滤波电容C...

    郑秀峰   2024-04-28

  • 天诚TD-759数字卫星接收机电源电路的维修

    一台天诚TD-759型数字卫星接收机,在正常收看的情况下突然停止工作。前一位维修师傅发现电源板上一只8脚集成块炸裂,因不知其型号和脚位功能不能修复而转我处维修。接到该机,确认是开关电源芯片损坏,在路测其开关电源部分,除不知名的8...

    刘祖荣   2024-04-27

  • 天诚TCD-829卫星接收机遭雷击后的故障维修

    接修一台天诚TCD-829型卫星接收机,开机后前面板无任何显示,无图像,无伴音。用户称在雷雨天收视电视节目时遭雷击。根据以前对遭雷击接收机的检修经验,雷电主要通过交流市电线路、电视机AV传输线等连接电缆进入接收机,雷电所到之处,...

    郑秀峰   2024-04-27

  • 数字卫星接收机音频电路的故障维修

    不论是普通的DVB机还是中星九号专用接收机,其音频电路结构和工作原理相差不大,都是由音频解码电路、数模转换电路、音频放大电路构成。音频解码电路易般集成在主芯片内部,数模转换电路和音频放大电路则因机种、机型不同而有差别。数模转换器的采样...

    郑秀峰   2024-04-23

  • 皇视HSR-2080A数字卫星接收机电源板故障的维修

    接修一台皇视HSR-2080A型数字卫星机,开机无任何显示,无图无声,可听到机内发出的“吱吱”声。打开机盖,直观检查各元件,未发现变色、烧焦炸裂等现象;粗略测量各组电源输出电压,比电源板标注电压值严重偏低,其中5V组电源...

    郑秀峰   2024-04-22

  • 高斯贝尔ABS-208卫星接收机不通电的故障维修

    接修一台高斯贝尔卫星接收机,型号为ABS-208 ,通电后无任何反应。用户说在另一家修理部维修时,被告知电源烧坏了,有一个零件配不到,不能修理。拆开上盖,发现开关电源板上有元件被拆掉后未装上;两只管子放在机顶盒内,一...

    胡永安   2024-04-13

  • 村村通正版海信DB625S机顶盒升级调试方法

    此次的升级调试过程中,对一直在正常收看的海信DB625机顶盒,仍然可以在空中得到升级,对没有直在观看的海信DB625S机顶盒,没有即时得到空中的升级,则不能正常收看电视节目和广播节目。对此可参阅本刊之前的介绍,用电脑软件导出能正常收看...

    曾权胜   2024-04-09

  • 村村通正版机神州电子SABSS-28037O I机顶盒升级调试方法

    神州电子SABSS-28037OI机顶盒是神州一代正版“村村通”接收机,一牧民拿来此机,由于错过了空中升级,一开机就提示升级,自己重启,一直往复着,依次这样重复。由于原机遥控器牧民没有拿来,笔者使用“海信DB625S"直播卫星机顶...

    曾权胜   2024-04-09

  • 用Viper22A代换OB2358AP修复海信DB625S中九接收机

    接修一台海信DB625S型中九接收机,前面板无显示,无图像无声音。开盖检测,电源板输出各组电源电压均为0V,初步判断故障发生在电源部分。 海信DB625S型中九接收机开关...

    郑秀峰   2024-04-09

  • 皇视“非常6+9”二合一卫星接收机不通电的故障维修

    皇视“非常6+9"二合一卫星接收机,通电后无任何反应,面板也无显示。通电,测电源板上市电整流输出电压约290V(在电压范周内上;但开关变压器次级各组输出电压均很低,尤其是D906整流输出电压不足1V,正常时该电压应为+3.3V,...

    郭   2024-03-27

  • 海信DB-668C数字机顶盒读卡器故障的维修

    该机顶盒的故障现象为:开机后按机顶盒遥控器上的“电视”键,电视屏幕只显合标却无主画面。这主要有三个原因:一是机顶盒开关电源5V电压输出过高,造成读卡器不读卡;二是高频头电路元器件损坏,造成有线电视信号阻断;三是读卡器本身有...

    宋国盛   2024-03-26

  • 天诚系列数字卫星接收机电源板故障维修8例

    例1:一台天诚TCD-919A型数字卫星接收机,刚开机时机内声响,之后声像皆无。分析检修:根据以往经验,此类故障一般是次级电源部分或负载短路所致,故障多出在T1次级绕组之后。拔下电源板到主板的连线,如果各组电压正常,说明电源电路...

    高林   2024-03-20

  • 东仕系列卫星数字电视接收机声像故障维修8例

    例1:一台东仕IDS-2000型卫星数字电视接收机,开机后字符显示紊乱,有时图像静止在某一画面上,且无声音,有时图像与声音全无。分析检修:以上两种情况,指示灯均常亮,面板上所有按键均失控。将电源关断后再开机,有时能正常收看;但工作一段...

    高林   2024-03-15

  • 中九机顶盒信号正常但屏幕断续黑屏或马赛克的原因

    近期,我们当地中九信号遇到当地网络公司干扰,造成大面积的中九机顶盒出现信号正常但屏幕断续黑屏或有马赛克。经过检查发现,有一些干扰轻的可以排除,具体方法:第一步,把锅加大到45cm或60cm;第二步,把锅尽量放到地面上或低处,选择...

    苏金龙   2024-03-06