不论是普通的DVB机还是中星九号专用接收机,其音频电路结构和工作原理相差不大,都是由音频解码电路、数模转换电路、音频放大电路构成。音频解码电路易般集成在主芯片内部,数模转换电路和音频放大电路则因机种、机型不同而有差别。数模转换器的采样频率和采样精度决定音质的好坏,为了提高数字机输出音频信号的音质,早期生产的DVB机,数模转换器多采用PCM1723、PCM1748 ,随着数字机生产厂家的增多,为了降低生产成本,数模转换器改用价廉的HTB2V731、CS3711CO、XX8211 (因生产厂家不同,字母xx可能不同,但通用)等。音频放大电路的作用是将数模转换电路输出的模拟音频信号进一步放大,常采用LM358、RC4558、D4558等双运放集成电路,后期生产的中九接收机和部分既接收中九信号又能接收DVB信号的双模机只输出单声道音频信号,音频信号放大由三极管组成的一级放大电路完成。
        由于音频解码电路多集成在主芯片内部,损坏的几率非常小,偶见雷电通过音频传输线进入接收机造成主芯片内音频输出端损坏,遇此情况只能更换主芯片,但要考虑有无修机价值和芯片的拆装难度。事实上,在数字机音频电路故障的检修实践中,主要是对数模转换和音频放大电路的检修,因这两部分电路结构简单,构成元件较少,只要弄懂电路原理和信号流程,根据故障现象及现有的检修技术条件,采用有针对性适当的检修方法,故障检修并不难。下面结合实例谈一下 数字机音频电路的检修方法,供维修者参考。
一、检修方法
         数字机音频电路发生故障主要表现为无伴音、伴音音量小、伴音失真,对于无伴音故障,在检修之前,应先检查音频传输线是否插好,是否有折断现象,接收机是否处于静音状态,DVB机声道设置是否正常等,确认音频传输线没问题,数字机接收状态正常且设置无误时,再打开机盖对接收机进行检修。检修应根据现有的技术条件确定适当的方法,如有示波器,可按照音频信号的流程,先检测主芯片是否有音频数据信号输出,再向后依次检查数模转换电路和音频放大电路;如无示波器,在业余条件下使用万用表等常用工具进行检修,应本着先易后难的原则,可采用注入人身感应干扰信号方法对音频信号输出前后级进行检查,当在某单元电路注入干扰信号时,如扬声器发出“嘟嘟”声,说明该单元电路后级无故障,继续依次向前级检查,最终锁定故障的范围。
         也可直接从数模转换器输出端引出音频信号,判断音频放大电路及其间耦合电路是否发生故障。如数字机输出伴音音量小,表明音频解码、数模转换电路工作正常,应重点对音频放大电路进行检查。声諳失真故障多因元件质量变差或元件引脚虚焊等原因引起,因有伴音输出,只是伴音不正常,不适合用干扰法检修存在此类故障的音频电路,可以将音频信号引出,仔细监听各单元电路中音频信号,确定故障大致范围后再对该部分电路进行检查,通过查供电电压是否正常,相关元件引脚有无虚焊,是否已损坏等,确定并进行相应的处理即可排除故障。
二、检修实例

        例1:一台同洲CDVB3188A型DVB机,有图像,无伴音。分析检修:数字机有图像,说明解码电路工作正常,无伴音故障应发生在音频解码电路输出端及数模转换、音频放大电路。

       图1为同洲CDVB3188A型DVB机音频电路原理图,该机采用富士通方案,音频解码集成于U11(MB87L2250 )内,MB87L2250解出的音频数据信号经70、71、73脚传送给U6( PCM1723)转换为L.R两路模拟音频信号,双运放集成块u1(JRC4558)将两路模拟音频信号放大后输出。检修时,首先用干扰法进行检查,用镊子触碰双运放集成块JRC4558的信号输入端②、⑥脚注入人体感应信号,扬声器有较大干扰声,说明音频后级放大电路正常,继续用镊子触碰数模转换器PCM1723音频信号输出端11、14脚,也有较大干扰声,说明数模转换电路与音频放大电路间的耦合电路正常,无伴音故障应发生在MB87L2250内部音频解码电路输出端或音频数模转换电路。测PCM1723的5V工作电压正常,查PCM1723外围元件未见异常,更换PCM1723后通电试机,伴音恢复正常。

        例2:一台天上人间660型DVB机有图像,伴音音量小。分析检修 :数字机有伴音,说明数字机信号接收、音频解码、数模转换正常,伴音音量小故障应发生在音频放大电路。该机音频放大电路由双运放集成块U302( RC4558 )和外围元件构成,查RC4558供电电压正常,外围元件也无损坏,更换只新的RC4558后,故障排除。

        例3:一台高斯贝尔S80D型DVB机有图像,伴音失真。分析检修:从故障现象分析,数字机有伴音输出,说明解码电路工作正常,伴音失真故障可能发生在数模转换、音频放大电路及其耦合电路,常因元件质量变差或引脚虚焊使某一单元电路工作异常。

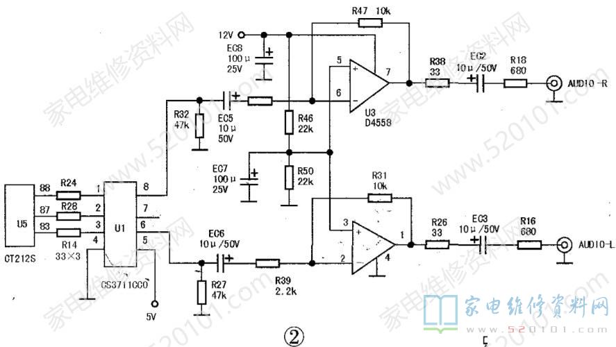
         图2为高斯贝尔S80D型DVB机音频电路原理图,该机采用齐乐达方案,从主芯片U5(CT212S)输出的音频数据信号经过u1(CS3711CO )转换为模拟音频信号,再由u3(D4558)双运放放大,输出L.R两路音频信号。检修时,用导线分别引出各单元电路中音频信号,用耳机监听音频信号是否正常。经仔细监听,发现D4558 音频信号输入端②、⑥脚伴音信号失真, CS3711CO音频信号输出端⑥、⑧脚伴音信号也是失真的,判断故障应发生在音频数模转换器CS3711CO本身或外围电路。查CS3711CO外围元件无异常,5V供电电压也正常,判断可能是CS3711CO内部元件不良,用PT8211代换CS3711CO后试机,故障排除。

         例4:一台卓异5518AH型中九接收机,有图像,无半音。分析检修:该机采用海尔方案,音频解码电路集成在主芯片U105( Hi2023EC)内部,Hi2023EC的110、111、112脚输出的音频数据信号经U6(MXT8211A)转换输出-路模拟音频信号,音频信号再经Q6(1AM)等组成的一级放大后输 出。

         图3为该机音频电路原理图。检修时,直接将音频信号从数模转换器MXT8211A输出端⑥脚飞线到输出端结果伴音正常,说明故障发生在音频放大电路。测Q6的c极电压约为15V,电压偏高,显然不正常。查与Q6相关联的R142、R143、R144、R145未见异常,更换Q6后测其c极电压变为5.6V,经试收伴音恢复正常。