• 数字接收机故障维修两例

    例1一台神州DS-600P数字卫星接收机画面闪烁且有横条干扰。 画面出现横条干扰,可能是电源部分滤波电容不良造成的。先对开关电源进行检查,更换桥式整流电路的滤波电容C3(68μF/400V)后故障依旧,再检查开关电源的其它部分未见...

       2006-08-06

  • 通达TDR-6000S数字机应急修理两例

    开机后无图无声测中频输入端子有微弱的电压 分析与检修:春节前两天,接修一台通达TDR-6000S数字机。用户反映:与数字机连接的F头坏了,经常松动,这次紧了一下F头,就接收不到信号了。经测量中频信号输入端子有微弱电压输出。打开机盖,发现LNB...

       2006-08-06

  • 解决BLOT 430XP错误“0000”的又一方法!!

    出现“0000”错误,一般认为主板或其他部件坏,必须送修了,其实也不一定哦。 为了给430装个风扇降温,我把机器打开了,拔下了前面板和主板的数据连线,等我装好风扇,满心欢喜的打开电源,结果出现了“0000”,顿时傻眼了!我什么也没动,只是装个风扇就挂啦??后来反复检测都没发现什么问题,几次...

       2006-08-06

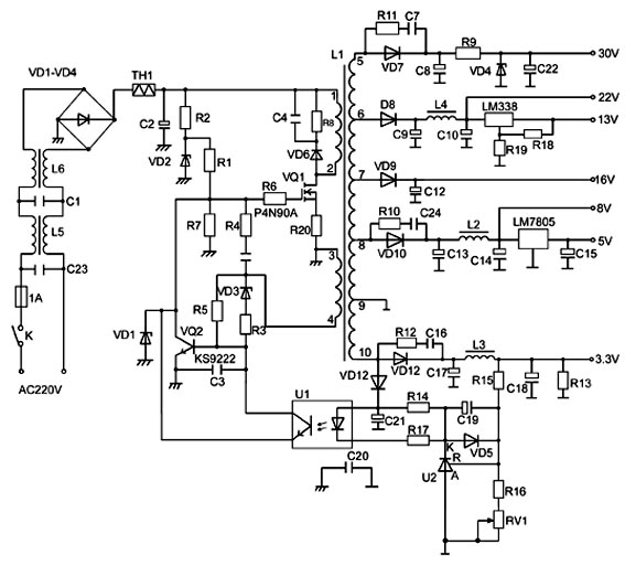
  • 高斯贝尔GSR-2001E数字机开关电源的检修

    高斯贝尔这个品牌在卫视器材领域较有名气,九八年投入市场的GSR-5000型数字机深受用户的青睐。而高斯贝尔GSR-2001E则是一款性能不错的专业级数字卫星接收机,该机电源输出直流电压组数较多,但开关电源的开关振荡等主要部分却为分立元件,常发生一些故障,现对其检修作一简要介绍。 开关电源的...

       2006-08-06

  • 数字机死机故障的排除

    不少朋友经常会遇到数字机由于各种原因导致的死机。即开机后无图像,操作任何按键都没有反应,影响收看,但关机后重开又会正常。这是怎么一回事呢?遇到这种情况我们该怎么办?&nb...

       2006-08-06

  • 4X0机电源开关管的代换法!

    4X0机电源开关管的代换:如雷庭机的电源板上的开关管5M0265坏了,不能起振,用以下这个东东试代换用。_“华美”牌万能电源模块,在电子配件店都有卖的,才6元一个。按它给的说明图接入,先不要接入主板,接假负载调模块上可调电阻,使主电源达到3.3V和5V,即可接入工作。 ...

       2006-08-06

  • 如何把有线的分支器改为功分器

    如何把有线的分支器改为功分器: 1.把有线的分支里的线路板取出,用两个[N个]二极管‘普通的就行’的正极接在一起并焊在有线的分支里的一个接线柱的里芯线上[这个就是接接收机的接线柱]; 2.二极管的负极就接...

       2006-08-06

  • 430XP面板指示灯闪烁故障的维修

    今天早上,一位顾客送来一台雷霆430XP,说是坏了。我接通电源试了一下,面板的指示灯全部闪烁。 打开机子看了看,没有明显的损坏。根据经验,电源坏的可能性大,用表测了测各组电压,3.3V只有0.5V,说明3.3V整流、限流电路有问题。经检测,3.3V整流二极管击穿,换...

       2006-08-06

  • 高频头本振频偏引起的奇异故障

    2006年1月16日,河北卫视由亚洲3S转到亚太6号卫星上传送,为了接收河北卫视,笔者把安装在接收亚洲3S卫星的天线上的PBITurbo-4200C/Ku复合高频头拆下,...

       2006-08-06

  • 让我的接收机实现交流开关机

    编者按:如何实现数字机等电器的遥控交流开关机,这是广大读者和生产厂家所关心的问题。下面的文章提出了一种方案,从另一角度使这一问题得到了解决。但是,这种方案并未从根本上解决问题,只是迂回地将“交流开关机”的任务转移到了电...

       2006-08-06

  • 调制器与发射机的故障修理

    发射机伴音有交流声的检修 工作在高山发射台的一台一千瓦全固态电视发射机,伴音中有明显的交流声,刚开始声音小而轻,慢慢地越来越严重,图像上也有轻微交流干扰现象。 该发射机为全固态型设计,电源采用三...

       2006-08-06

  • 有线前端机房故障的检修

    有线前端机房是有线电视网络的心脏,节目传输质量的好坏直接影响着有线台的声誉和有线用户的利益。作为一个县级有线台,特别是建台较早的台,所用的调制器可能会有多种品牌和多种型号。刚建台时购买的第一批调制器是一个品...

       2006-08-06

  • 卫星接收机检修两例

    雨天接收亚洲3S卫星信号时出现故障的处理 自从亚洲2号出现故障后各省台的节目都转到了亚洲3S卫星上,该卫星转发功率强劲,C波段天线1.2米均可正常下载。我台收转亚洲3S的是一面2.2米整板铝制铸压天线,该天线做工精良,增益高,我台用该天线接收...

       2006-08-06

  • 同洲机另类LNB供电电路的原理与检修

    目前,以LM317为核心的LNB供电电路设计成熟,已成为各类数字机最常用的LNB供电电路,被大多数数字机生产厂家采用。同洲系列产品也不例外,但在同洲系列产品中还有一类采用专用集成电路LNBP20PD的LNB供电电路,如CDVB2100M机型,此类电路简单,维修也不难。在维修过程中,如一时购...

       2006-08-06

  • 金泰克系列数字机常见故障的处理

          金泰克小神童、大丰收、好日子等数字机故障率高,特别是在夏季使用中故障率更高,发生故障时,故障现象多样,主要表现为:信号锁定灯常亮,前面板无显示或频道数码显示器闪烁,图像黑白扭曲,有时还表现为伴音时断时续。  &nb...

       2006-08-06

  • 通达数字接收机维修两例

    故障一:通达TDR6063R数字机,顾客使用一年左右出现使用过程中突然无图无声(显示无卫星信号)的故障,调出菜单,发现本振频率变了,显示为无规律的随机数字,通过遥控修改正确的频率后,按确认键(执行键),立即出现死机现象,只有选择恢复出厂设置后重新输入参数才可以暂时使用,但2-3天后故障依旧...

       2006-08-06

  • 发射机调制器伴音故障的应急处理

       一台鞍山生产的STV-1.0-II型全固态米波1千瓦的电视发射机开机无伴音,但工作半小时后重新开关机,伴音就正常了。刚开始时多次开关机伴音能正常工作,到后来用多次开关机的方法也没有伴音,而图像一直正常。    经过检查分析,无伴...

       2006-08-06

  • 农村有线电视网常见故障检修

    农村有线电视网规模一般都比较小,维修工作并不复杂,其故障主要集中在前端部分。笔者根据工作经验介绍一些发生频率较高的故障检修实例,供参考。例1.故障现象:某村电视站原转播的中央1套节目变为中央2套。分析检修:首先,检查机柜正常,调出菜单发现原设定的频率已由1290MHz变为970MHz,其它...

       2006-07-30