市面流行一款超级北方星双模卫星接收机,该机采用宇兴YX1403方案,既可接收中星九号免费的ABS村村通节目,也能接收其他卫星上的DVBS信号。在接收中星九号加密的户户通ABS信号及其他卫星,上的部分DVBS2信号时,能显示“信号强度”、“信号质量”,且反应灵敏,因此该机除了用于收视电视节目外,其主板还适合有动手能力的烧友用于自制寻星仪。因该机主板小,主板上电阻、电容采用小型贴片件,且未标注元件位号,更不知大多数元件具体规格参数,给维修带来了不便。其实,尽管该机采用的主控系统方案与其他类数字机不同,但大部分功能电路构成和原理与其他数字机差别不大,在维修时也可参考其他卫星接收机相关电路,本文列举几例该机常见故障,供维修者参考。

       例1:开机后前面板数码管无显示,无图像,无伴根据故障现象判断,可能是主控电路未工作所致。主控芯片要正常工作,必须满足供电、晶振、复位电路正常工作三个条件,且供电为首要条件。如供电不正常,会导致晶振、复位电路异常,因此决定先对供电电路进行检查,而后再检查晶振、复位电路。主控芯片YX1403需要3.3V和1.2V两组电源供电,3.3V电源由电源板直接提供,1.2V电源则由电源板输出的3.3V电源经稳压块AMS1117处理后得到,图1是该机主控芯片YX1403供电电路原理图。查电源板输出的3.3V电压正常,电源也通过排线传输至主板,查AMSI117的③脚有正常的3.3V电压,但②脚却无电压输出,显然AMS1117已损坏。更换AMS1117后通电试机,故障排除。

       例2:开机后前面板数码管显示正常,有图像,无伴根据故障现象初步判断该机音频电路有故障。该机音频解码电路集成在主芯片YX1403内部,音频信号经YX1403的20脚传输给由三极管1AM组成的一级放大电路后输出。图2是该机音频电路原理图,这种音频放大电路在后期生产的卓异、天诚等中九接收机均有采用,电路常见故障是音频信号放大管损坏造成无声音输出。检修时,直接将音频信号从YX1403的20脚飞线到输出端,结果有伴音,但声音较小,说明音频放大电路有故障。测音频信号放大管1AM的c极电压接近15V,根据检修经验,此处电压偏高异常,更换IAM后复测其c极电压变为5.4V,经试收伴音恢复正常。

       例3:开机后前面板数码管显示正常,有伴音,无图像。该机视频解码电路集成在主 控芯片YX1403内部,外接视频处理电路较简单,仅包括阻抗匹配、耦合、钳位电路(见图3)。检修时,直接短路耦合电容,图像出现,更换该电容后图像恢复正常。因该机视频处理电路中有这个耦合电容,虽然图像画质稍有下降,但因其能起到隔离作用,很少发生主控芯片YX1403视频信号输出端损坏的情况。

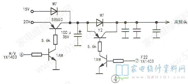
       例4:开机后前面板数码管显示正常,伴音和图像正常,但收台数量减少。观察数字机接收情况,发现接收中星6B卫星的节目全为垂直极化节目,接收水平极化节目时无信号。操作数字机在水平、垂直极化节目间切换,此时在中频信号输入端子处测量电压始终为14V不变化( 正常时水平极化为21V),显然这是不正常的。

       图4为该机高频头供电电路原理图。根据图中原理分析,垂直极化电压是由电源输入的15V电压经二极管降压后得到,而水平极化电压则由电源板输入的22V (电源板标注为20V )电压经开关管控制输出约21V,高频头供电电路只输出14V电压,在接收水平极化节目时不能输出21V电压,说明由S8550、 1AM组成的控制电路未起作用,或主控芯片YX1403未发出控制信号。在接收水平极化节目时,测1AM的b极电压为0.6V,e、c极电压为0V,说明主控芯片YX1403发出的控制信号已加至开关管1AM并使其导通,故障疑点集中指向S8550。把S8550引脚剪断,焊接上一只全新S8550,通电试收,水平极化节目接收恢复正常。