电流检测电路的典型故障分析:
机型:KFR-50W/39BP
故障现象:压机自动停机,风机转
原因分析:遇这种故障首先查看代码灯LED1、LED2、LED3显示状态,为亮、闪、灭是电流过载保护,故障排除主要分以下几步:
(1)将万用表调在DC20V档位,测量电阻R14是否有1.5V左右的电压(此电压随电流的变化而变化)如果有1.5V左右电压,说明芯片存在问题,如果没有1.5V的电压,说明LM358N的前级存在问题,当测量电压为5V时,说明二极管D5击穿
(2)测量电阻R11是否有0.09V左右的电压(此电压随电流的变化而变化),如果有0.09V左右电压,说明LM358N不良,如果没有0.09V电压说明前级的采样电阻存在问题
(3)断电用万用表的欧姆档,测量采样电阻R5、R1、R56是否开路,经测R1、R5阻值正常,R56开路更换R56电阻故障排除。
电流互感器检测电流电路原理:当交流电通过互感器时,电流互感器CT1感应出电流信号,经D6、D7、D8、D9整流出一直流信号,经R21、R22、R23分压,E15滤波之后,输入到芯片的插座CN1DE 第8脚(CT)。

电流故障检修步骤
通讯电路原理
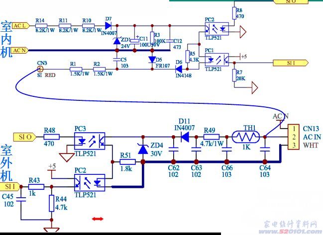
AC220V经过R14、R11、R10三个电阻的降压,再二极管D7的半波整流和稳压二极管ZD1的稳压变成DC24V(提供通讯电路的工作电压)电容C12、电解C11、电阻R3进行直流滤波提供室内机通讯用的电源。同理室内机通过联机线与室外机的通讯线SI连接,然后经过PTC电阻TH1、电阻R49再经二极管D11整流和ZD4的稳压,为室外机提供电源。
通讯规则:当室内机向室外机发送信号时,内机G(SI0)向室外机发送数据信息(高电平),外机W(SI0)保持高电平,外机W(SII)接收室内发送来的信息。
当室外向室内发送信息,外机W(SI0)向室内发送数据信息(高电平),内机G(SI0)保持高电平。内机G(SII)接收室内外发送来的信息

通讯电路原理


变频空调器有许多奇特的故障现象,常常是通信电路不良造成的,所以通信电路是变频空调的检修重点,确认通信良好是排除故障的前提。
在变频空调中,当空调器显示屏在开机后立即或隔一段时间显示通信异常或接线错误故障代码,即出现通信故障时,可以遵循下面步骤来检查:
检查室内外联机线、通信信号线是否压接不牢、接错或接反,用万用表检测一下信号线是否开路。如果是联机线、通信信号线压接不牢,重新调整或压紧。如果是信号线断路,则进行更换。
检查一下电源插座与空调电源插头是否按火线、零线、地线对应连接。在室内机与室外机连接中,连接线按照1-火线,2-零线,3-地线,4-通信线方式。
在确认好以上都是正确的情况下,开机,用万用表的交流电压挡检测2(零线)与4(通信线)是否有脉动电压,如没有,则进行下一步检测。
打开室内机,用万用表检测控制板上的光耦有无脉冲电压,特别应注意使用室内机电源控制方式的机型,只有在室内机继电器吸合时才向室外机传输信息。
打开室外机,用万用表检测室外机控制板上光电耦合器是否正常,发现器件不好,进行更换或更换电控板。
如果在不具备以上条件时,可以采用室内机、室外机分开运行的方法排除,具体方法是: 断开室内、外通信线,分别给室内机、室外机上电,看室内机的风机是否正常运转。
对于室外机的单独运行,采用短接法:即将室外机控制基板短接插子短接时,接通电源后可以直接启动,不需要室内机,运行方式为制热,压缩机频率为55Hz,室外中风速,此时拔下短接插头,室外机将转换成制冷运行,压缩机频率为55Hz,室外高风速。如果在确定了室内、外机都能单独正常运行的情况下而联机后报通信故障,此时就可以断定故障肯定出在通信电路上,参考以上方法测试就行了。
通讯故障实例检修
机型:KFR-50L/39BP故障现象:在制热状态下,室内机风机不转
故障现象:在制热状态下,室内机风机不转
故障分析:首先对故障进一步分析,此故障在制热状态下,室内风机不转,但在制冷状态下内风机运转正常。说明故障出在内机盘管温度传感器电路或通讯电路中,为了进一步确认,首万用表的DC20V档位管温检测电阻R16的电压为2.5V左右正常,再用手摸一下粗管感觉烫手,说明传感器电路正常,然后用短接工装,短接室外机CN6强制启动进入制热状态,室内风机转。说明故障出在,内、外机的通讯电路(说明:此系列的通讯电路已经更改了通讯协议,首先室内机向室外机发送信号,室外机压机等运行正常情况下,内机必须接收到室外信号,内机风机才会正常运行,如果内机接收不到通讯信号,室内机风机不会运转的,所以故障出在内机信号接收的那个光耦上或室外机的发送的光耦)[Page]
温度传感器电路的原理图 
室内环境温度传感器
1、温度传感器特性
温度传感器主要由负温度系数的热敏电阻组成,当温度变化时,热敏电阻值也发生变化,温度升高,电阻值减少;温度降低,电阻值增大。
2、温度传感器在空调器中位置不同,作用也略有不同。
空内环境温度传感器
安装位置:安装于室内蒸发器进风口,由塑料件支撑,可用来检测室内环境温度是否达到设定值。
作用:
1)制热或制冷时用于自动控制室内温度
2)制热时用于控制辅助电加热器工作
室内盘管温度传感器
安装位置:安装在室内蒸发器管道上,外面用金属管包装,它直接与管道相接触,所测量的温度接近制冷系统温度。
作用:
1)冬季制热时用来作防冷风控制
2)夏季制冷时用来进行过冷控制(防止系统制冷剂不足或室内蒸发器结霜)3)用于控制室内风机的速度
4)与单片机配合实现故障自诊断(各传感器均有此功能)
5)在制热时辅助用于室外机除霜
6)在制热时用于防过载检测

室外环境温度传感器
安装位置:安装在室外机散热器上,由塑料件支撑,用来检测室外环境温度。
作用:
1)室外温度过低或过高时系统自动保护
2)制冷或制热时用于控制室外风机速度
室外盘管温度传感器
安装位置:安装在室外机散热器上,用金属管包装,用来检测室外管道温度。
作用:
1)制热时用于室外机除霜
2)制冷或制热时用于过热保护或防冻结保护
室外压缩机排气温度传感器:
安装位置:
安装在室外压缩机排气管上,用金属管包装。
作用:
1)压缩机排气管温度过高时系统自动进行保护
2)在变频空调器中用于控制电子膨胀阀开启度以及压缩机运转频率的升降。
检测方法
电阻检测法:
R(25℃)室内盘管温度、室内环温、室外环温、室外盘管传感器阻值约:5KΩ
R(25℃)时:压机排气温度传感器阻值约:54KΩ
以上参数、仅供参考,具体数据详见海信传感器参数值查询表
机型:KFR-50W/26VBP
故障现象:压机不启动,风机正常运转
原因分析:通电以后压缩机不启动,风机正常运转,故障自珍断显示(亮、亮、灭)为传感器故障。
(1)用万用表DC20V档检测排气、盘管及环境传感器的分压电阻R39、R45、R47电压为0V,正常应为2V左右(此电压随温度的变化而变化,此数值仅供参考,请以实测数值为准),说明传感器开路或没有5V电压,因三个传感器的电压都为0V,说明不可能都是传感器开路。因为故障自诊断功能能显示,说明CPU能正常工作,也就是5V正常,怀疑可能是传感器电路供电电路存在问题,导致整个传感器电路不工作
(2)用万用表DC20V档检测电感L7电压,测量电感输入端的电压为5V,电感的输出端电压为0V,说明电感开路,进一步验证电感是否存在问题,断电后用万用表欧姆2K档测 L7已无穷大,导致整个温度传感器电路无法工作,换之,通电后空调器运转正常。
室内机吹风室外机不起动维修思路
变频空调器室内机吹风,室外机不启动属于电控性能故障。检修此类故障时可采用排除法:
1、先分出是室内还是室外机故障。
2、再将室外机分成强电电路和弱电控制电路两部分,缩小检测范围以排除法判断机器故障部位。
3、可用万能表检测室内、外机端子排:2(N)、4(SI)间是否有0-24V直流电压,1、2间是否有220V交流电压,无输出以上电压值,说明为室内故障。如有可初步判定为室外机故障或通讯故障,或者通过观察室外机故障指示灯所报故障直接检测故障部位。[Page]
室内机吹风室外机不起动维修思路
4、用短接线短接室外机检测端子,然后给室外机单独通220V电压,可进一步区分通讯和外机其它电路障。
5、短接、通电后如果室外机运行则可判定为通讯电路故障。
6、 如室外机不运行可判定为室外机电路故障。
室内机吹风室外机不起动维修思路
以下以室外机故障为例分析故障 1、可用观察外机电源板上的电源指示灯是否点亮,如不亮,可检测室外机强电部分电路和电控板上的熔断丝是否断路。2、如亮,可检测外机弱电和控制部分及驱动部分是否发生故障。3、用表测量IPM板上的P、N端是否有310V直流电压,如无可检测交流部分PTC、继电器、整流硅桥元器件和直流部分的电抗器、滤波电容是否损坏,连接导线是否松脱接触不良现象,如以上零部件良好可更换室外电源板。
室内机吹风室外机不起动维修思路
4、测量IPM板上的P、N端310V直流电压正常,可检测室外机各传感器阻值,电压、电流检测电路是否正常。如以上部分电路正常,可将压机U、V、W三端子在IPM板上拔下(注:只限制交流变频系列机型短时间内如此操作),测量有无三相均等的交流电压输出,有可判定为压机故障或系统故障,如无三相均等的交流电压输出可更换带主芯片的IPM板。

网友评论