冷藏服务柜是一种可移动的轻型冷藏柜,主要用于展示和销售肉类、果蔬等冷藏保鲜食物。其外观轻巧大方、移动方便,机组和柜体一体化,安装和使用方便,适用于中小型超市、便利店等。

一、电路原理简介

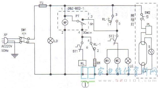
       一款根据实物测绘的典型冷藏服务柜电路如图1所示,电路由电源、制冷控制、除霜控制照明及指示四个单元构成。AC220V交流市电经电源插头XP、双刀双掷电源开关sW1及电流保险FU为整机供电。电动定时器PT是制冷或除霜时间控制的核心元件,它有4根引出线,①脚为电源公共输入端,①、②脚间接有同步驱动电机MP,由它控制定时器内部2选1开关按规定时间程序进行转换,保证制冷、除霜工作单独进行,禁止两者同时工作。

1.制冷控制

      在制冷状态,定时器PT的①、③脚接通,①、④脚断开,AC220V市电经PT的①、③脚、制冷温控器ST2,同时为制冷压缩机MC、冷凝器散热风机MV供电进行制冷,并且点亮工作指示灯LG。

      停止制冷有两种控制方式: 一是定时器PT内部同步电机MP驱动机械计时机构,当累计时间达到6h时,PT的①.③脚断开,①.④脚接通进行除霜。此时压缩机MC、风机MV失电停止制冷工作,同时工作指示灯LG熄灭;二是当冷藏柜内温度达到低温规定值时,制冷温控器ST2闪跳断开,此时仍在6h制冷设定时间内,切断MC.MVLG电源停止制冷。值得注意的是:在制冷工作期间,定时器PT的①、④脚是断开的,交流继电器(或称交流接触器)RL无电处于释放状态,其一组转换触点RL-1的④、⑥脚(空)接通,④、②脚断开,除霜加热器EH无电;另一组转换触点RL-2的③、④脚(空)断开,③.⑤脚接通,与PT的①、③脚并联为压缩机MC、风机MV供电。

2.除霜控制

       在除霜状态,定时器PT的①、④脚接通,①、③脚断开, AC220V市电经PT的①、④脚、除霜温控器ST1为继电器RL供电,使其处于吸合状态,其两组触点状态为:RL-1的④、⑥脚断开,④、②脚闭合,AC220V市电经PT的①、④脚,RL-1的④、②脚为除霜加热器EH供电,进行除霜加热;RL-2的③、⑤脚断开,MC.MV.LG失电不工作,RL-2的③.①脚(空)接通。除霜停止有两种控制方式:一是定时器PT内部同步电机MP驱动计时机构,当累计时间达30min时,PT的①、④脚断开,继电器RL失电释放,触点RL-1的④、②脚断开,EH断电停止加热;与此同时,触点RL-2的③.⑤脚和定时器PT的①、③脚均闭合,分两路经制冷温控器ST2为压缩机MC,风机MV及指示灯LG供电制冷;二是当除霜加热温度达到设定值时,除霜温控器ST1闪跳断开,此时虽然尚未达到设定的30min,但因ST1切断了继电器R1供电使其释放,RL-1.RL-2触点转换(如.上所述),仍使除霜加热终止,并开始制冷。冷藏服务柜的照明采用普通的日光灯总成,由手动控制开关sw2、镇流器PL、继电器S及日光灯LA构成,不再赘述。


二、常见故障原因及检修

1、在正常使用中,常常会出现一些“假故障" ,其现象及原因如表1所示。

例1:插上电源插头后,整机不工作。

分析检修:若电源指示灯ID不亮,说明AC220V未送达,一般是电流保险FU熔断(要查明过流原因后,方可更换FU试机)、电源插头XP或开关SW1接触不良及引线断脱。若指示灯ID亮,说明市电输入正常,由于压缩机MC、风机MV是PT的①、③脚和RL-2的③、⑤脚并联供电,同时断路的可能性很小,因此应检查温控器是否调节在停(“OFF" )挡。

例2:不制冷,照明灯LA正常。

分析检修:照明灯正常,说明AC220V市电供电正常,不能制冷的主要原因有:

(1)制冷温控器ST2不良,可能是内部常闭触点烧损导致接触不良,或ST2动作(断开)后不能自动复位闭合;

(2)若加电后工作指示灯LG亮,则为压缩机MC损坏或接线断路;

(3)压缩机MC由定时器PT的①、③脚及RL-2的③、⑤脚并联供电,两路同时断线、开路或触点接触不良的可能性不大。但如果定时器PT内部同步电机MP损坏或机械定时机械卡滞,使内部触点的①、③脚接通,①、④脚断开,则一直处于除霜状态不制冷。

例3:制冷不停,工作指示灯LG常亮。

分析检修:此故障是压缩机MC两端始终加有AC220V工作电压所致。

(1)由于压缩机MC为PT的①、③脚和RL-2的③、⑤脚并联供电,只要其中任意一路接通,压缩机MC就工作不停,刚好使计时器停在①、④脚接通位置,压缩机MC一直有电;

(2)继电器RL-2的③、⑤脚触点因打火放电等原因,粘焊在-起不能分离;

(3)定时器 PT的①、④触点接触不良、除霜温控器ST1常闭触点接触不良或不能复位闭合、继电器RL线圈断路,均会导致RL不吸合处于释放状态,触点RL-2的③、⑤脚接通压缩机电源;

(4)若在6h制冷期间内,柜内温度已很低甚至结冰,压缩机仍不停机,是温控器ST2失灵所致,通常是常闭触点粘结在-起不能分断, 或者ST2放置位置发生改变造成例4:制冷效果差,柜内温度降不下来。分析检修:制冷效果差的原因,在制冷系统可能存在冷凝器积尘过厚散热不良,制冷剂流动管路不畅通或堵塞、制冷剂泄漏等。在电路方面的主要原因为:

(1 )市电电压低或不稳定;

(2 )散热风机MV损坏或连接断脱,导致冷凝器散热不良;

(3)冷负荷过重,柜内通风差,环境温度过高,柜内结霜结冰过厚等;

(4 )柜门封闭不严,开门次数多或开门时间长。

例5:不除霜或除霜不尽。

分析检修:不除霜或除霜不尽会导致积霜过厚,制冷效率大大降低。故障原因是:

(1 )除霜加热器烧断或接线松脱;

(2)定时器PT的1.4触点不接触或接触电阻大;

(3 )除霜温控器ST1常闭触点接触不良或分断动作后不能复位闭合;

(4)继电器RL线圈霉断开路,使其不能吸合,或其RI-1的.4、2触点接触不良。

例6:除霜不停,不制冷。

分析检修:除霜不停的原因是定时器PT损坏。可能是同步电机损坏后使定时器停止在除霜位置(①、④脚接通);或者PT触点的1、4粘连不断,造成继电器一直处于吸合状态而不能释放。