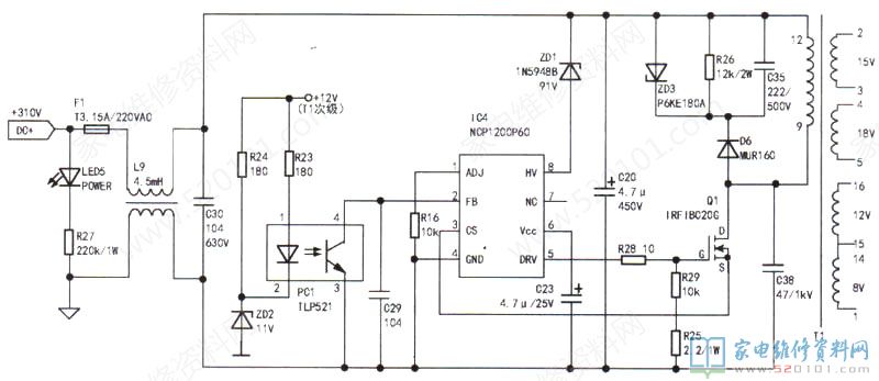
海信KFR-26W/77VZBP型空调,加电开机后外机不工作。分析检修:检查外机电路板上除电源指示灯(LED5 )亮以外,其他指示灯(LED2~LED4 )均不亮,外风机不运转,压缩机也不启动。电源指示灯亮,说明+310V电源已送达外机,AC220V市电、滤波电路、高压整流桥堆、直流滤波电容等均正常,故障多发生在外机辅助开关电源电路,有关电路如图1所示(开关变压器T1次级整流滤波电路未画出)。

       测电源开关管Q1(IRFBC20G )的D极电压为+300V正常值,表明F1、L9、C30、T1②-⑨绕组等无问题。检查开关电源芯片IC4(NCP1200P60),发现其电源vCC端⑥脚电压只有0.3V,因此导致开关电源停振不工作。⑥脚电压异常有两个原因:一是IC4⑥脚内部电路损坏;二是外置滤波电容C23 (4.7uF/25V) 不良(漏电)。检查C23已击穿短路,用一只4.7uF/50V(原耐压25V)电容更换后试机,外机恢复正常工作,故障排除。

提示:

(1)开关电源芯片NCP1200P60是一款使用片内电源的集成电路,不需要从开关变压器另设绕组进行整流、滤波供电。该芯片直接代换芯片型号有:NCP1200AP40、NCP120OP100、NCP1203.NCP1207.NCP1377、203D6 LD7575、FA5571N.FA5641.、FAN7602等。

(2)屡烧电源开关管Q1的故障,多因反峰压吸收网络失效造成,应重点检查D6(MUR160).C35 (222/500V)、R26( 12k2/2W )、ZD3( P6KE180A)等元件。