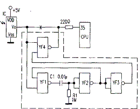
检查遥控发射器,按键时指示灯亮,松开时指示灯灭;再用同芯片遥控器试验,仍是此现象,证实故障在电视机内。该机遥控电路较简单.见附图。IC是一体化红外接收器,接收到红外信号并解调后输出脉冲信号,送入CPU36脚,经内部电路处理后去控制各系统工作。IC在未接收到红外信号时输出高电平,接收到红外信号时输出电位降低。由其原理推知, CPU内部有一延时或单稳电路,以防止操作遥控器时因手抖动或按键时间过长CPU的执行终端连续动作,造成的频道跳变或某些功能(如静噪、AV、TV转换)连续翻转的不正常现象。出现此故障,分析是CPU内此功能电路失效所致。 

     由于图像及伴音正常,加之CPU仅局部电路不良,于是笔者试在红外接收头和CPU之间加一单稳电路(见附图虚线所示电路),修复了该机。图中打“×”为断开处, YFl~YF4是四与非门数字集成电路CD4011。其中, YFI和YF2、C1、Rl组成单稳触发器,YF3作反相器,YF4为电子门。在未接收到红外信号时,YF2输出高电平,YF3输出低电平,YF4门关闭,输出高电平。与原电路CPU36脚高电平相同;当IC接收到红外信号时,输出低电平,单稳触发器被触发,YF2输出低电平,YF3输出高电平,YF4门打开,IC输出的脉冲信号经YF4进入CPU35脚。因YFl、YF2暂态时间很短,所以YF4瞬间便又关闭,保证了CPU在内电路失控的情况下控制执行终端不会连续动作。直到操作者松开遥控按键,IC输出变为高电平,定时电容Cl上电荷释放后.再次按遥控键才可将单稳触发器触发。

    附加电路电源利用CPU的+5V电源,由于CIM011为CMOS器件,静态电流仅为微安级,所以不会明显增加+5v电源的负担。最后,调整Rl阻值.使按一下CH+或CH-键时,只转换一个频道,故障排除。