本方案电源电路主要由PFC、待机电源及主电源电路组成,分别采用安森美公司生产的集成电路NCP1653A、NCP1207A、NCP1217A,主要用于海信、海尔、TCL等部分液晶彩电中,下面以海信TLM3237D液晶电视电源电路为例进行分析,其电路组成如图1所示。
该电源板有24V、12V、5V_M等5组电压输出,各组电压的主要参数见表1。
接通电源后,待机电源启动,输出+5V电压,供给CPU。二次开机后,CPU给电源电路发出开机指令,主电源电路接通,AC220V市电先整流,然后通过PFC电路将其整流后的电压升到380V左右(PFC B+)。380V电压分成两路:路通过双管正激电路,经变压器转换及整流滤波后输出24V、28V (或者14V)电压,24V又经过DC-DC电路输出12V;另一路送往开/待机电源电路,经变压器转换及整流滤波后输出5V S电压。5V_ S电压又经过一个开关电路输出5V M电压。由于12V电压作为控制5V_ M输出的控制电压,因此只有在12V输出正常后,5V_M才能正常输出。
另外,5V_M电压的输出端接发光二极管。因此,只要发光二极管正常发光,就说明该电源板的5V_S、5V_M、24V、12V输出正常。一、电路分析
1.市电输入电路
该电路如图2所示。接通电源后,AC220V电压经过保险F801与压敏电阻RV801后,由C801~C804滤除差模千扰,L803、L804滤除共模千扰,最后送给VB801进行全桥整流,产生脉动的300V电压(B+)。
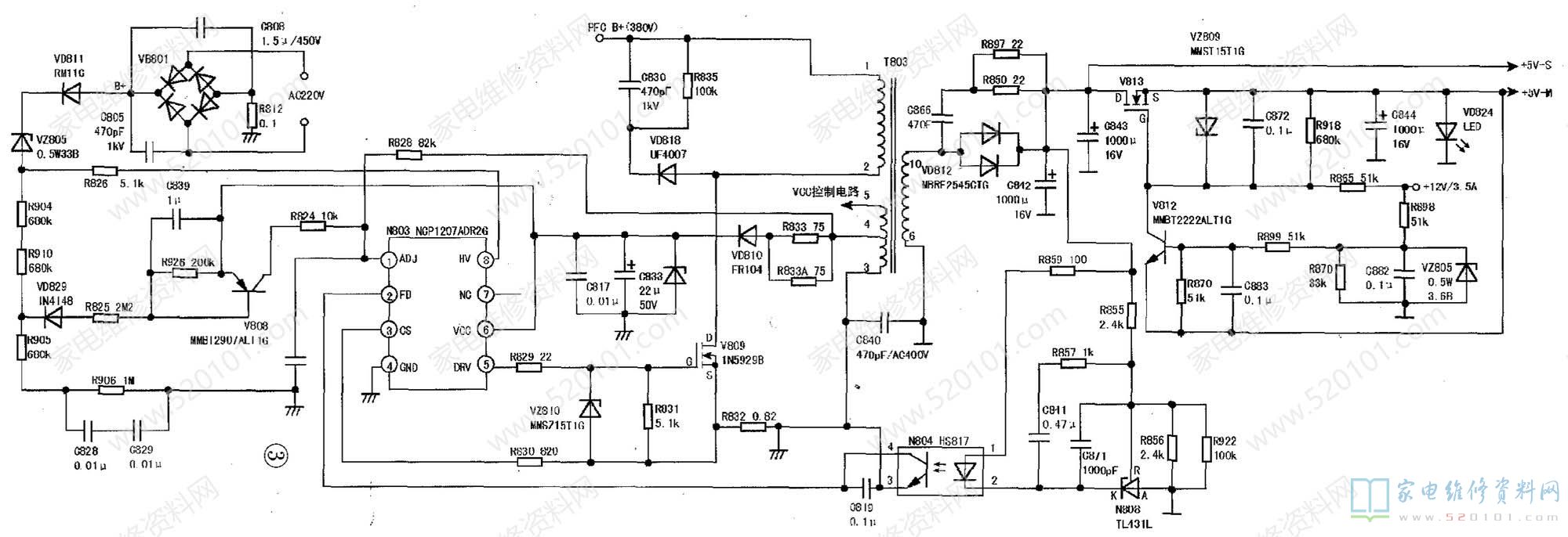
待机电源主要由准谐振控制芯片N803(NCP1207A)、开关管V809(3A/800V的MOS管FQPF3N80C)和开关变压器T803 等元件组成,如图3所示。
(1)启动控制接通电源后,+300V电压通过VD811、VZ805、R826加到N803的⑧脚,作为启动高压。该高压通过芯片内部的直流源电路给⑥脚(VCC)外接电容C833充电,当C833两端电压达到芯片启动阈值时,N803从⑤脚输出激励脉冲,加到v809的栅极,电路开始工作。
刚开机时,300V通过VD801到T803的①-②绕组加到 V809的漏极。PFC电路工作后,PFC B+电压(约380V )替代300V给V809漏极供电。正常工作时,T803的③-④绕组中产生的感生电压,通过R833限流、VD810整流.C833滤波后,输出稳定的12V电压供给N803的⑥脚。T803的③-⑤绕组输出的感应电压,送往vCC电压控制电路。
(2)稳压控制
N803的②脚为稳压反馈端,当次级输出的5V电压升高时,通过R855 R922分压加到N808 (TL431)控制极(R极)的电压升高,则N808的①脚(K极)电压下降,即光耦N804的②脚电压下降,则N804的①、②脚内接的发光二极管发光增强,其③、④脚内接的光敏三极管导通程度加深,相当于其c、e极等效电阻变小,则N803的②脚电压下降,其内部振荡频率下降,最终使输出电压下降,达到稳压的目的。若输出的5V电压降低,其稳压过程与上述相反。
N803的③脚为过流检测端,当流过V809的D,S极间电流过大时,R832上的压降通过R830反馈给N803的③脚,N803停止脉冲输出。
(3)5V-M电压短路保护
接通电源后,T803次级的感应电压经VD812、C842、L811、C843整流滤波后,输出5V_s电压供给CPU。二次开机后,主电源电路输出12V。12V电压通过R865使V813的栅极呈现高电平,V813导通,输出5V-M电压,给USB设备供电。
V812、VZ816等元件组成5V-M短路保护电路。正常工作时,由于12V电压通过R898、R870分压,VZ816稳压,V812的基极电压约为3.3V,发射极电压为5V,V812因PN结反偏而截止,V813导通,输出5V-M电压。当USB设备出现短路故障时,5V-M电压大幅下降,即V812发射极电位会被拉得很低,V812导通V813截止,USB供电5V自动切断。由于上拉电阻R865的存在,此时并不影响12V电压,以及供给CPU的+5V-S电压。在USB设备短路故障解除后,V812截止,V813导通,5V-M电压自动恢复,从而实现USB供电5V的独立短路保护与自恢复功能。
(4)300V欠压保护
正常工作时,整流全桥输出电压在310V左右,稳压二极管VZ805导通,N803启动工作。当输入电压跌至不足以使VZ805导通时,PNP型三极管V808、V817因基极为低电平而导通,V808导通后, N803的①脚电压高于其过压保护阈值(7.2V),则芯片进入保护状态,无驱动脉冲输出; V817导通后,会使三极管V807截止,PFC及主开关电源的控制芯片的供电被切断,PFC及主开关电源电路均停止工作,这时即使开关电源初级电路中的大容量电解电容中存有电量,其能量也无法输送至次级,从而有效地避免了屏闪现象的出现。
另外,N803自身也具有过压、过流及过热保护功能,其引脚功能与实测数据见表2。
PFC电路主要由N801(NCP1653A)和开关功率管v801组成,如图4所示。
N801为定频电流模式PFC控制器,针对中高功率(100W~3kW)的连续导电模式(cCM)升压转换器而设计。N801采用8引脚封装形式,内置平均电流模式或电压模式控制、软启动、Vcc滞后欠压闭锁欠压过压和过载保护以及滞后热关机等电路,除具有常用的固定输出电压控制方式外,还具有输出电压跟踪输人电压的工作方式(该方式称为跟随升压),其引脚功能与实测电压见表3。
接通电源后,+300V电压一路通过储能电感I806加到v801漏极,另一路通过R813、R843、R801~R803加到N801的③脚进行输人电压检测。二次开机后,CPU送出开机指令,N801的⑧脚(vCC供电端)得电,内部振荡电路开始工作,从⑦脚输出激励脉冲,通过电阻R817 R809加到V801栅极。V801导通时,在L806中储能;在V801截止期间,L806储存能量通过VD802整流,并与输人的+300V电压叠加,从而得到约380V的B+PFC电压。
VD823为放电二极管,泄放v801在截止期间栅极和源极之间的电荷。380V电压通过R804~R806加到N801的①脚,进行PFC B+电压检测。N801的②脚为软启动端,外接C812定时电容;⑤脚外接C815和R811,使芯片工作在平均电流模式。
(2)过流与过压保护控制
N801的④脚为输人电流检测端。当流过PFC开关管V801中的电流过大时,在R812上的压降也较大,当达到N801的保护阈值时,N801停止驱动脉冲输出。
电阻R907~R909及R841对PFC B+电压进行检测,如图5所示。T803的③-⑤绕组输出的感应电压,通过R834、R834A 限流与VD809、C832整流滤波后,输出15V电压。若输出PFCB+电压过高,当R909两端的电压超过15V时,稳压二极管VZ814导通,三极管V819、V817导通,V807截止,切断N801的⑧脚VCC供电,PFC电路停止工作,以防止PFCB+电压继续升高,达到过压保护的目的。
4.主电源电路
主电源电路又称PWM开关电源电路。该电路采用双管正激方式,如图6所示。所谓的“双管”是指开关管V805、V806串联后与PFCB+电源相连,这样每只开关管承受的电压只为供电电压的一半,降低了对MOS管耐压的要求,电路工作更加稳定。

该主电源电路主要输出24V和28V ( 或者14V)电压,24V电压一路供给逆变器(Inverter),另一路经DC-DC转换器LM2576(N811 )转为12V ,供给主板;28V(或者14V)电压供给伴音功放电路。
(1)激励控制
由于N802(NCP1217A)只有一路驱动脉冲输出,而双管正激架构需要两个脉冲来驱动两只MOS管,所以变压器T804及其外围电路构成激励电路,将N802输出的一路驱动脉冲变为两路。二次开机后, 380V电压加到开关管V806的漏极,同时N802的⑥脚(VCC)得电,其内部振荡电路开始工作,从⑤脚输出激励脉冲,加到V820、V821 的基极,V820、V821组成OTL输出电路,激励脉冲从V820射极输出,通过C824耦合到T804的初级,T804次级输出两个相位相同、直流电位不同的两路激励信号。
当信号正半周到来时,V806、V805同时导通,380V电压->V806的D、S极->T801初级线圈->V805的D S极->电阻R822->地,形成回路。在此过程中,VD807、VD808截止,T801次级线圈通过VD817、C854、C855整流滤波输出24V电压,供给背光灯电路。T801的⑦-⑧绕组产生的感应电压,经VD815、C864 整流滤波及LM317 (N809 )稳压后,输出28V电压,供给伴音功放电路。
当信号负半周到来时,V803 V804导通,组成灌流电路,快速泄放V806 V805栅源极间的电荷,让V806、V805迅速截止。由于V806、V805迅速关断,这时在T801初级①-③绕组中形成很高的感生电动势,方向为下正上负,VD808、 VD807导通,形成电流回路。在此期间,在.T801次级电路中,VD817截止, L807中产生左负右正的感生电动势,这时续流二极管VD816导通,构成负载续流电路,让电能得到充分利用。
N802为振荡激励集成电路,其引脚功能与实测电压见表4。该芯片③脚为电流检测端, 外接电流检测电阻R822。当流过V806、V805的电流过大,N802的③脚电压超过设定阈值时, N802停止脉冲输出。

(2)稳压控制
N802的③脚为稳压反馈输人端,当24V电压升高时,通过R883、R921分压后加到精密稳压器T431(N807)控制极(R)的电压上升,其K极电压下降,光耦N806的③、④脚内接的光敏三极管导通程度加深,则N802的②脚电压下降,其内部振荡电路的频率降低,最后使输出电压下降,从而达到稳压的目的。如果24V电压降低,其稳压过程与上述相反。
提示:如果24V电压过高或过低,这时可接上假负载,将光耦N806的①、②脚瞬间短接,如果24V电压能升到近30V,说明故障.点在次级稳压电路中;否则,说明初级电路有问题。
(3)次级输出电压过压与负载短路保护

次级输出电压过压与负载短路(过流)保护是通过光耦N805实现的,如图7所示。N805 的③、④脚外接PFC芯片及主电源控制芯片的供电控制电路。正常工作时,N805内部的发光二极管及光敏三极管均处于导通状态,PFC芯片及主电源控制芯片得电工作。V810和V811组成模拟可控硅电路,当V811基极为高电平时,该电路将被触发导通,N805的②脚电压被拉低,N805内部电路截止,PFC电路与主电源电路停止工作。
当24V 、28V、12V中任一路过压时,稳压二极管VZ811~VZ813中一只导通,通过电阻分压和RC延迟后,V811基极为高电平,模拟可控硅电路触发导通。
当主电源正常工作时,三极管V822的基极为低电平,V822饱和导通,其饱和压降约为02V, V822的集电极电压为4.8V,三极管V823因基极为高电平而截止。若24V 28V、12V中任一路出现短路时,V823因基极为低电平而导通,则V811基极为高电平,模拟可控硅电路触发导通。
提示:光耦N805的①脚为关键测试点,正常时,该脚电压约为3.8V。若该脚电压为0.7V,则表明输出电压有过压或过流现象。(4)开1.待机控制待机时,CPU输出的ON/OFF端为低电平,V816截止,其集电极为高电平,一路使得;N805内部电路截止,PFC芯片及主电源控制芯片因失电而停止工作;另一路使V822截止,V823无工作电压,即过流保护电路不起作用,以防止二次开机时电路误保护。
二次开机后,V816因基极为高电平而导通,在光耦N805的作用下,PFC芯片及主电源控制芯片得电工作。同时,V822导通,V823发射极得电,负载短路保护电路进入工作状态。
二、故障检修
该型电源板通电后,就应有5V-S电压输出;将STB端接高电平(大于3V)后,就应输出24V、28V、12V、5V-M电压,且发光二极管VD824正常发光。
值得一提的是,若是摘板维修,应在5V-M或5V-电压输出端街上一个假负载,使5V-M或者5V-S的负载电流至少为0.5A。因为,若5V_M或5V-S电压空载,则待机电源输出的Vcc电压偏低,有可能达不到PFC芯片N801的启动电压,即PFC电路无法启动。
正常工作时,PFC B+滤波电容C809两端电压约为390V。由于该电源板设计有欠压保护电路,即使这时切断电源,C809中仍储存有大量电荷(电压值约为300V)。因此,在检修前,应先对C809放电(可以用电烙铁对其放电),且每次通电试机后都需对C809进行放电操作,以防c809中的残余电荷电击伤人。
实修中发现,由于该型电源板异常而引起的不开机故障最为常见,其检修流程如图8所示。

故障现象1:不开机。分析检修:通电后测得N805的①脚电压为0.7V,由此判断电路已进入保护状态。分别断开电阻R847、R866 试机,电路启动后仍进人保护状态,经查+24V整流二极管VD817短路,换新后故障排除。
故障现象2:三无。检修过程:开机测量5VS、12V、24V电压均为0V,C809的两端电压为300V,N803的⑧脚电压为200V。代换N803后,故障依旧。经查N803的⑤脚外接电阻R829(22Ω)开路。换新后,5VS电压正常,但仍无12V电压输出。
测得N802的⑥脚电压为0V,正常值应为15V。检查该供电电路,发现限流电阻R834、R834A断路,换新后故障排除。 故障现象3:开机后背光灯闪,有时黑屏。分析检修:开机测得5V和12V电压均正常,但24V电压只有22V,且有波动现象。摘下电路板单独进行检修,将插座XP812中的STB端与5V-S端短接,强制开机,发现24V供电仍为22V,这说明故障部位在主开关电源电路。代换光电耦合器N806后,故障依旧。将N806的①、②脚短接,输出电压升到近30V,这说明故障部位在取样电路,检查N807及其外围元件,拆下电容C850和C870开机,24V电压正常。经查C850有约20k的漏电电阻,换新后故障排除。
故障现象4:12V输出正常,5V-M电压缓慢上升至5.4V,但发光二极管VD824不亮。分析检修:开机测得5V-S及+12V电压均正常,看来问题出在5V-M电压形成电路中。检查V813.V812等元件,发现稳压二极管VZ809击穿,+12V电压通过R865 (51k)、VZ809 给电容C844充电,由于充电电流很小,所以实测5V-M端缓慢上升,如此小电流也不足以点亮发光二极管VD824.


网友评论