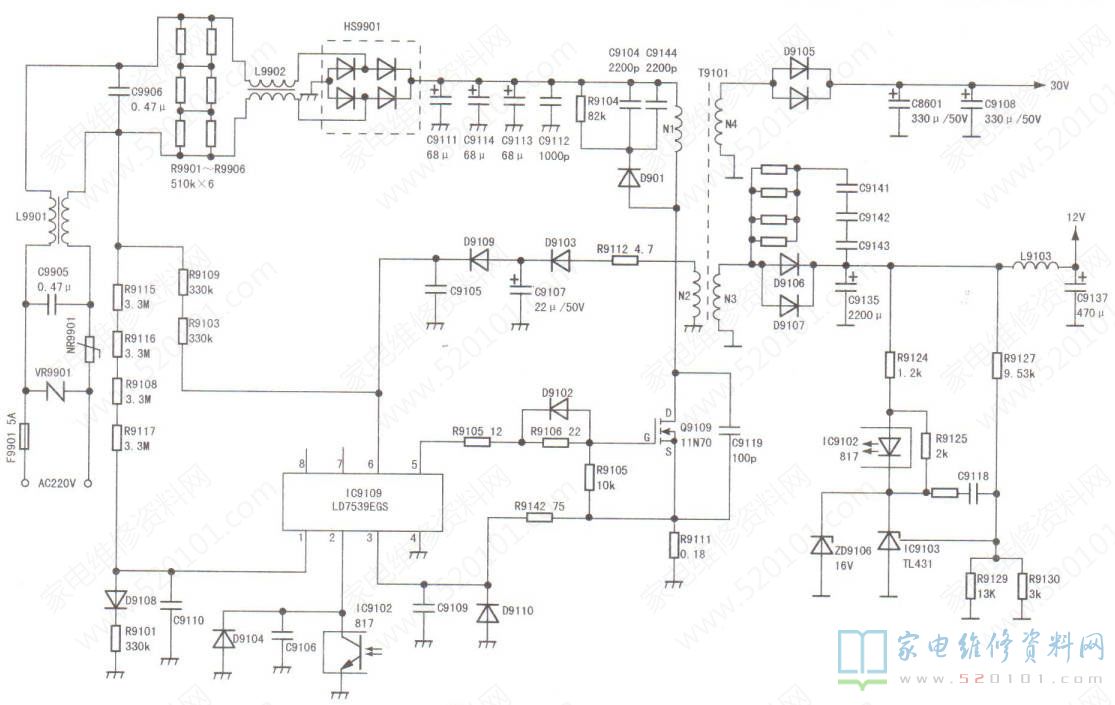
一台乐视S40 Air型LED液晶电视,上电后三无,指示灯不亮。该机采用电源背光二合一板,开关电源不受主板控制,只要一通电,就输出12V.30V两组电压。上电测得12V输出电压为7V,且波动;30V输出电压为34V,不波动。断开二合-板与主板的连线,上电再测12V输出电压为12V,30V输出电压为32V,均波动。根据上述检查结果,判断开关电源原带负载能力差。该机开关电源电路如图1所示,测得IC9109 (LD7539EGS)①、②、⑥脚电压分别为0.5V.0.1V.12V,均波动。经查,二极管D9103开路,使IC9109⑥脚无二次供电,更换D9103后试机,故障排除。

网友评论