• 海信RSAG7.820.8622主板不开机的维修

    接修一台海信液晶电视,故障表现为亮蓝灯不开机,此机采用的是RSAG7.820.8622板,拆机检测12V电压输出端为5.8V。正常供电应为12V明显低于正常值。由于电源稳压部分受恒流驱动10脚控制恒流驱动电路不正常也会引起电源电压输出不正常,...

    13370988035   2023-03-02

  • 用SG6859ADZ代换修复海信TLM37V86K不开机故障

    接修一台海信TLM37V86K液晶电视,用户说内部响两下不开机了,直观检查电源板RSAG7.820.1768上R929是0.51欧和N920型号是SG6859ADZ炸了,还有R932是102电阻,R930是100即十欧电阻,R93...

    15653119033   2023-03-02

  • 海信TLM37V68液晶电视遭雷击后的故障维修

    接修一台海信TLM37V68型液晶电视,插上电源指示灯不亮,不开机。拆开机壳,发现保险丝F801(4A)已发黑短路,用万用表电阻挡测主整流桥VB801的正、反向电阻正常,测主滤波电容C810(220uF/450V)充、放电正常。将电源二合一板...

    刘祥   2023-03-02

  • 海信LED32H310液晶电视接AV无图像无伴音的故障维修

    一台海信LED32H310液晶电视(见图1),故障为指示灯亮,按开机键指示灯能从红色转为蓝色,有开机提示音,但接AV无图像无声音,背光也不亮。首先从电源部分入手,测得12V、5V等电压都正常,初步排除电源问题。此机逻辑板跟屏是连接在一起的,拆...

    李磊   2023-03-01

  • 海信TLM26E01液晶电视电源板不开机的技改

    最近接修一台海信TLM26E01液晶电视,电源指示灯不亮。拆机发现电源板芯片炸飞,网购OB2269AP。代把坏件换好,指示灯亮了,但是屏不亮,近一步检测发现小板RSAG7.820.1835毁坏,但是从网上单独买不到小板,得知这是一块12V降到...

    朱家坤   2023-02-28

  • 海信LED46T28G液晶电视无信号屏幕红黄蓝循环

    接修一台海信LED46T28G液晶电视,主板采用的是RSAG7.820.2191,先查LVDS信号正常,逻辑板排阻正常。用万用表查各电压正常。用示波器查各电压波形,发现问题,试并上一个电容后,问题解决,如下图2所示。 ...

    hcfd   2023-02-27

  • 海信LED39K300J液晶电视不开机的故障维修

    接修一台海信LED39K300J液晶电视,此机采用的主板RSAG7.820.4801,通电,指示灯红蓝红,遥控键控都不开机,偶尔可开机指示灯变蓝,蓝屏出LOGO,输入信号,绿屏满幅竖线,喇叭吱吱叫。主板5V、3.3V、2.5V、1.8V、1....

    LIUSHE   2023-02-26

  • 海信TLM32V66A液晶电视黑屏的故障维修

    一台海信TLM32V66A型液晶电视,开机红灯转蓝灯,黑屏。用户说有时能打开,也有正常的声音和图像,但很快画面变为竖彩条,同时喇叭中有尖叫声,接着就黑屏,无声。根据现象分析,该故障涉及开关电源和主板电路。拆机,通电测量电源板上ST...

    胡永安   2023-02-22

  • 海信TLM42V68PR液晶电视屏幕暗淡的故障维修

    接修一台海信TLM42V68PR液晶电视,该机通电开机后,屏幕能显示出暗淡的蓝色光栅,经仔细观察发现蓝色屏幕有微暗微亮的闪烁现象,按控制面板“菜单”键时有微亮的菜单栏目显示,调节菜单栏中的亮度和对比度项均为最大时,该机蓝屏始终不能有清亮显示,但却有...

    贾小强   2023-02-22

  • 海信HZ49A65液晶电视图像上下抖动的故障维修

    一客户送来一台海信电视来修,型号为HZ49A65。上电开机,屏幕画面出现不停地上下跳动。拆盖,立即断开逻辑板右边的与屏连接的软排线,上电试机,只见屏幕仍是上下跳动不停的横线!再断开逻辑板左边的软排线,上电,只见是白屏,并没有见到完好的画面!但...

    杨冬林   2023-02-21

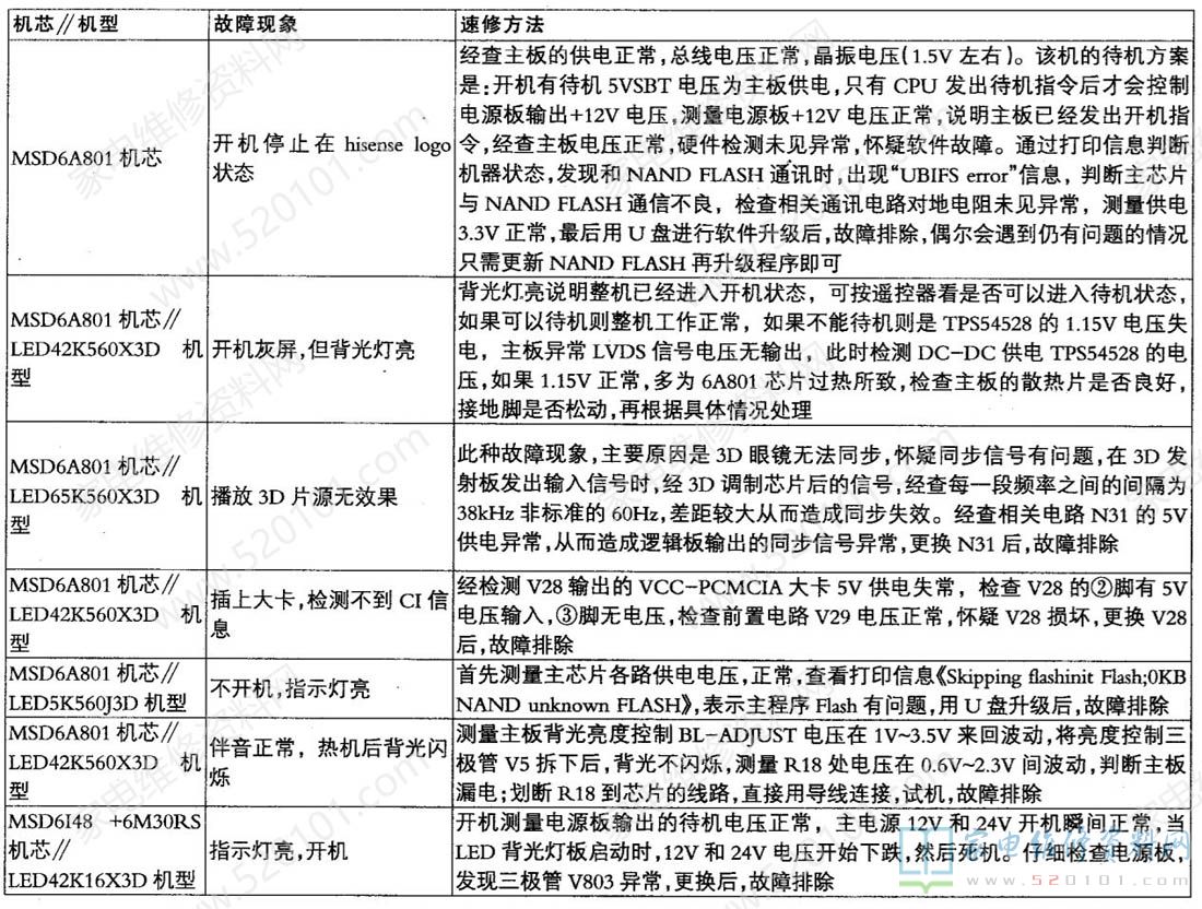
  • 海信MSD机芯LED液晶电视常见故障维修速查表

    海信采用MSD6A628B、MSD6A801、MSD6A901、MSD6A918、MSD6I48、MSD6I981、MSD6I982等MSD系列机芯开发的LED液晶彩电,代表机型有:LED42K220、LED50K66OX3D、LED46K6...

    孙德印   2023-02-20

  • 海信LED49EC780UC液晶电视灰屏的故障维修

    接修一台海信LED49EC780UC液晶电视,故障表现为背光亮,灰屏,拆机检查电源板主板各个电压都正常,就是屏边板有12伏进入,但是VH,VL不正常,断开链接片,出现一半正常图像,检查边板没有明显短路。回想起之前一台海信电视,用胶带,这台能不能...

    文英电器   2023-02-19

  • 海信H55E3A液晶电视蓝灯亮不开机的维修

    接修一台海信H55E3A液晶电视,故障表现为蓝灯不开机,按开关无反应,按以往经验程序问题手摸CPU发烫,怀疑主板问题测灯条电压140V多开机不降,这款电视主板太贵,陷入僵局,偶然发现灯条用点灯仪测试无变化,大胆把屏拆开有一灯条坏,心中豁然开朗...

    魏今生   2023-02-18

  • 海信TLM42V76P液晶电视蓝色指示灯闪烁不开机的维修

    接修一台海信TLM42V76P型液晶电视机,蓝色指示灯闪烁,不开机。打开机壳,先将电源板取下,观察发现精密稳压块N922 (T431) 和主电源振荡控制块N920(OB2269CAP)均被换过,其他部分未动。将电源板(板号为RSAG7....

    刘祥平   2023-02-16

  • 海信LED39K320DX3D液晶电视开机困难的维修

    一台海信LED39K320DX3D液晶电视,刚开始开机困难,开启后工作正常,几天后就再也不能开机了。通电试机,电源指示灯不亮。测量电源12V输出正常,24V为0V,监测二次开机控制电压也为0V,证明问题出在主板上。由于该机的5V电...

    商京满   2023-02-15

  • 用观察法维修液晶电视开机三无故障(图)

    接修一台使用7年的海信TLM7429P型液晶彩电,收看中伴随一 声轻微的“啪"声,随即三无。但按遥控开、关机,待机的红灯和开机的绿灯能相互转换,表明控制系统在工作。经查该机电源电路资料,结合该机故障现象分析,可能是24V电源或背光板有问题。 ...

    李挺   2023-02-14

  • 海信TLM40V68PK(1673)液晶电视启动困难的维修

    接修一台海海信TLM40V68PK(RSAG7.820.1673板)型液晶电视,关机冷却后有时无法再开机,蓝灯亮,实测无12V、24V电压。5V电压为4.8V,PFC电压是408V,证明这个电路工作正常。把12V、24V、5V滤波电容全部换掉后故障...

    李大磊   2023-02-14

  • 海信LED32K180D液晶电视更换灯条的步骤

    一台海信32K180D型LED液晶电视,开机黑屏有伴音,经检查电源、高压板没有故障,确定是LED灯条有问题,和用户协商后同意更换LED灯条。决定先把LED灯条拆卸下,拆卸后才发现灯条的插座与印制板焊接位置已虚焊烧黑,为保险起见,还是更换...

    高国栋   2023-02-12

  • 海信RSAG7.820.5482电源组件故障维修图解

    海信在2014年推出的LED48K20JD、LED55K20JD智能电视(主芯片MT5505、主板编号RSAG7.908.5277,属vision1.5智能系列)在用此款电源组件,它能为整机提供最高达150W的驱动功率。此电源分四大部分: ...

    曹泓俊   2023-02-11

  • 海信RSAG7.820.8281板EMMC飞线点位图

    分享一张我在海信H50E3A液晶电视上标识出的EMMC点位图,如下图所示,仅供参考。 ...

    a1941693742   2023-02-10