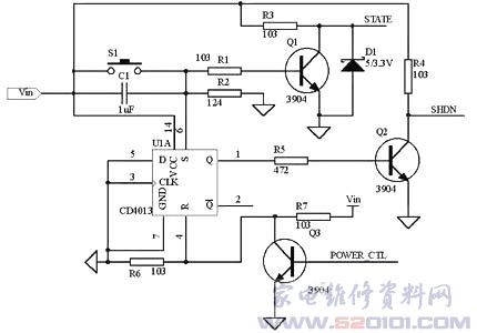
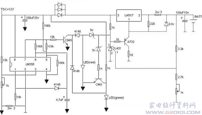
• 多功能自动充电器制作方法

    电池、镍氢电池等可充电电池在生活中应用非常广泛,但往往因为充电不当,而使电池过早夭折。本着节约资源和保护环境的出发点,笔者设计制作了这款多功能自动充电电路,作为在我校电子专业学生的制作实训项目。由于它采用分立元件,电路简单而又典型,既有利于提高学生的技能又是一项用途广泛的产品。现借“电子职...

    未知   2014-06-09

  • 4节5号镍镉电池充电电路

    本文介绍的全自动充电器,可以一次对4节5号镍镉电池充电,电池充足电后,电路能自动停充。 一、电路原理   全自动镍镉电池充电器的电路如下图所示,充电器主要由电源电路、电压比较器及指示电路等组成。   电路电源由变压器T降压、二极管VD1~VD4整流、三端稳压集成块A1稳压及电容C1、C2滤...

    未知   2014-06-08

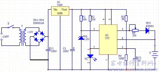
  • 555集成电路制作全自动充电器

    本文介绍的全自动充电器,可以对镍镉或镍氢电池充电,充电时只要设定电池充电电压的上、下限,充电器便能自动给电池充电。 一电路原理   全自动充电器的电路如下图所示,充电器主要由RS触发器、充电电压上、下限设定电路及电源电路组成。   RS触发器由555时基电路A组成,内部的两个比较器的基准电...

    未知   2014-06-08

  • 12V密封铅酸电池双电平浮充充电器

    上图为一个环境参数测试仪中的蓄电池充电器的实际应用电路。其中:电池的额定电压为12V,容量为7Ah,VIN=18V,VF=13.8V,Voc=15V,IMAX=500mA,IOCT=50mA。由于充电器始终接在蓄电池上,为防止蓄电池的输出电流流入充电器,应在串联调整管与输出端之间串入一只二...

    未知   2014-06-08

  • 可控硅整流自动恒流充电器

    该充电器除可为各种镍镉电池充电外,也可为干电池充电。其充电电流可调。充电终止电压由RP1预先确定。 一、工作原理   电路原理见图1(点击下载原理图)。开始充电时,电池组两端电压较低,不足以使晶体管VT导通。由RC组成的移相电路给可控硅提供触发电流。移相角度由RP2决定。负半周时可控硅...

    未知   2014-06-04

  • 自制手机锂离子电池充电器

    1,原理   离子电池以其体积小、容量大、重量轻、无记忆效应、无污染、电池循环充放电次数多(寿命长)等优点,现已普遍地在手机上使用。但在实际使用中有不少人会觉得锂离子电池的寿命很短,用不了多久就充不上电了,其实都是因为充电不当造成电池的损坏。锂离子电池充电条件要求严格,充电控制要求精度高,...

    未知   2014-06-04

  • 锂电池充电器制作

      本电路显示充电状态,红灯闪正在充,绿灯闪马上要充满,绿灯亮完全充满。只要您有12V的电源就可以,接完电路后先别装电池,调右下角的可调电阻,使电池输出端为4.2V,再调左下角的可调电阻使LM358第三脚为0.16V就可以了,充电电流为380mA,超快,三个并连的二极管是降压的,防止LM3...

    未知   2014-06-04

  • MP3充电器原理与维修

    MP3充电器是最易损坏的配件之一。笔者维修多款充电器后发现,它们基本上都是采用开关电源电路,电路结构大同小异。本文以市面上最常见的昕潮TJ-01型充电器为例,简述其工作原理与常见故障检修,电路见图1。 一、工作原理 (1)开关振荡电路市电经D1~D4...

    未知   2014-06-04

  • 自制高效电动车电瓶修复器

    同事花80元在市场购得一款电动车蓄电池修复器,经使用效果并不明显。我剖析了一下其电路构成,发现其修复用高压高频脉冲靠震荡电路及自感升压线圈来实现。因频率的限制自感升压线圈不可能做的很大,但对于内阻及小的蓄电池来讲,其静态下可产生的高压脉冲加在蓄电池上后其幅值变得很低。所以对电池的修复效果不...

    未知   2014-06-04

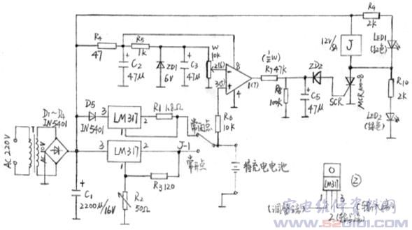
  • 恒流恒压的锂电池充电控制板

    下图是一种恒流恒压的锂电池充电控制板,图中Q1、R1、W1、TL431组成精密可调稳压电路。Q2、W2、R2构成可调恒流电路。Q3、R3、R4、R5、LED为充电指示电路。随着被充电锂电池电压逐渐上升,充电电流将逐渐减小,待电池充满后R4上的压降不断减小,最终使Q3截至,LED熄灭,为了保...

    未知   2014-06-04

  • 低功耗多节串联镍氢电池过放电保护电路

    低功耗多节串联镍氢电池过放电保护电路(原创)有个网友今天在《电源网》上寻求一个5S串联的镍氢电池过放电保护电路,正好有空,就随便想了一个,认为理论上是可行的,贴在这里,和大家共享。 ...

    AZHU   2014-06-01

  • 采用单节太阳能电池对3~16V电池进行在线涓流充电

    许多由电池供电的设备的工作时间短,待机功耗低,因此这些设备的总电源消耗很小。在这些设备中采用太阳能电池对电源电池进行充电非常方便,但对给定的电池电压而言,充电所需的太阳能电池数量接近于Vb/0.6,这样不得不将一组太阳能电池串联起来使用。 ...

    未知   2014-06-01

  • 密封铅酸蓄电池充电器

    由于密封铅酸蓄电池的诸多优点,因此获得了广泛应用.然而封铅酸蓄密电池的充电技术似乎不被看重,因充电方式不合理而造成电池过早报废的情况普遍存在.有鉴于此,笔者设计制作了一款二阶段恒流限压式铅酸电池充电器。 原理如下图: 充电过程分析: 1.维护充电: &n...

    未知   2014-06-01

  • 简单恒流充电器

    一般电池充电均采用恒流方式,这样只需控制充电时间即可完成对电池的充电。从该电池外观上看,它是镍氢电池,容量为1450毫安时。其标准充电方法是:用电池额定容量的1/10电流即145毫安充电14~16小时。本充电器实测充电电流为170毫安左右,充电时间约为12小时。&n...

    未知   2014-06-01

  • 简单实用的锂电充电器

    改变图中4欧的电阻可以改变充电电流,D1是电源指示,D2是充电指示兼限流。 调试时6.8K电阻用一10K微调电阻代换,用数字表监视电池电压到4.2V时,调10K微调电阻到6.8K即可。 下图,是根据上图的原理做出来的,正给CRV3电池充电,充电电流为350毫安(因为变更了4欧姆电阻为3.3...

    未知   2014-06-01

  • 一种简易的自动开/关机电路设计

    引言节电是各种电池供电设备所需考虑的首要因素。为防止用户忘记关机,一些设备采用了自动关机电路。此外,许多设备中使用一个开/关按键控制开启或关断电源,即使微处理器(MPU)正在处理关键程序,按键按下时,系统也会关断,造成重要数据的丢失。本文仅使用一个D触发器设计了一种结构简单,使...

    未知   2014-06-01

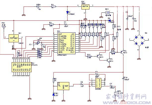
  • AT89C2051设计的无线防盗报警器

    本文介绍无线防盗报警系统中主机的制作,采用了AT89C2051单片机作为中央处理芯片,使得该系统的功能扩展比较方便,对于整个系统如需改变某种设置,只要更改相应的软件即可。对学习单片机有很大的帮助。 一、硬件设计   电路原理图如下图所示,主要由无线接收、数据解码、数据处理、报警电路、输出显...

    未知   2014-06-01

  • 照明灯智能控制器

    电路由电源电路、单片机电路、环境照度检测电路和控制输出电路等部分组成。 C1、VDl、VD2、C2、VD3等组成电容降压式稳压电源电路,输出5V的电压作为智能控制器电路的工作电源。AT89C2051、X1、R3、C3等组成单片机电路,R3、C...

    未知   2014-05-31

  • 通过打印口读写I2C存储器

    串行非易失存储器广泛应用与电脑,CALL机、手机已及仪表等领域,由相同芯片封装而成的IC卡也在IC卡电表等产品中广泛使用。 常用的串行存储器分为24系列与93系列两种,分别有自己独特的通讯协议。24系列目前市面常见的有...

    未知   2014-05-31

  • 自制AT89C51编程器

    AT89C51是一款应用最为广泛的8051单片机,更重要的是他具有反复烧写(FLASH)的特性。一般情况下可重复烧写1000次,这样为初学者试验提供了一个廉价的平台。为了满足广大单片机爱好者动手的需要,本人利用半个月的时间,参考国外资料,实际设计制作成...

    未知   2014-05-29