您好,欢迎您访问家电维修资料网
登陆
免费注册
实用工具
手机版
用手机访问
首页
维修资料
彩电维修资料
彩电总线调整
维修基础
电子线路
电子制作
空调制冷
家用电器维修
音响功放
卫星有线
VCD、DVD
通讯设备
办公设备
数码摄录
计算机设备维修
软件下载
培训教材
电路图纸
长虹彩电图纸
康佳彩电图纸
TCL彩电图纸
海尔彩电图纸
创维彩电图纸
海信彩电图纸
其他彩电图纸
合资彩电图纸
LG彩电图纸
松下彩电图纸
三星彩电图纸
索尼彩电图纸
东芝彩电图纸
夏普彩电图纸
飞利浦彩电图纸
DVD功放图纸
家用电器图纸
数码相机图纸
显示器图纸
维修工具图纸
数据下载
长虹彩电数据
康佳彩电数据
TCL彩电数据
海尔彩电数据
创维彩电数据
海信彩电数据
其他彩电数据
合资彩电数据
厦华彩电数据
DVD机顶盒数据
说明书
彩电说明书
显示器说明书
家用电器说明书
遥控器说明书
影音系统说明书
视频
彩电维修
空调制冷
电脑软件
办公设备
显示器维修
电子线路
维修基础
电工技术
通讯维修
DVD维修
生活电器
仪器仪表
其他技能
电子制作
搜 索
首页
电子制作
正文
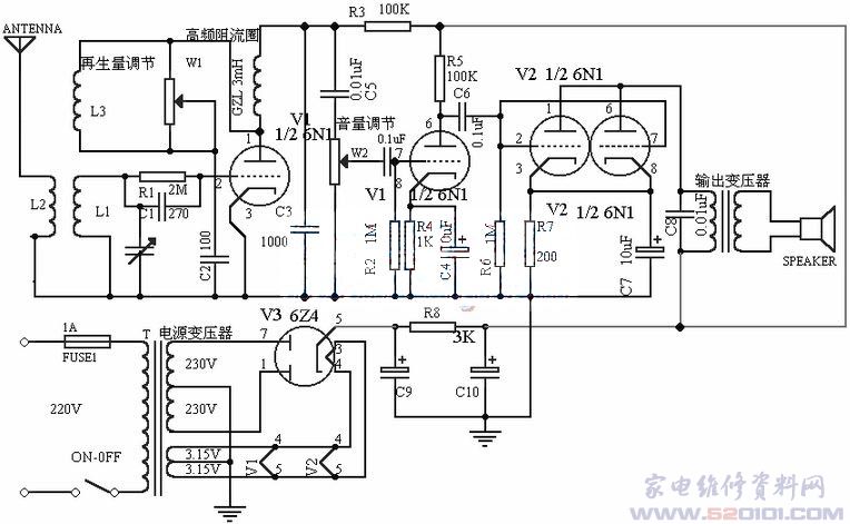
6N1再生式三灯电子管收音机
2014-03-25
作者:佚名
5356
评论
安装管座:套件的电子管管座已经安装在机壳上,您只需要做的只是将螺丝拧紧,管座的每一个紧固螺丝上都装了个焊片,凡是接地的元件都可以就近焊在焊片上,焊接的时候将焊片稍稍扳起来一点,让其离开不锈钢外壳,或是折成直角。因为机壳散热的关系,紧贴机壳不太好焊。
电子管管脚的排列:在管座反面(即焊片朝上),从插孔的最大一个间隔左边一插孔开始,按顺时针方向开始数①②③④....
其他推荐
七管调幅收音机方框图和电路原理图
利用CD9088单片电调谐收音机电路
电视机的亮度延迟线的制作
简单调频收音机S9018
利用6K3P制作简易电子管调频收音机
给收音机加装扩音功能
网友评论
发表评论
所有评论
目前还没有网友评论
提交
热门资料
1
自制最简单的电鱼机
2
自制简易可调直流稳压电源(电路图)
3
简易电焊机的制作方法(附图纸)
4
一款电击灭蚊灯电路与制作(图)
5
6种触摸开关电路原理图
6
两种可充电LED手电筒电路原理与维修
7
制作最简单延时电路(附图)
8
单硅后级电鱼机制作方法(图)
9
用微波炉变压器DIY点焊机(电路图)
网友评论