该振荡器能产生455kHz的调幅信号,可作为超作差调幅收音机中频极校准。
信号送入第一中频极(即混频器之后),随着校准工作的进行和接收机灵敏度的提高,信号发生器的输出要逐断降低,以防止收音机AGC(自动增益控制)电路起作用。 
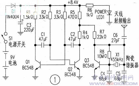
图1为振荡器电路,分成两部分.第一部分是两个晶体管(Q1和Q2)组成的多谐振荡器,产生约500Hz的方波,第二部分在晶体管(Q3)集电极和基准之间接一个455kHz的陶瓷谐振器(x1),构成相移振荡器,通常叫皮尔兹振荡器。
R7(22kΩ)作为Q3集电极的负载电阻连接到分压电阻R4和R5的结点上,并由Q2驱动,这样就用多谐振荡器改变455kHz振荡的电流,实现了对455kHz信号的振幅调制。
产生矩形波或方波的多谐振荡器任何时候只有一个晶体管导通,另一个晶体管截止,其转换频率由R2和R3及C1和C2决定,方波的频率由下式计算
f=1/[0.693(R2C1+R3C2)]
用图1的值,得出理论值为465Hz。由于电阻电容实际数值的差异.其频率稍有变化,而R2C1和R3C2并不绝对相等,占空比也不会准确为50%。
调制信号用电容C6耦合送到一根导线上作为天线输出。印制板R为72mm×31mm,图2为元件排列图。仪器的测试工作很简单,接通电源后LED亮.电路就会输出。455kHz的调制信号。用调幅收音机调谐到910kHz或1365kHz(基波频率的二次和三次滤波),将天线靠近收音机应听到500Hz左右的声音.用示波器能检测到Q1和Q2集电极具有约500Hz的方波,Q3集电极应有455kHz的正弦波,其幅度有波动。
网友评论