呼吸灯是随着数码产品新生的一种装饰LED电路.在手机、鼠标、电脑机箱,家庭灯具等等上可以看见。如手机上的呼吸灯.在处于电话短信或是处于充电的状态时,呼吸灯都会一亮一亮的,像人的呼吸一样有节奏,会给大家起到提醒的作用.好看又实用。
         要制作这样一款呼吸灯其实非常简单,它的原理就是一个低频率的自激振荡器。以前大家对于自激振荡器的制作选择往往第一个想到的是由555电路完成,但除了555电路外,还有运放电路也能完成该功能。

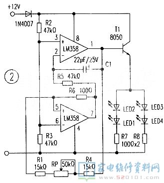
          图1是国外电路网站给出的呼吸灯电路,该电路只有一颗LED灯作指示.往往在某些场合不明显。图2是根据图1进行的改进电路,可以增加到4只LED。
          根据上述的呼吸电路.由于是自激振荡的.其LED的闪烁是根据其振荡频率确定。因此这类呼吸灯不仅可以用作装饰美观.还可以用作夜晚的家庭小夜灯。
          电路接入12V电源后即可点亮,调节可调电阻即可调节LED的司烁呼吸频率。