本文目录
一、开关电源电路
二、LC振荡电路
三、同步电压比较电路
四、高压保护电路
五、浪涌保护电路
六、驱动放大电路
七、电流检测电路
八、电网电压检测电路
九、锅具温度检测电路
十、IGBT温度检测电路
十一、脉宽调控电路
十二、上电延时电路
以下内容为正文
一、开关电源电路
开关电源电路如上图,U1是采用(VIPER12A)8脚电源芯片,通过单端反激式开关电源变换而降压。其最大输出功率为(220V/12W),适应电网电压在160V/260V波动时均能正常稳定输出。具有工作效率高、功耗小、稳压范围广、电源安全可靠、机身温度低、易维修等优点。
其工作原理是,由电网电压经整流后变为脉动直流电压+305V,通过串接开关二极管D90(1N4007)、限流电阻R90(22Ω/2W)后,送至开关高频变压器TR1初级的1-2绕组,加至电源芯片U91(VIPER12)的5-6-7-8脚(内部开关管漏极)。另一路经TR1次级的5-6-7绕组经整流二极管D93(1N4007),串接开关二极管D94(1N4148)得到约+18V电压加至U91的4脚使电源芯片U91振荡起振输出脉宽信号驱动场效应管,在场效应管高速开关状态下,并通过互感作用使TR1次级的5-6-7绕组产生交流电压。经整流二极管D93(1N4007)、D92(1N4007)、EC91(220µF/25V)、EC92(47µF/25V)滤波后得到+18V、+5V电压为整机低压供电电路。
1-1、开关电源电路的测量
维修时,将电磁炉上电待机。用万用表直流电压500V、50V、10V档。
1、测开关电源高压供电电路EC90对地+305V电压,为正常;
2、测C92对地+18V电压,为正常;
3、测C91对地+5V电压,为正常。
1-2 、开关电源电路的维修
1)若测电解电容器EC90对地0电压时(正常为+305V),多为电源芯片U1(VIPER12)已击穿受损。U1受损后,还会造成限流电阻R90(22Ω/2W)开路损坏。
2)若测电解电容器EC91对地0电压时(正常为+18V),多为电源芯片U1(VIPER12)损坏。及稳压二极管ZD1(18V)击穿损坏、二极管D94(4148)击穿损坏、电解电容器EC91(220μF/25V)EC95、(4.7μF/35V)击穿损坏、及高频开关电源变压器TR1初级线圈,存在匝间短路损坏。
3)若测电解电容器EC94对地0电压时(正常为+5V),多为电阻R92开路损坏、高频开关电源变压器TR1次级第6脚与第7脚之间绕组开路、或整流二极管D92开路受损、电容器C90、电解电容器EC93击穿损坏、U90三端稳压器LM7805损坏、及CPU芯片漏电、击穿损坏。当TR1次级绕组第6脚与第7脚开路时,可将电阻R92(10Ω/1W)拆下并在R98空位上焊接入电阻(10Ω/1W)后,整机即可恢复正常工作。
2、维修提示
1)EC95(4.7μF/35V)击穿损坏。
2)二极管D94(4148)击穿损坏。
3)高频开关电源变压器TR1初级线圈存在匝间短路损坏。均会造成出现整机低压供电电路对地0电压。
4)若二极管D94(4148)开路受损时,会造成控制显示板指示灯出现“抖动闪亮”故障。
5)若稳压二极管ZD1(18V)开路损坏,会造成出现整机低压供电电路对地电压升高;稳压二极管ZD1(18V)失效损坏时(待机检测C92对地+18V电压是正常,但开机后检测C92对地+10V电压偏低。),会造成出现屡爆IGBT管故障发生。
6)若发现主电路板及开关电路部份烧毁,多为因电网电压超高至380V,压敏电阻保护后出现压敏电阻烧毁;开关电源电路流二极管D90击穿,造成电解电容器EC90外壳顶爆。严重时甚至还出现烧毁D90、EC90周围电路板。
7)在维修开关电源电路,为了确保维修时避免造成整机出现短路。建议在电磁炉电源线L端串联接入220V/40W灯泡,切记!
二、LC振荡电路
LC振荡电路是电能转换成磁能,通过IGBT高频开关导通、截止的作用实现控制电磁炉加热功率,而设置LC振荡电路。当电磁炉上机通电后220V电网电压经整流桥整流转变为直流脉动+305V高压电源,通过电感L1和电容器C4组成电源滤波电路,为IGBT集电极C提供整+305V电压送至加热线盘、和电容器(0.3µF/1200V)并联构成共振电路(LC振荡电路)。
(1)、电磁炉加热功率大小,是通过电流互感器CT1将整机加热工作电流转换为取样电压。经二极管D11、D12、D13、D14组成桥式整流后变为脉动电流检测取样电压,由电阻R9及可变电阻VR1分压后送至CPU芯片CUR电路进行识别。
(2)、若整机加热工作电流过大时,令调整脉宽调控电路起控,迫使将比较器U2D翻转截止,将驱动放大电路Q3、Q4基极电压拉低。导致IGBT控制极G门电压降为0V电磁炉即进入待机壮态。
(3)、若LC振荡电路元器件受损时,均会造成电磁炉上电即烧IGBT管、或上电开机检锅即烧IGBT管、及振荡频率偏高迫使IGBT管导通时间过长,而引发IGBT管击穿损坏。
1、LC振荡电路的维修
维修时,将电磁炉上电待机。用500型三用表直流电压500V档,测LC振荡电路滤波电容器C4对地+305V电压,为正常。若C4对地电压偏低、会造成电磁炉振荡频率变高导致IGBT管导通时间过长而烧毁IGBT管。
若共振电容器C5失效。一上电或一检锅会造成IGBT管而烧毁IGBT管。
1)若LC振荡电路C4对地+225V电压偏低时,有时会造成电磁炉出现“不报警不加热”故障。
2)若LC振荡电路C4对地+225V电压偏低时,有时会造成电磁炉出现“报警不加热”故障。
3)若LC振荡电路C4对地+225V电压偏低时,有时会造成电磁炉上电开机后“即爆烧IGBT管”故障。
4)若LC振荡电路C5失效受损时,有时会造成电磁炉出现“报警不加热”故障。
5)若LC振荡电路C5失效受损时,有时会造成电磁炉出现“不报警不加热”故障。
6)若LC振荡电路C5失效受损时,有时会造成电磁炉上电开机数秒钟内检锅时出现“烧毁IGBT管”故障。
7)若加热线盘绕组存在匝间短路、底部磁片出现碳化或短路损坏时,会造成电磁炉上电开机后出现“IGBT管击穿”故障。
8)若IGBT管控制极,限幅稳压二极管Z1击穿损坏时,在MC-IH-M02-B2板。有时会造成电磁炉出现“不报警不加热”故障。
9)若IGBT管控制极,限幅稳压二极管Z1击穿损坏时,在MC-IH-M00板。有时会造成电磁炉出现“报警不加热”故障。
10)若IGBT管控制极,限幅稳压二极管Z1反向漏电时,在MC-IH-M02-B2板,有时会造成电磁炉出现“屡爆IGBT管”的故障发生。
2、维修提示
当LC振荡电路C4滤波电容器与主电路板脱焊、断线、及C4失效、开路时,
1)会造成电磁炉出现“报警不加热”故障;
2)会造成电磁炉出现“不报警不加热”故障。
3)会造成电磁炉上电开机后“即爆烧IGBT管”故障。
4)若LC振荡电路C5失效受损时,有时会造成电磁炉出现“报警不加热”故障;或“不报警不加热”故障;及上电开机数秒钟内检锅时出现“烧毁IGBT管”故障。
5)电磁炉在加热中若出现整机短路时,多为蟑螂、壁虎、小虫窜入至IGBT管散热片内,会造成IGBT管击穿受损。
三、同步电压比较电路
电磁炉加热线圈与高频谐振电容器通过IGBT高频开关快速导通、截止,形成LC振荡电路。LC自由振荡的半周期时间出现峰值电压,亦是IGBT截止时间,这时开关脉冲没有到达。这个时间关系不能错位,如峰值脉冲还没有消失,而开关脉冲已提前到来,就会出现很大的导通电流,导致IGBT烧坏。因此,必须保证开关脉冲前沿与峰值脉冲后沿相同步。
同步振荡电路
同步振荡电路是电磁炉功率控制的核心电路,主要作用是从LC振荡中取得同步信号(IGBT的C极电压最低点),根据同步信号振荡产生锯齿波,为IGBT提供前级驱动波形。此电路的输入信号是线盘两端(即OUT1和OUT2)的谐振波形,输出的信号Vout是锯齿波。
如图所示,LM339的U2B运放产生同步信号,其信号取自LC振荡的电容C5两端的分压,R11、R12、与R17、R52分压为V-,R13、R14、R15与R16、R18、R51、R19的分压为V+。当电磁炉上电后,若IGBT未开通工作,V-(比较器6脚)和V+(比较器7脚)的静态电压分别是4.02V和4.25V,比较器1脚输出高电平。[Page]
1、同步电压比较电路的维修
维修时,将电磁炉上电待机。用500型三用表直流电压500V、50V、10V档,测整机高压供电电路C4对地+305V电压,为正常。
测V+同步电压比较电路,取样电阻R16对地+3.9V电压,为正常。若该电压偏低时,多为电阻R13(820KΩ/1W)变值,或电容器C8漏电、及比较器U2B损坏。造成比较器U2B翻转,使U2B第1脚输出端对地0电压,会导致电磁炉出现“不报警不加热”故障。测V-同步电压比较电路,取样电阻R11对地+3.7V电压,为正常。若该电压偏低时,多为电阻R11(820KΩ/1W)变值,或电容器C7漏电、及比较器U2B损坏,会导致电磁炉出现“报警不加热”故障。
比较器U2B第7脚同相输入端对地+3.9V电压,为正常,U2B第6脚反相输入端对地+3.7V电压,为正常。U2B第7脚同相输入端对地+3.7V电压时,会导致电磁炉加热时出现“叽叽嗡嗡声”故障、或出现“报警不加热”故障、及出现“断续加热”故障。
若U2B第7脚同相输入端对地电压在+3V以下时,会导致电磁炉出现“连爆”IGBT故障。若U2B第6脚反相输入端对地+4.1V电压时,会导致电磁炉加热时出现“报警不加热”故障、及出现“断续加热”故障。
若U2B第7脚同相输入端对地电压,与比较器U2B第6脚反相输入端对地电压相近时,会导致电磁炉上电加热时出现“不停检锅”、或“认锅加热”、及出现“断续加热”的故障。
若U2B第7脚同相输入端对地电压与U2B第6脚反相输入端对地电压均正常时,电磁炉上电加热时出现“不停检锅”、或“认锅加热”故障。多为电流检测电路、及CPU芯片受损所致。
2、维修提示
1)当电网电压在220V正常下,必须保证整机供电电压C4对地+305V电压、C92对地+18V电压、C91对地+5V电压、及比较器U2B第7脚同相输入端对地电压,必须要高于第6脚反相输入端对地电压+0.2V,和第1脚输出端对地电压+5V。同步电压比较电路均实属正常。
2)电磁炉使用数年后,由于同步电压比较电路,取样对地分压贴片电阻R17、R52、R18、R19存在阻值变大的可能大。造成比较器U2B第7脚同相输入端对地电压,与比较器U2B第6脚反相输入端对地电压相近,这时电磁炉容易出现“断续加热”故障。
维修时,在比较器U2B第6脚反相输入端对地再并联上普通电阻150 KΩ后,使U2B第6脚反相输入端对地+3.7V电压;第7脚同相输入端对地电压保持在+3.9V整机就恢复正常。
3)当电网电压高于220V,在250V高电压时。比较器U2B第7脚同相输入端对地电压,必须要高于U2B第6脚反相输入端对地电压为+0.2V。否则电磁炉,将不定期出现“断续加热”、及整机工作电流为13A变大。甚至会导致,出现“屡烧加热线盘”故障。
3、维修小结
1)当比较器U2B,V-第6脚反相输入端对地+3.7V电压,正常时;而V+第7脚同相输入端对地0电压;U2B第1脚输出端输出低电平。同时电磁炉将出现“报警不加热”故障。
2)当比较器U2B,V-第6脚反相输入端对地+3.7V电压,正常;而U2B,V+第7脚同相输入端对地电压高于+3.9V以上时。比较器U2B第1脚输出端输出为高电平。电磁炉加热将出现“叽吱嗡嗡响声”故障。
3)若比较器U2C高压保护电路取样贴片电阻R18脱焊、开路并造成V+第7脚同相输入端对地+5.8V电压升高;而V-第6脚反相输入端对地+3.7V电压,正常;U2B第1脚输出端输出为高电平。电磁炉加热将出现“小锅能加热、大锅不能加热”故障。
4)当同步电压比较电路比较器U2B,V+第7脚同相输入端对地+3.9V电压,正常;这时若U2B,V-第6脚反相输入端对地0电压;而比较器U2B第1脚输出端输出为高电平。同时电磁炉提锅具将出现“不报警不加热”故障。及电磁炉出现“不停地检锅,哒哒声”故障。
5)当同步电压比较电路比较器U2B,V+第7脚同相输入端对地+3.9V电压,正常;这时若U2B,V-第6脚反相输入端对地电压高于+3.7V或+7.2V以上时;而比较器U2B第1脚输出端输出为低电平。电磁炉加热将出现“报警不加热”故障。
四、高压保护电路
为了保证电磁炉在加热工作中出现异常情况,高压保护电路时刻检测IGBT管集电极电压,当IGBT管集电极电压接近该管上限耐压值时,防止、及避免IGBT击穿损坏而设置保护电路。
比较器U2C基准电压取+5V电压经电阻R21、R20取样分压后,将+4.6V电压送至比较器U2C(V+)第9脚同相输入端;取IGBT管集电极电压经电阻R13、R14、R51取样分压后,将+1.2V电压送至比较器U2C(V-)第8脚反相输入端。电磁炉正常时(V-)反相输入端电压应小于(V+)同相输入端比较基准电压,这时比较器U2C第14脚输出高电平。若整机出现异常时,(V-)反相输入端电压大于(V+)同相输入端比较基准电压,比较器U2C第14脚输出低电平。此信号Vout拉低后将会影响PWM脉宽调制电路,缩小IGBT驱动占空比,缩短IGBT导通时间,从而降低IGBTC极电压,达到保护IGBT的目的。
IGBT高压保护电路
1、高压保护电路的维修
维修时,将电磁炉上电待机。用500型三用表直流电压10V档,测同步电压比较电路,比较器U2B第6脚反相输入端对地+3.7V电压,为正常;测U2B第1脚输出端对地+5V电压,为正常;测U2B第7脚V+同相输入端对地+3.9V电压,为正常。
1)若高压保护电路取样贴片电阻R18脱焊、或开路及对地分压贴片电阻R19脱焊、或开路。会导致同步电路LM339的7脚电压偏高(+5.6V以上),这时电磁炉加热将出现“叽吱嗡嗡响声”故障。
2)测高压检测电路比较器U2C第9脚同相输入端对地+4.6V电压,为正常;测U2C第14脚输出端对地+2.3V电压,为正常;若测比较器U2C第8脚反相输入端对地0电压(正常为+1.2V)。多为贴片电阻R18脱焊、或开路。由于高压保护电路取样电阻R18是逐渐变值受损,有时会造成“屡爆IGBT管”的故障发生。
3)若测U2B(V+)第7脚同相输入端对地+5.6V电压升高(正常为+3.9V);测U2C(V-)第8脚反相输入端对地0电压(正常为+1.2V)。
多为高压保护电路取样电阻R18开路,由于取样电阻R18开路损坏,而导致电磁炉在加热中出现“小锅能加热、但大锅不能加热”故障。
2、维修提示
高压检测电路受损时:
1)有时会造成电磁炉在加热中出现“小锅能加热、但大锅不能加热”故障。
2)有时会引发“屡爆IGBT管”的故障发生。
五、浪涌保护电路
浪涌保护电路是保护电磁炉在加热过程中,避免电网电压出现异常的浪涌现象(其中包括:电网配电设施“公用变压器”容量不足、导线载面积过小、空气开关触点不良、及导线接线头接触不良,)时,能够及时自动关闭IGBT管,使IGBT管免遭击穿烧毁的危险。
浪涌保护电路
浪涌电路的信号Vin取样于电网电压整流后的信号,电源电压正常时,V4小于V5,比较器U2A输出V2信号经C15和R40耦合进来后经R41、R42分压。
当电源电压正常时,比较器5脚电压低于4脚的5V,比较器输出2脚为低电平,不影响后级IGBT使能控制电路的Q6。
当电源突然有浪涌电压输入时,此高压信号使得D19的阳极高于阴极,造成比较器5脚电压高于4脚,使得比较器2脚输出高电平,这可以使后级IGBT使能控制电路的Q6开通,关断IGBT,从而起到保护IGBT的作用。
1、浪涌保护电路的维修
维修时,将电磁炉上电待机。用万用表直流电压10V档,测浪涌保护电路比较器U2A第4脚反相输入端对地+4.8V电压,为正常;测U2A第5脚同相输入端对地+3.2V电压,为正常;测U2A第2脚输出端对地+0.2V电压,为正常。
1)若浪涌保护电路取样电阻R41对地0电压时(正常为+2V),电磁炉能正常加热。但有时会出现“间隔性屡烧IGBT管”故障发生。
2)若浪涌保护电路取样电阻R41对地电压上升+4V以上时,电磁炉在加热中会出现“不报警不加热”故障。
2.维修提示
1)若浪涌保护电路取样电阻40变值或开路。
2)若隔离开关二极管D19开路或破裂。
3)若比较器U2A受损。(当电阻40、二极管D19、比较器U2A受损时,电磁炉是可以继续加热使用。但会导致出现不定期爆烧IGBT管,维修时应加以注意。)[Page]
4)若耦合电容器C15漏电、贴片电阻R42变值、贴片电容器C13漏电及比较器U2A受损,会导致电磁炉出现“不报警不加热”故障的发生。
六、驱动放大电路
驱动放大电路,是控制IGBT的导通和截止。由比较器U2D的第10、11、13脚与推挽电路电阻R82、R33、R35和电容器C12、C21、电解电容器EC6及三极管Q3、Q4等组成。比较器U2D的第10脚是同步控制电路产生锯齿波形的输入端,比较器U2D的第11脚是脉宽调控的基准电压输入端,该电压也是IGBT导通时间的控制电压。通过U2D反相输入端第10脚与同相输入端第11脚比较器进行比较后,在U2D输出端产生IGBT驱动方波信号并通过互补三极管Q3、Q4的推挽电路放大,将U2D输出端脉冲电压提高到+18V左右,以满足IGBT的驱动功率需求。
IGBT驱动电路
此电路分为两部分:
⑴、由Q3、Q4组成的推挽电路。推挽电路与前级比较器U2D组成了主回路的一部分。输入Vin1是振荡电路产生的锯齿波形,输入Vin2是PWM调控电路调制出来的基准电压,Vin1和Vin2通过比较器U2D比较后,13产生IGBT的驱动波形,驱动波形通过由两个三极管Q3、Q4组成的推挽电路,将输出Vout电压提高到18V。
⑵由Q5、Q6组成的IGBT使能控制电路。输入IGBTEN来自显示板的单片机端口,另一个输入Vin3来自浪涌保护电路输出信号。单片机可以通过此控制电路控制直接控制IGBT是否允许开通。当IGBTEN为低或Vin3信号为高时,Q6的集电极被拉低,U2D的13脚的电位则恒为低,Vout与Vin1和Vin2的输入无关,恒为低, IGBT禁止开通。相反,若IGBTEN为高同时Vin3信号为低时,则Q6截止而不影响推挽电路。
1、驱动放大电路维修
维修时,将电磁炉上电待机。万用表直流电压50V、10V档,
1、测驱动前置U2D第10脚反相输入端对地+5.6V电压,为正常;
2、测U2D第11脚同相输入端对地+2.2V电压,为正常;
3、测U2D第13脚输出端对地+0.1V电压,为正常。
1)若贴片电容器C21(104)击穿、三极管Q3参数失常,均会导致电磁炉加热时出现“报警不加热”、或“不报警不加热”故障。
2)若限幅稳压二极管Z1击穿时,会导致电磁炉出现“不报警不加热”故障;或出现“报警不加热”故障。
3)若使能电路开关三极管Q6参数失常、三极管Q4、C、E击穿,均会导致电磁炉出现“不报警不加热”故障
4)若三极管Q3、Q4参数失常、击穿及电阻R37变质损坏,有时会导致IGBT管击穿受损。
2、维修提示
1)当电磁炉驱动放大电路故障时,会出现“报警不加热”、或“不报警不加热”。
2)当电磁炉驱动放大电路故障时,会出现“屡爆IGBT管”。
3)当整机高压供电电路C4对地+305V电压,正常;低压供电电路C91对地+5V电压,正常;而C92对地0电压时(正常为+18V),若将电磁炉上电开机,会造成出现“IGBT管”击穿受损。
七、电流检测电路
电流检测电路
电流互感器CT1二次测得的AC电压,经过D11~D14组成的桥式整流桥整流、EC2平滑后的直流电压送到CPU的AD口,CPU根据检测此电压信号的变化来检测电磁炉的输入电流,从而自动做出各种动作:
1、检到过锅后,将会用1秒钟的时间来检测电流的变化,通过电流变化的差值确定锅具的材质、大小尺寸
2、工作时,单片机时刻检测电流的变化,根据检测到的电压及电流信号,自动调整PWM做功率恒定处理。
3、工作时,单片机时刻检测电流的变化,当电流变化过大时,做无锅具的判断。
1、电流检测电路维修
维修时,将电磁炉上电待机。万用表直流电压10V档,测电流检测电路EC2对地+0.6V电压,为正常。
1)若电流互感器CT1次级绕组开路、或次级绕组存在匝间短路时,电磁炉加热将会出现“不停检锅及哒哒响声”故障。
2)若整流二极管D11、D12、D13、D14其中某个正向电阻变大、或断裂开路时,电磁炉加热将会出现“不停检锅及哒哒响声”故障。
2、维修提示
1)当电磁炉电流检测电路、同步电压比较电路、及控制显示板出现故障时,将会出现“不停检锅及哒哒响声”故障,维修时应加以区别、分清故障范围后再修。
2)若电流检测电路整流二极管D11、D12开路损坏,造成CPU芯片检测不到电流取样电压而失控。电磁炉加热将会出现“检锅哒哒” 即“加热停、加热停”故障。
3)若电流检测电路整流二极管D11开路损坏,会造成CPU芯片电流取样电压过低,导致电磁炉加热功率过大,CPU通过PWM脉宽调控电路将加热功率减小。故出现“断续加热”现象。
4)若电流检测电路整流二极管D11、D12、D13、D14中,在工作时内阻变大;而加热时出现“不停检锅及哒哒响声”故障;且将二极管D11、D12、D13、D14取下检测时均属正常。针对该故障维修时,务必将二极管D11、D12、D13、D14彻底更换。
5)在美的新型电磁炉,电流检测电路(CURRENT)取样对地电压越低,即电磁炉加热功率越大。反之电流检测电路取样电压越高,即电磁炉加热功率越小。
八、电网电压检测电路
电压信号取自电磁炉电源交流输入,交流信号由D9、D10整流的脉动电流电压通过R6、R7与R8分压、EC1平滑后,得到信号送到单片机AD口,即VOL。
CPU根据检测此电压信号的变化来检测电磁炉的输入电压,从而自动做出各种动作:
1、工作时,单片机时刻检测电压的变化,若电压过高或过低时(一般250V~150V电压为正常),单片机将会发出保护的指令,停止加热,并显示代码;待电压恢复正常后,电磁炉自动恢复继续工作。
2、工作时,单片机时刻检测电压的变化,根据检测到的电压及电流信号,自动调整PWM做功率恒定处理。
1、电网电压检测电路维修
维修时,将电磁炉上电待机。用500型三用表直流电压10V档,测电压检测电路取样电阻R6对地+3V电压,为正常。
1)若整流二极管D9(1N4007)、D10(1N4007)其中一个开路损坏、或电网电压检测电路取样电阻R6变值,均会导致控制板显示出E7、E07代码故障。
2)若电网电压取样对地分压贴片电阻R8受热后,阻值变大。会导致控制板显示出E8、E08代码故障。
3)若控制显示板上CPU(VIN)电路漏电、整流桥损坏、及CPU损坏。均会导致电压检测电路取样电压升高,电磁炉控制显示板显示出E8、E08代码故障。
2、维修提示
若电网电压检测电路损坏、CPU(VIN)电路漏电、整流桥损坏、及CPU芯片损坏时,会造成电磁炉上电开机数秒钟后就自动关机保护。
九、锅具温度检测电路
加热锅具锅底的温度通过陶瓷板传到紧贴在其下面的热敏电阻,具有负温度特性的热敏电阻的阻值的变化间接反映了锅具温度的变化。锅具热敏电阻与R1并接后与R2分压输出信号TEMP_MAIN,根据热敏电阻的负温度特性可知,温度越高,热敏电阻阻值就越小,分压所的的电压TEMP_MAIN就越大,单片机就是通过检测TEMP_MAIN电压的变化间接检测锅具的温度的变化,从而做出相应的动作:
锅具温度检测电路
1、过热保护:根据不同的功能,当检测到的温度过高时,电磁炉将会停止加热或保护显示保护代码E3;
2、干烧保护:当锅具处于干烧状态时,锅具温度上升很快,电磁炉将会停止加热并显示保护代码EA;
3、热敏异常保护:当热敏电阻异常时,短路、短路或感应不到温度,电磁炉将不能启动或停止加热,同时显示保护代码;
4、工作时,单片机时刻检测锅具温度,根据锅具温度做相应的火力调整。
1、锅具温度检测电路维修
维修时,将电磁炉上电待机。用500型三用表直流电压10V档,测锅具温度检测电路CN4插口第2脚对地+0.25V电压,为正常。
1)若锅具温度检测热敏电阻击穿,CPU、TMAIN电路检测温度电压上升,即CN4插口第2脚对地电压上升至+5V时,会导致电磁炉上电开机后出现E2、E02代码故障。
2)若锅具温度检测热敏电阻开路、或贴片电容器C2(104)漏电、或击穿及CPU芯片损坏时。CPU、TMAIN电路检测温度电压下降,即CN4插口第2脚对地0电压。均会导致电磁炉上电开机后出现E1、E01代码故障。[Page]
3)若锅具温度检测热敏电阻失效,阻值变小至5KΩ左右时(冬天150KΩ为正常),会导致电磁炉上电开机后出现E3、E03代码故障。
2、维修提示
若锅具温度检测电路损坏时,会造成电磁炉上电开机数秒钟后就自动关机保护。
十、IGBT温度检测电路
该检测热敏电阻紧贴在IGBT散热片上面,具有负温度特性的热敏电阻的阻值的变化间接反映了IGBT温度的变化。
IGBT热敏电阻与R3分压输出信号TEMP_IGBT,根据热敏电阻的负温度特性可知,温度越高,热敏电阻阻值就越小,分压所的的电压TEMP_IGBT就越大,单片机就是通过检测TEMP_IGBT电压的变化间接检测IGBT的温度的变化,从而做出相应的动作:
IGBT温度检测电路
高温保护:当检测到IGBT温度高于90℃-100℃时,电磁炉将会停止加热待到温度下降到60℃--70℃-后恢复加热;当IGBT温度高于110℃时,电磁炉将会立即停止加热并保护显示高温代码E6,保护IGBT;
热敏异常保护:当热敏电阻异常时,短路、短路,电磁炉将不能启动或保护显示保护代码。
1、IGBT温度检测电路维修
维修时,将电磁炉上电待机。万用表直流电压10V档,测IGBT温度检测电路CN3插口第1脚对地+0.3V电压,为正常。
1)若IGBT温度检测热敏电阻击穿,CPU、TEMP-IGBT电路检测温度电压上升,即CN3插口第1脚对地电压上升至+5V或更高。会导致电磁炉上电开机后出现E5、E05代码故障。
2)若IGBT温度检测热敏电阻开路、或贴片电容器C1(104)、C102(103)漏电、击穿、及CPU芯片损坏时。CN3插口第1脚对地0电压。会导致电磁炉上电开机后出现E4、E04代码故障。
3)若IGBT温度检测热敏电阻失效,会导致电磁炉上电开机后出现E4、E04、E6、E06代码故障。
十一、脉宽调控电路
PWM脉宽调控电路
脉宽调控电路是单片机CPU芯片对整个电磁炉工作状态进行控制的唯一通道。
是由电阻R23、R24、R25、电容器C11和电解电容器EC5等组成积分电路。
单片机CPU输出的PWM脉冲宽度越宽,EC5的电压越高,比较器(U2D)的同相输入端对地电压也就越高。同时IGBT导通的时间就越长。
当电磁炉高压保护电路、电网电压保护电路、电流保护电路、浪涌保护电路等故障保护时,均通过脉宽调控电路PWM将功率调节幅度减小,令IGBT截止。
CPU通过控制PWM脉冲的宽与窄,控制送至振荡电路的加热控制电压,控制IGBT导通时间的长短(脉冲宽度),结果控制了加热功率的大小。
脉宽调控电路维修
维修时,将电磁炉上电待机。用500型三用表直流电压10V档,测U2D第11脚同相输入端对地+2.2V电压,为正常。
1)若U2D第11脚同相输入端对地0电压,多为电解电容器EC5(4.7µF/16V)、贴片电容器C11(104)漏电、比较器(U2D)失效、均会导致电磁炉上电开机后出现“报警不加热”故障。或出现“加热功率变小”故障。
2)若电解电容器EC5(4.7µF/16V)、贴片电容器C11(104)漏电、比较器(U2D)失效、及CPU芯片受损。可能会导致电磁炉出现加热功率变小故障。
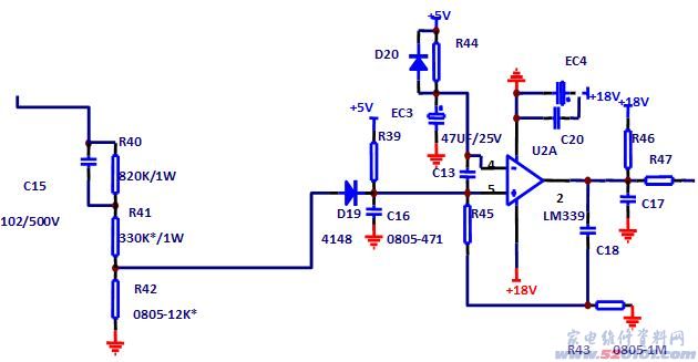
在美的电磁炉MC-IH-M00、MC-IH-M01、MC-IH-M02主电路板中上电延时电路。
由比较器、和电阻R44、及电解电容器EC3等组成。当电磁炉上电时,电阻R44给EC3充电,迫使比较器第4脚反相输入端对地电压缓慢上升。若第5脚同相输入端对地电压高于第4脚时,(U2A)第2脚输出端为高电平。令使能开关电路Q6导通,迫使IGBT管停止工作。上电延时电路是保护IGBT在上电时不受击穿损坏的保护电路。
C18和R45为反馈电路,主要是延长浪涌保护时间;当浪涌信号来之后,反馈电路可以使比较器2脚的电平抬高时间加长,使得保护更安全。
十二、上电延时电路维修
上电延时电路
在美的电磁炉MC-IH-M00、MC-IH-M01、MC-IH-M02主电路板中上电延时电路。
由比较器、和电阻R44、及电解电容器EC3等组成。当电磁炉上电时,电阻R44给EC3充电,迫使比较器第4脚反相输入端对地电压缓慢上升。若第5脚同相输入端对地电压高于第4脚时,(U2A)第2脚输出端为高电平。令使能开关电路Q6导通,迫使IGBT管停止工作。上电延时电路是保护IGBT在上电时不受击穿损坏的保护电路。
C18和R45为反馈电路,主要是延长浪涌保护时间;当浪涌信号来之后,反馈电路可以使比较器2脚的电平抬高时间加长,使得保护更安全。
上电延时电路维修
维修时,将电磁炉上电待机。用500型三用表直流电压10V档,测U2A第4脚反相输入端对地+4.8V电压,为正常。
1)若二极管D20击穿、比较器(U2A)失常,上电后会导致IGBT击穿受损。
2)若电容器C13漏电或击穿、比较器(U2A)失常,上电开机后会导致电磁炉出现“不报警不加热”故障。
附一:开关电源芯片U1各脚对地电压数据。

备注:比较器LM339各脚对地电压数据。用500型万用表测试时,并接入加热线盘为准。

完结。
网友评论