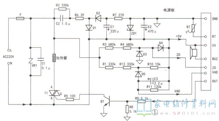
一台九阳JYZS-K423型电炖锅,上电开机,加热正常,约五六分钟后屏显"E4"代码,同时机内发出报警音,机器停止加热,过一会儿后又自动恢复加热,如此反复,无法将水烧开。本机电源电路采用电容降压式,如图1所示。220V市电经C2降压、R6限流及D1、D2整流、E1 滤波后,经R7、ZD1稳压成5V直流电压,供给控制板。

      控制板输出的加热信号OUT经R9使Q1导通,5V电压送至双向可控硅T1的G极,T1因得到触发电流而导通,此时加热管得到AC220V电压开始全功率加热。RT是一只负温度系数的热敏电阻,其阻值和温度成反比。当锅内温度达到第一设定值时,控制板上的CPU发出加热功率减半信号给Q1,此时T1的导通时间减小,电路处于半功率加热状态;当锅内温度达到第二设定值时,CPU会发出停止加热信号,Q1截止,T1停止加热,炖锅进入保温状态。BUZ是控制板输出的蜂鸣器信号。另外,电源板输出交流电压过零信号Z0和市电电压检测信号VAD,送往控制板。市电经R3.R4降压,D3、D4整流后,形成一个峰值为5V、频率为50Hz的矩形脉冲ZO (因占空比为50%,所以其直流电压为2.5V),送给控制板,CPU 据此检测出交流电源的过零点,以便在零点时发出开通T1的信号,从而减小冲击电流和电磁干扰。

       R1、R12是市电电压取样电阻,取样电压由D5整流、E3滤波,形成一个反映市电电压高低的直流负电压,其市电电压越高,则负电压越小;反之,越大。由于R11和E2的一端接5V电压,上述负电压与5V电压叠加得到VAD电压,即市电电压越高, VAD值越小。当市电为AC220V时, VAD为2.3V;当市电为AC165V时,VAD升到3V,此时屏显"E4” 代码,并发出报警音;若市电为AC260V时,VAD降到1.6V,此时屏显“E3”代码,并发出报警音。

        本机屏显"E4”,说明市电电压太低,但实测市电电压一直稳定在AC 225V,说明检测电路异常。检查R1、R10 ~R12、D5、E3等元件,均正常。上电试机,监测VAD电压,该电压在开机后为2.3V,随着锅内水温升高,VAD也慢慢升高,当VAD升到3V时,屏显“E4"并发出报警音,怀疑某个元件热稳定性变差。将电源板移到炖锅外面,即远离加热管再试机,故障不再出现。用电烙铁加热市电检测电路中的元件,当加热D5时,故障出现,由此判断D5异常。拆下D5检测,发现随着温度的升高,其正向电阻越来越大。将D5换新后试机,故障排除。该机故障代码见表1,供大家参考。