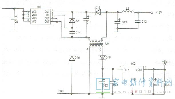
接修一台万家乐MC-18E电磁炉,上电后电源指示灯不亮,不开机。查开关电源的+300V正常,5V电压只有1.1V,三端稳压块78L05的输入电压为2.5V,18V电压为7V。断开78L05输出负载,5V和18V正常,78L05的输入电压升为7V。

       如图1所示,检查10uF/400V电容及78L05的输入、输出滤波电容,均正常。接上DVD机用的万能电源模块,断开78L05,5V电压为5.3V,但是DVD电源模块有“嘀嘀"声,到底是该电源模块功率小(5V电压输出电流标注为800mA)还是负载偏重呢?检查5V在路负载,无短路现象。至此怀疑电源芯片VIPER12A性能不良,带负载能力差,将其换新后故障排除。

       按理说,用DVD机的电源模块带此机应绰绰有余,但为什么有“嘀嘀”声呢?请高手解答。