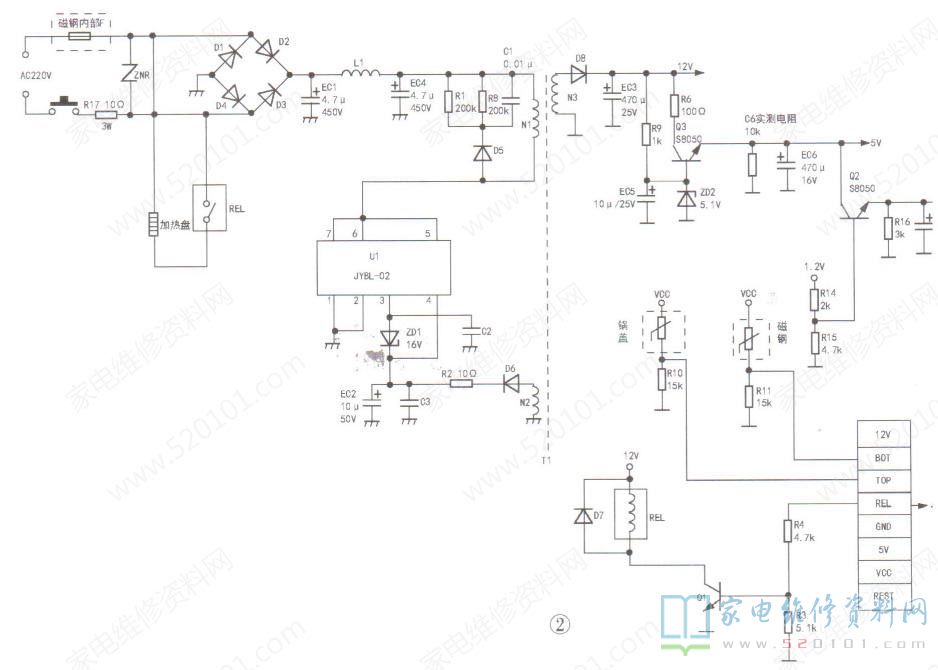
接修九阳JYF-40FS19智能电饭煲上电后面板无显示,按键无反应。根据故障现象分析,判断电源电路有问题,实绘电源板电路如图所示。220V市电通过磁钢内温度保险、热保护器、电阻R17加到由二极管D1~D4组成的全桥上,经全桥整流后在滤波电容EC1上产生约300V直流电压,经电感L1、电容EC4进一步滤波后,通过开关变压器T1的初级绕组N1加到电源芯片U1的⑤、⑦脚,开关电源启动工作。
热端N2绕组产生的交流电压经二极管D整流、电容EC2滤波,产生约16.5V直流电压作为U1的二次供电和取样电压。冷端N3绕组产生的交流电压经二极管D8整流、电容EC3滤波,产生12V直流电压。Q3、ZD2等元件组成5V串联稳压电路,输出5V直流电压。在12V电压正常的前提下,Q2导通,输出VCC(5V),供给磁钢内温度检测电路、锅盖温度检测电路和面板。上电测12V、5V输出端电压均为0V,断电后测12V输出端对地无短路现象,这说明故障在热端。测U1的⑤~⑦脚电压为300V,正常;检查U1外围电路,未见异常,判断U1不良。更换U1后试机,故障排除。
网友评论