随着人们生活水平的提高,以及健康知识的宣传和普及,饮水安全意识普遍提高,对水质进行深度过滤、净化处理的净水机(又称净水器或水过滤器)应运而生。目前,市售的净水机品牌、型号众多,下面以净之源净水机为例对其结构与常见故障检修进行介绍,供参考。
一、器件作用
净水机内部主要由滤芯、电脑板、进水电磁新阀等器件组成,如图1所示。
电脑板:该器件为整机的控制中心,外接低压开关、高压开关、进水电磁阀、冲洗电磁阀、增压泵。其作用主要有:(1)驱动前面的显示装置,显示整机的工作状态;(2)根据用户设定结合整机工作状态自动冲洗RO膜,以保持RO膜的洁净度;(3)显示滤芯的实际使用时间,提醒用户及时更换滤芯(部分机型有此功能);(4)实时监测净化水的电导率(部分机型有此功能)。
提示:RO膜又叫反渗透过滤膜,安装在后级滤筒内。当加压后的水流过RO膜时,水分子和离子态的矿物质元素通过该膜进入后级,而溶解在水中的绝大部分无机盐(包括重金属)、有机物、细菌、病毒等无法通过此膜。
高压开关:感应储水压力罐内的压力,用于自动开/停机控制,为常闭状态。当压力罐内压力达到设定值时(约0.25MPa,此时压力罐水满),高压开关断开,切断净水电路,整机停止净水;当压力罐内压力降到设定值时(通常低于0.2MPa,此时压力罐内水量很少),高压开关闭合,整机恢复净水。
增压泵:给自来水加压,以达到RO膜所需的进水压力要求(通常为0.5 MPa~0.8 MPa)。进水电磁阀:在整机停止工作时切断进水,让后面的滤芯处于无水压状态,以延长滤芯寿命。同时,可防止自来水经过RO膜废水通道流出。
滤芯:该器件是净水机中的核心装置,由多个滤筒组成,如图2所示。
前级的滤筒内装超滤膜,具体材料为PP棉、颗粒活性炭、压缩活性炭,后级滤筒内装RO膜。前级滤筒起粗过滤作用,既截留水中较大的杂质,同时起到保护RO膜的作用。RO膜以高于渗透压的水压作为推动力,利用RO膜只能透过水而不能透过溶质的特性,将水分子与溶质相分离。
储水压力罐:由于RO膜单位时间内制水量小,而用户在单位时间内的需水量较大,为解决这一矛盾,便用储水压力罐来储存净化出的纯水。
组合电磁阀:内含废水比例调节电磁阀与冲洗电磁阀。废水比例调节电磁阀的作用是控制废水流量,即调节废水的比例,起到节流、限压作用,使RO膜上的工作压力保持恒定。冲洗电磁阀提供RO膜废水快速流动的通道,提高RO膜表面水的流动速度,达到冲洗RO膜的作用。
低压开关:(常开)整机缺水保护用。当自来水压力达到设定值时,低压开关闭合,接通净水电路电源;当无自来水或滤芯堵塞致使此处的水压低于0.3MPa时,该开关断开,切断净水电路电源,以防止增压泵空转。
进水球阀:在安装及更换滤芯时,通过此器件切断整机进水。
储水罐球阀:在更换后置活性炭滤芯时,通过此器件切断储水压力罐向外供水。
单向阀:又称逆止阀,其作用是在整机停止净水时,防止储水压力罐内内纯水通过RO膜壳内的废水通道流出。
二、常见故障检修
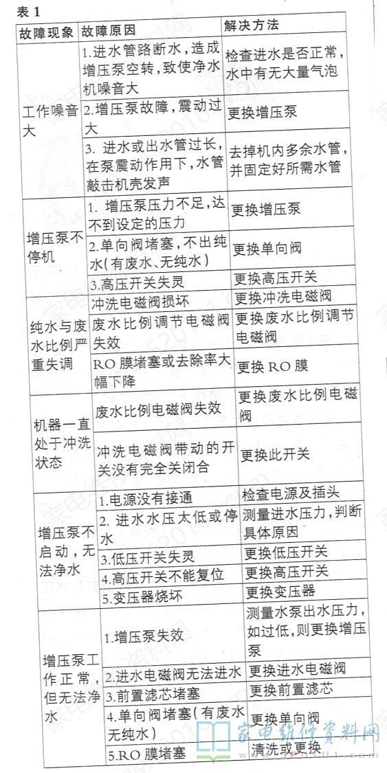
净水机常见故障原因与解决方法见表1。

网友评论