接修一台欧易普ZX7-250ML IGBT逆变直流弧焊机,正常工作时机内突然冒烟。此焊机输入AC220V/380V电压,先由桥式整流滤波电路将220V/380V工频交流电转变为直流电,然后由绝缘栅双极晶体管(IGBT)组成逆变电路将直流电变为几十千赫兹的交流电,再经变压器降压、整流滤波后,输出大电流低压,供焊接用。此机电路主要由两块大板组成,HT-328E型板水平放置,如图1所示,位于机内顶部,板号HT-421B垂直放置,位于机内侧面,两块板子表面都附着一层软胶状透明保护膜。实物图片见图1、图2所示。
板号HT-328E上的光耦KV2 (P817)、 电阻KR18、稳压管KZ2及附近的两个二极管,以及双列14脚四运算放大器U2(LF347 ),均被焊接或拆卸过,标号KE6的元件只剩下两条腿及密封垫,参数不详,估计为电解电容,板上有多个元件附着有丝状物,估计来自此爆壳电容,KR18已烧黑,色环无法辨认,在路测阻值约1kΩ,具体阻值不详。此板由贴片和常规元件组成,贴片元件为逆变驱动信号产生及保护电路常规元件为土24V电源、土15V三端稳压块电源转换及逆变末级输出电路。此电路元件标号被安装元件覆盖,不易找出对应元件。土24V电源电路见图3所示。
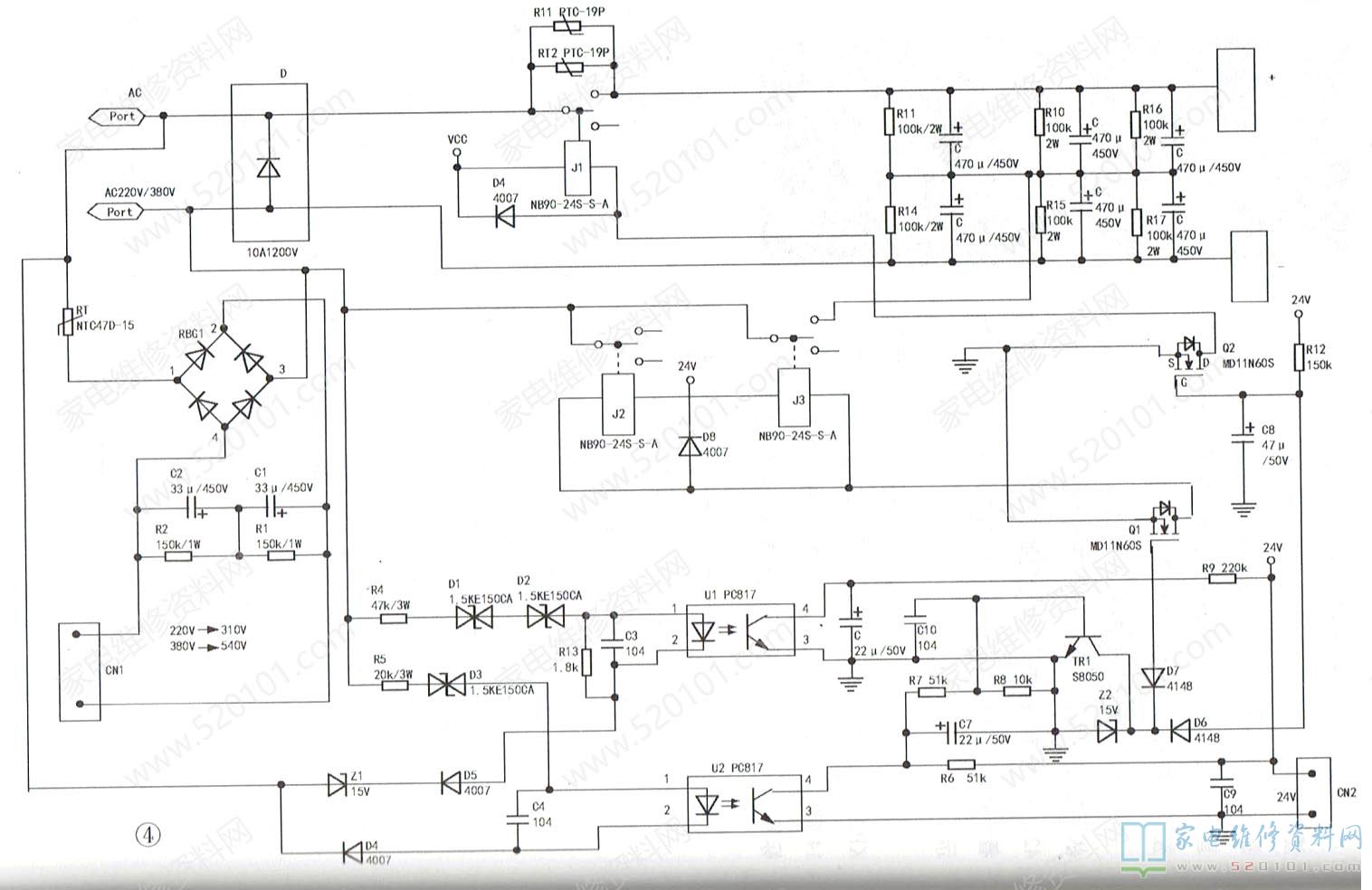
对照图纸得知,此电源由电源控制块UC3843AN、功率管9N90、整流管SE24等元件组成,KE6 (470uF/50V)为+24V输出端滤波电解电容,KR18为+24V稳压取样限流电阻,图纸标为100Ω,厂家告知为1.5kΩ。根据已坏元件,重点在路检测输出端整流管KD9、10、1(SF24)、取样稳压管KZ2(1N4749)、稳压反馈光耦KV2 (PC817)、±15V 三端稳压块N1(7815)、N3(7915)(未画出)及滤波电解电容等,均未发现异常。测热地端的功率管KQ1(9N90)、过流保护电阻KR11、KR19(实为10Ω)未坏,观察uC3843AN的⑦脚供电滤波电解电容KE3(47puF/35V)未鼓包,2A保险丝未断,估计电源部分问题不大。再检查AC220V/380V供电转换电路,此电路板号为HT-421B,电路见图4所示。
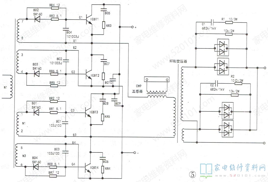
转换原理:当供电为AC220V市电(约AC121V~257V范围)时,150V瞬态抑制二极管D3(1.5KE150CA)击穿导通,U2工作,其③、④脚内部的光敏三极管导通,④脚接地,三极管TR1(S8050)b极无偏置处于截止状态,场效应管Q1、Q2(MD11N60S)的G极因15V稳压管Z2钳位,有大约14.4V偏压而处于导通状态,继电器J1J2.J3线圈得电,其常开触点吸合。1延时吸合并短接RT1、RT2,电路随之进入正常工作状态,延时时间由R12 (150k/102)、C8(47uF/50V)决定。 J3吸合后与6个470uF/450V滤波电解电容中点电压与市电一端相连,形成620V倍压电路,为逆变电路供电。当供电为380V市电(只要实际电压大于AC257V)时,150V瞬态抑制二极管D1、2(1.5KE150CA)及稳压管Z1(15V)又击穿导通,光耦U1、U2同时工作,Q1的G极因U1的③、④脚内部光敏三极管导通接地无偏压而处于截止状态,J2J3线圈无供电回路不动作,380V经整流及六个电容滤波后,形成约540V电压为逆变电路供电。当供电电压低于150V(实际在小于约AC121V)时,D1、D2、D3、Z1均不导通,U1、U2不工作,TR1饱和导通c极接地,Q1、Q2均无偏压截止,J1、J2、J3 无供电回路不动作,浪涌电流限制正温度系数热敏电阻RT1、RT2(RTC-19P )通电加热后阻值变大,无法继续供电,逆变电路不工作,电焊机停止焊接。需注意的是,J2工作线圈与J3并联,原以为是并联使用,但其各触点并未完全与J3对应触点并联,估计作为备用,通过跳线用来替换损坏的J3。整流堆RBG1、滤波电解电容C1、C2(33uF/450V )组成±24V电源供电电路,通过接插件CN1接至CN8,为土24V电源供电。市电为220V时,CN1输出电压约310V,市电为380V时,输出电压约540V。此板外侧为电路焊点及敷铜箔走线,无元件标号,内侧为安装元件,很不方便定位查找通过在路测整流堆焊点及CN1相关点之间电阻,判断此板问题不大。逆变驱动末级及整流输出电路见图5所在路重点检测4个绝缘栅双极晶体管IGBT1~IGBT4以及4个共阴极整流管等,均未发现短路,检查市电输入端走线,又发现面板按键开关(25A/250V)有一组触点接触不良。
替换所损元件,KR18按厂家提供的1.5kΩ 替换,通电,测+24V电压先是过冲到约27V,然后回落至约25V,之后在21V~24V之间间隔约2s波动,且随着通电时间延长,波动起止电压逐渐升高,当升至25V-28V时,上升速度咸缓,此时闻到一股焦煳味,赶紧断电观察(此时千万不要触碰六个470pF/450V电解电容触点,有残存高压),并未找到发热元件。根据故障现象,估计负载过重或短路,引起电路保护。凉机后一手控制电源开关通电,一手进行快速测量,此时观察DC24V风扇电机不转,快速测土15V三端稳压块N1(7815)、N3(7915)输出电压正常,,估计风扇坏。拔下风扇接插件CN6,通电瞬间快速测+24V电压竟然大大超过50V,赶紧断电,怀疑稳压电路还存有问题。此风扇参数为DC24V、0.23A,用500型万用表RX1挡,测量风扇非在路正(黑+红-)、反(红+黑-)向电阻分别约43Ω、32Ω,正常值不详,估计已坏。找来两节12V蓄电池串联成24V电源,试接风扇果然不转动,仔细检查风扇,发现轴承缠有杂物,经清理后试机仍不转,确认风扇已坏。
现用DC24V、0.18A新风扇代替,用500型万用表RX1挡测得其正、反向电阻分别约无穷大、90Ω;Rx1k挡测得其正、反向电阻分别为4k2、7002。此时再通电,风扇转,测+24V电压先是过冲到约41V,然后回落至32V,之后再回落至28V,稍等片刻又逐渐升高至30V左右。断电,重点代换稳压取样电路中的24V稳压管KZ2、控制光耦KV2后故障现象依旧。忽然想起会不会是限流电阻KR18取值不合理呢,KR18图标值为100Ω,KZ2 参数为24V、11mA,如果KR18按照1.5kΩ取值,光耦①、②脚内发光二极管管压降为1.2V,粗略计算一下,+24V输出端电压要达到约42V时,稳压电路才能起控。现将KR18试改为470Ω,在市电为220V下试机,测+24V电压先是过冲到约37V,然后回落至28V,之后又逐渐升高至30V左右,又用150Ω电阻试机,+24V电压先是升至约45V,然后回落至35V,之后再回落至30V左右,看来稳压电路根本未工作。现把检测重点转向热地端有关电路,通电测U1(UC3843AN)⑦脚供电DC电压约19V,正常,测KV2的④脚电压竟为OV,显然不对,此脚电压与U1(UC3843AN)⑦脚供电电压同为一路,均来自整流管KD6(SF24)负极。经仔细检查,发现通往KV2的④脚敷铜箔走线有-细微鼓包,刮开后发现走线已腐蚀开路,用跨接线将其连接焊牢,KR18换用1502电阻,通电再试,不管接不接风扇, +24V、土15V电源输出皆正常。空载通电调整焊接电流电位器,测焊机输出端子直流电压约77.5V不变化,交付用户使用。此故障与使用环境潮湿、线路板防潮处理不当有关,好在用户处置及时,故障未再进一步扩大。



网友评论