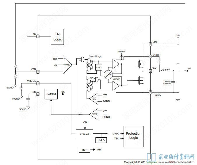
概述:TPS54328是德州仪器公司出品的一款自适应实时D-CAP2模式同步降压转换器,其主控制回路采用D-CAP2模式控制,该模式提供快速瞬态响应,无需外部补偿元件。TPS54328工作电压范围4.5V-18V,其输出电压可编程设定为0.76V至7V,它还具有可调的软启动时间。TPS54328有8针DDA和10针DRC封装工艺,工作温度范围–40°C到85°C,其广泛用作于蓝光DVD视盘机,液晶电视电源电路等场景。


一、TPS54328引脚功能


二、TPS54328内部方框图


三、TPS54328典型应用电路