用手机访问
概述:PCA9506BS是飞利浦半导体公司生产的一款40位I2C-bus I/O用于接口芯片。它为56脚贴片HNQFN工艺封装,标准工作电压5V。
一、PCA9506BS引脚功能排列
二、PCA9506BS内部方框图
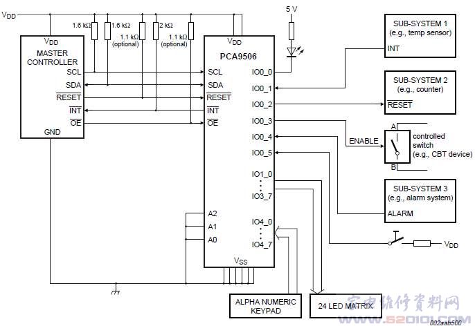
三、PCA9506BS典型应用电路
网友评论