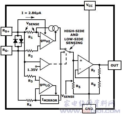
概述:该ISL28005是一种微功耗,单向 高侧和低侧电流检测放大器配有专有的轨到轨输入电流检测 放大器。该ISL28005是理想的高侧电流 感应用中的感应电压通常是比放大器的电源电压高得多。该装置可用于感测电压高达28V从电源电压低至2.7V工作时。该微ISL28005仅消耗50μA的供应电流从一个2.7V至28V电源供电时。该ISL28005设有一个共模输入电压范围从0V到28V 。该专有架构扩展了输入电压感测范围下降到0V ,使其成为低端地面遥感的最佳选择应用程序。此体系结构的好处在于,一个高总输出准确度保持在整个0V至28V的共模输入电压范围。该ISL28005可在固定( 100V / V, 50V / V和20V / V)的收益在节省空间的5 Ld为SOT- 23封装。
二、ISL28005特性参数
•低功耗...... 50μA,典型值
•电源电压范围...... 2.7V至28V
•宽共模输入 。 。 0V到28V
•固定增益版本
- ISL28005-100...... 100V/ V
- ISL28005-50...... 50V/ V
- ISL28005-20...... 20V/ V
•工作温度范围.... -40°C至+125°C
•封装...... LD-23.5过去




网友评论