概述:LT3573采用小型耐热增强型MSOP-16封装,LT3573在输出功率值高达7W时于3V至40V的输入电压范围内工作。

一、LT3573功能和特点
    3V至40V的VIN范围
  片上1.25A、60V集成式NPN电源开关
  无需变压器、第三个绕组或光耦合隔离器实现反馈
  电流模式控制
  边界模式工作
  用两个外部电阻设置VOUT
  可编程软启动
  可编程欠压闭锁
  输出电压温度补偿

  可调电流限制


二、LT3573引脚功能


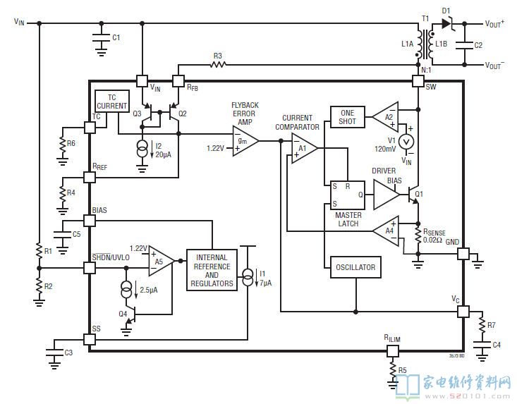
三、LT3573内部方框图


四、LT3573典型应用电路


五、LT3573电气参数