概述:LT3570采用耐热增强型24引线(4mmx4mm)QFN和20引线TSSOP封装,2.5V至36V输入电压范围。

一、LT3570功能和特点
 从500kHz至2MHz的可编程开关频率
    可同步至高达2.5MHz
    降压VOUT(MIN)=0.8V
    升压:VOUT(MAX)=0.8V
    每个转换器都有独立软启动
    每个转换器都有独立VIN电源

    占空比范围:1MHz时为0%至90%


二、LT3570引脚功能


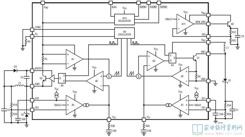
三、LT3570内部方框图


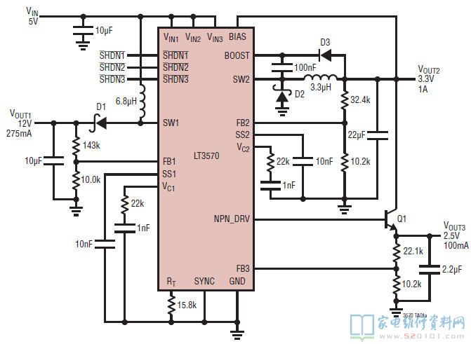
四、LT3570典型应用电路


五、LT3570电气参数