概述:TDA2039是一块具有静音和待机功能的8W 单声道或4W 双声道音频功放电路,该电路最适合用在多媒体音响和电视伴音系统。TDA2039A可以根据要求使用立体声和BTL 单声道功能,TDA2039B只能使用BTL 单声道功能。双声道4W 或BTL 单声道8W 音频功放;输出功率大:Po1=4.5W×2(Vcc=13.2V ,RL=4Ω,THD=10%)Po2=8W( BTL,Vcc=12V ,RL=8Ω,THD=10%)具有静音和待机功能,开关机“POPO”声小;增益固定(Gv=40dB),BTL 使用时外围器件少;内含短路保护和热保护,采用HDIP12 封装形式。


一、TDA2039引脚功能

注:TDA2039A的PIN4 为输入脚,TDA2039B 的PIN4 为空脚。


二、TDA2039内部方框图


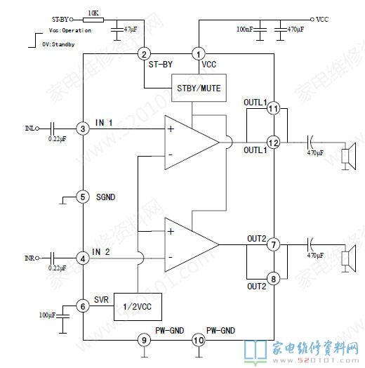
三、TDA2039典型应用电路

1、立体声应用图(注:TDA2039A即能用作立体声双声道应用又可用作BTL 单声道应用;TDA2039B只能用作BTL单声道应用)

2、BTL 单声道应用电路图


四、TDA2039极限参数