概述:NP203D6的全称是1200NP203D6,该IC常见的为SOIC-8封装,电路设计多使用贴片元件设计。NP203D6内置固定工作频率40kHz、60kHz、100kHz,具备负载短路解除自启动功能,DRV端最大推动电流250mA。其引脚排列如图1所示,工作参数如表1所示,应用电路如图2所示。
一、NP203D6引脚功能与实测电压值
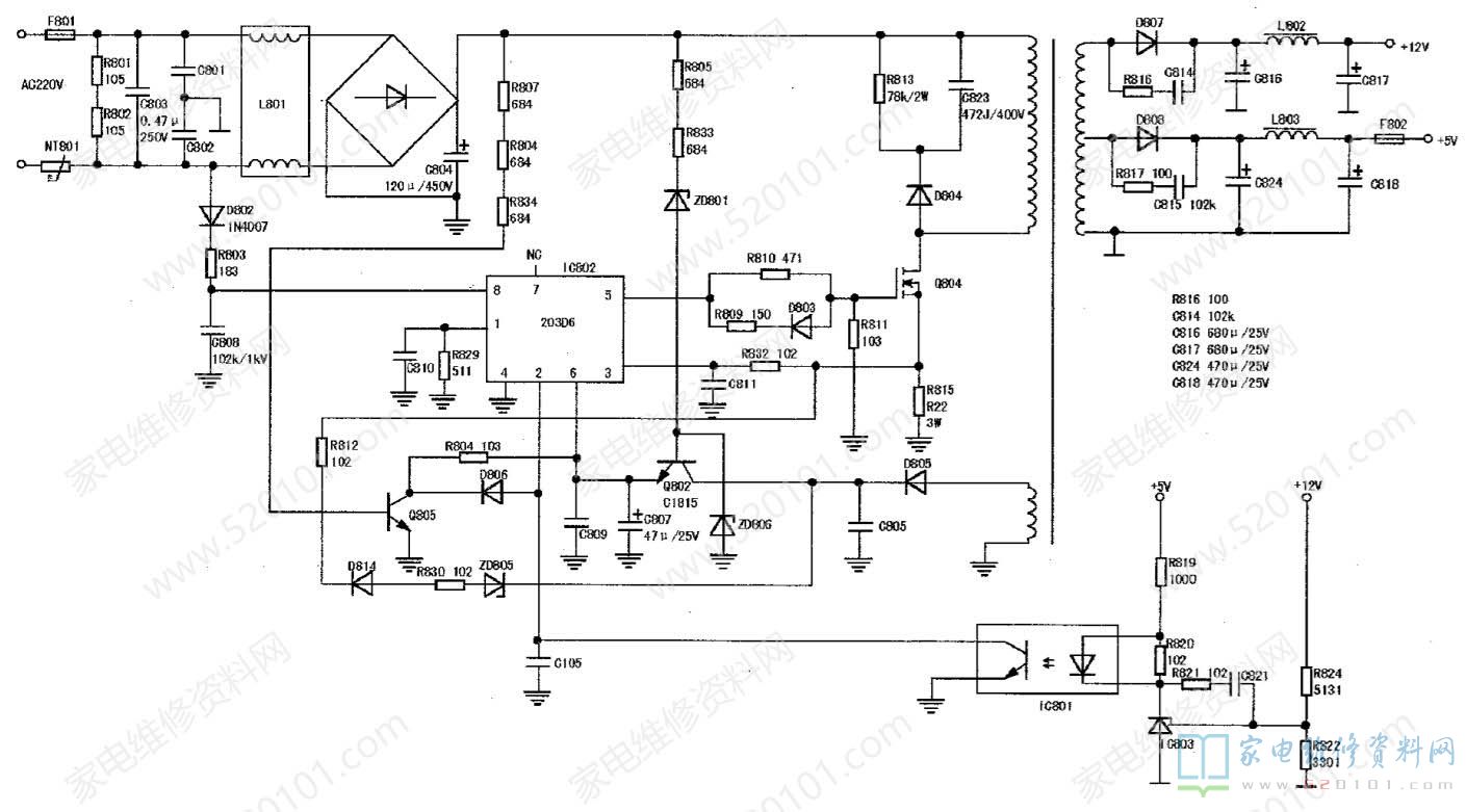
二、NP203D6应用电路分析
(1)保护电路
1)雷击过压保护电路
VAR101和F101组成过压保护电路,当有过高市电电压输入时或者雷击时,VAR101会在极短时间内导通,大电流通过F101 ,致使F101在短时间内熔断,避免后级电路遭受高压损坏。
2)EMI抗千扰电路
CX101和F101 组成滤波器,可以防止市电网
3)防浪涌电路
TH102起防浪涌作用,在不加电时TH102有8~150的电阻,在加电瞬间因为TH102电阻的存在,会把对电容C101的充电电流限制在一定范围内,避免损坏保险F101和桥块BD101。
4)过压保护电路
ZD101、R122、R123和Q102组成过压保护电路,当电路正常时,电容C109两端的电压在12V左右,ZD101不导通,R122和R123没有电流通过,Q102不工作。这时D103左侧电压为12V,右侧电压为2V左右,D103不工作,IC101(203D6)正常工作。
当电路出现异常时,电容C109两端的电压超过15V时,ZD101击穿导通,R122和R123有电流通过,当R123两端的压降超过0.65V时,Q102导通,D103左侧电压被拉低到0.3V左右,D103导通,IC101第②脚电压也被拉低到0.8V左右,IC101停止工作,从而实现过压保护。
5)欠压保护电路
当VCC端电压低于7.8V时,IC停止工作。
6)过流保护电路
R117、R118组成过流保护电路,R118是过流检测电阻,该电阻一般取值0.1~0.68Ω,功率3W。该电阻绝对不可以使用0Ω电路代换,尽管我们使用万用表测量时阻值接近当开关电源正常工作时,R118上的压降会通过R117耦合到IC101的第③脚CS端,以实现峰值检测作用,防止电源开关管Q101导通时间过长而损坏。
当开关电源负载过重或电源次级短路时,电源开关管导通时间增加,流过R118的电流也迅速增大,当该电压大于1V时,IC101立即保护,停止第⑤脚输出PWM脉冲。
R117起隔离作用,防止R118上的意外杂波脉冲耦合到IC101第③脚,导致电源意外保护。R117 的取值一般为1kA,该电压不能过大也不能过小,要求比较严格。
(2)启动电路
AC220V市电经BD1010全桥整流后,在电容C010滤波后产生310V左右的直流电压。要注意该电压如果低于280V,开关电容就容易发出叫声,同时电源管发热量大大增加,很容易过热烧毁。
R106、R107组成启动电阻,310V直流电压在IC101的⑧脚产生300V左右的电压,R106 R107主要起保护和限流作用,用来控制IC对C109的充电电流大小。当IC101第⑧脚加上300V电压后,IC内部的充电电路就会启动,开始对第⑥脚外接的C109进行充电。当C109的电压充到12V时,IC101开始启动工作。只要开关电源开始工作,反馈绕组N3就会有电压输出,继续为C109提供充电。这时IC101内部的充电电路就会被断开,R106、R107也将再无电流通过,所以可起到节能降耗作用。因为在轻载和正常工作时,启动电阻不再耗电,所以此类IC的待机功耗可低于1W。
(3)消峰电路
R104、C103、D106组成消峰电路。在电源开关管导通时,电流从N1中流过,由小慢慢变大,此时是电能转变为磁能。注意,当变压器的磁通量饱和时,电流将不再增加,这时阻碍电流的只有变压器初级绕组的电阻,不再有磁阻。所以在设计开关电源时要尽可能避免开关变压器进入磁饱和状态。
在电源管截止期间,变压器初级绕组中的电流不能立即停止,这时D106导通,绕组N1中的电流对C103充电。因为N1的电流继续流动,不会产生反峰高压而击穿电源关管,起保护电源开关管的作用。
在电源开关管再次进入导通状态时,电容C103在反峰期间所充的电容经过R104释放,电能转化为热能而消耗掉,为再次反峰期间充电做准备。
如果电阻R104变质,或者C103容量变小,那么在反峰期间消峰电路就不能完成初级绕组N1的电流回路,这时就会产生反峰高压,就有可能击穿损坏电源开关管。如果C013击穿损坏,则在反峰时,因为D106导通,会直接导致初级绕组短路,而使初级绕组N1在电源开关管导通期间所充的能量迅速转化为热能,开关电源无法正常工作,同时开关变压器也会发出轻微的“嗒嗒声。
(4)推动电路
203D6第⑤脚外的D104、R114组成电源开关管Q101的推动电路,R114是推动电阻,该电阻一般取值为22Ω~100Ω,具体取值与电源开关管有关。
电阻R116为钳位电阻,该电阻取值一般为10kΩ左右,主要起在电源管截止期间,电阻R116把电源管G极的电压拉低为低电平,防止在截止期间意外千扰而导通。R119、C106构成抗千扰电路。
(5)供电电路
当市电接人时,C101两端310V的电压经R106、R107加到iC101 ( 203D6 )的第⑧脚,第⑧脚的电压一般在300V左右。R106 R107起限流作用,防止加电瞬间电流过大损坏IC。
第⑧脚加有300V电压后,通过IC内部的充电电流,开始对第⑥脚外的电容C109充电。当C109两端的电压超过12V时,fC101开始启动工作,第⑤脚输出方波,开关变压器开始工作。
当变压器初级绕组N1有电流通过时,因为N1和N3都绕在一个磁芯上,这时N3的同名端也会产生相应的电压,该电压由D105整流后对C109充电,从而完成对IC101的持续供电。
当IC101正常工作后,C109的电压维持在12V左右,IC101内部的充电电路停止工作,R106、R107无电流通过,起到环保节能降耗作用。也就是说在开关电源正常工作期间R106 R107不工作,只有在开关电源启动期间,R106和R107有电流通过。
(6)反馈电路
IC102和C102连接在IC101的第②脚,构成反馈电路。通过IC102的隔离和耦合,把次级电压的变化和负载的变化传递到初级,耦合到IC101的第②脚,相应改变第⑤脚输出PWM方波的宽窄,起到稳定和调整电压的作用。
C102的有两个作用,在开关电源正常工作时,C102起抗千扰作用,滤波电路中的干扰杂波,防止干扰电源正常工作。在开关电源加电瞬间,C102起缓启动作用。因为加电瞬间,光耦还没有工作,第②脚的电压对C102充电,起维持IC101正常工作,防止第②脚电压过高或过低而保护停止工作。
三、NP203D6代换型号
NP203D6、203D6和DAP8A、ID7575、P1337 (AIGO)、LAAF1001等都诃以直接代换。同时203D6和1200AP40、1200AP60、 1203AP40、1203AP60等也可以代换,只是封装型式不一样,安装起来有点麻烦。LD7575PS代换203D6时,需要将原来PCB板上第①脚的电阻换成100k ,电容去除。

网友评论