概述:CN3058是一款可为单节磷酸铁锂电池进行恒流、恒压充电的充电器芯片,它的充电的电流可设定,最大充电电流为500mA。如果充电的LiFePO4电池有过放电(<2.0V(时,充电器会自动按1/10设定的恒流进行预充电,当电池电压上升到2.05V以上时,再以设定的大电流恒流充电,当电池电压到达3.6V时,自动转换成3.6V恒压充电,此时充电电流减小,当充电电流减小到设定恒流的十分之一时,充电结束。充电电路有充电状态指示及充电结束指示。CN3058采用SOP8脚封装工艺。
一、CN3058功能和特性
* 可以用USB口或交流适配器对单节磷酸铁锂电池充电
* 片内功率晶体管
* 不需要外部阻流二极管和电流检测电阻
* 输电压 3.6V,精度可达±50mV,也可通过一个外部电阻调节
* 在电池电压较低时采用小电流的预充电模式
* 用户可编程的持续充电电流可达 1000mA(仅限于CN3059/CN3060)
* 采用恒流/恒压充电模式
* 电源电压掉电时自动进入低功耗的睡眠模式
* 充电状态和充电结束状态双指示输出
* 电池温度监测功能
* 封装形式SOP8/DFN10/HSIP9
* 产品无铅化工艺
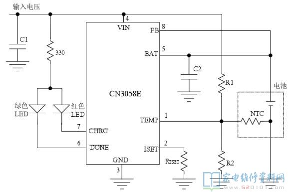
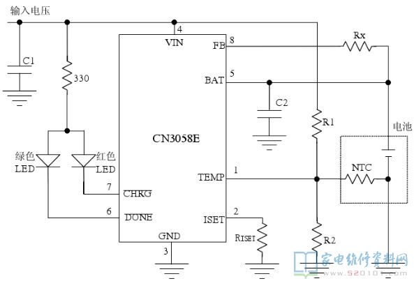
二、CN3058引脚功能
| 引脚 | 符号 | 功能 |
| 1 | TEMP | 可检测电池温度,一般不用此功能,此端接GND |
| 2 | ISET | 充电电流设定端,外接一电阻Riset到地 |
| 3 | GND | 电源地 |
| 4 | VIN | 电源输入端,Vin=4~6V |
| 5 | BAT | 此端接充电电池的正极 |
| 6 | 反向DONE | 外接LED,充电结束时 LED 亮 |
| 7 | 反向CHRG | 外接 LED 作充电状态指示,充电时 LED 亮 |
| 8 | FB | 电池电压反馈端,它能较精确反馈电池的真实电 压,可保证恒压充电精度及充得更满 |
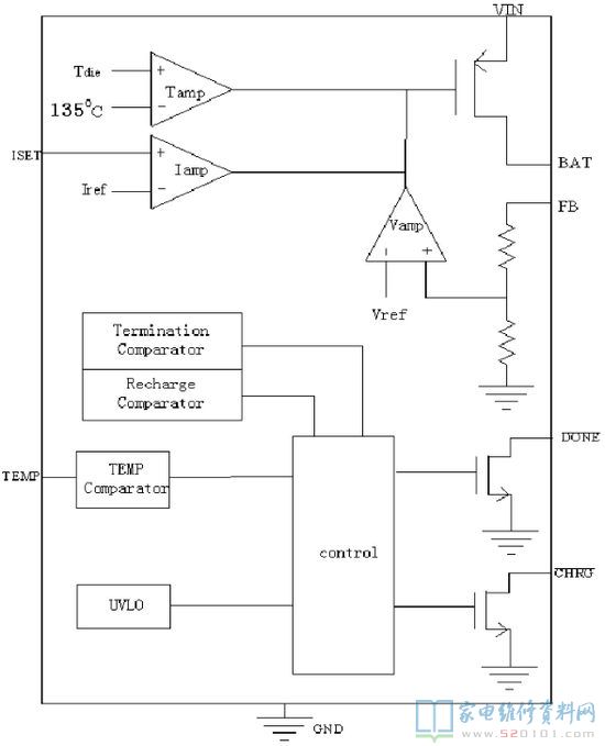
三、CN3058内部方框图
四、CN3058典型应用电路
1、恒压充电电压3.6V电路图
2、利用外接电阻调整恒压充电电压电路
网友评论