概述:CN3060是一款专门为一节磷酸铁锂电池而设计的线性充电器电路,利用芯片内部的功率晶体管对电池进行恒流和恒压充电。充电电流可以用外部电阻编程设定,最大持续充电电流可达1000mA,不需要另加阻流二极管和电流检测电阻。CN3060包含两个漏极开路输出的状态指示输出端,充电状态指示端和充电结束指示输出端。芯片内部的功率管理电路在芯片的结温超过115℃时自动降低充电电流,这个功能可以使用户最大限度的利用芯片的功率处理能力,不用担心芯片过热而损坏芯片或者外部元器件。这样,用户在设计充电电流时,可以不用考虑最坏情况,而只是根据典型情况进行设计就可以了,因为在最坏情况下,CN3060会自动减小充电电流。CN3060采用HSIP9封装工艺。


一、CN3060功能和特性

* 可以用USB口或交流适配器对单节磷酸铁锂电池充电
* 输入电压范围:4V到6V
* 片内功率晶体管
* 不需要外部阻流二极管和电流检测电阻
* 恒压充电电压3.6V,也可通过一个外部电阻调节
* 为了激活深度放电的电池和减少功耗,在电池电压较低是采用小电流的预充电模式
* 在电池电压较低时采用小电流的预充电模式
* 用户可编程的持续充电电流可达 1000mA
* 采用恒流/恒压充电模式
* 电源电压掉电时自动进入低功耗的睡眠模式
* 充电状态和充电结束状态双指示输出
* 电池温度监测功能
* 封装形式HSIP9
* 产品无铅化


二、CN3060引脚功能


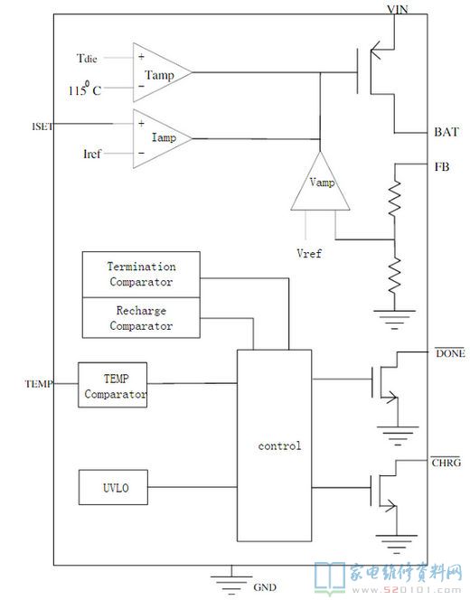
三、CN3060内部方框图


四、CN3060典型应用电路

         当输入电压大于电源低电压检测阈值和电池端电压时,CN3060开始对电池充电, 管脚输出低电平,表示充电正在进行。如果电池电压Kelvin检测输入端(FB)的电压低于2.05V,充电器用小电流对电池进行预充电。当电池电压Kelvin检测输入端(FB)的电压超过2.05V时,充电器采用恒流模式对电池充电,充电电流由ISET管脚和GND之间的电阻RISET确定。当电池电压Kelvin检测输入端(FB)的电压接近电池端调制电压时,充电电流逐渐减小,CN3060进入恒压充电模式。当充电电流减小到充电结束阈值时,充电周期结束, 端输出高阻态, 端开始输出低电平,表示充电周期结束,充电结束阈值是恒流充电电流的10%。如果要开始新的充电周期,只要将输入电压断电,然后再上电就可以了。当电池电压Kelvin检测输入端(FB)的电压降到再充电阈值以下时,自动开始新的充电周期。芯片内部的高精度的电压基准源,误差放大器和电阻分压网络确保电池端调制电压的误差在±50mV以内,满足了电池的要求。当输入电压掉电或者输入电压低于电池电压时,充电器进入低功耗的睡眠模式,电池端消耗的电流小于3μA,从而增加了待机时间。