概述:NCP1271A是一款小型开关电源专用控制电路,内部电路见图2,它内含振荡器、高压软启动、稳压控制、驱动电路等, VCC最大额定电压20V。应用在使用长虹HS308-4N01、HS280-4N02电源板的液晶彩电电源板中。
一、NCP1271A引脚功能
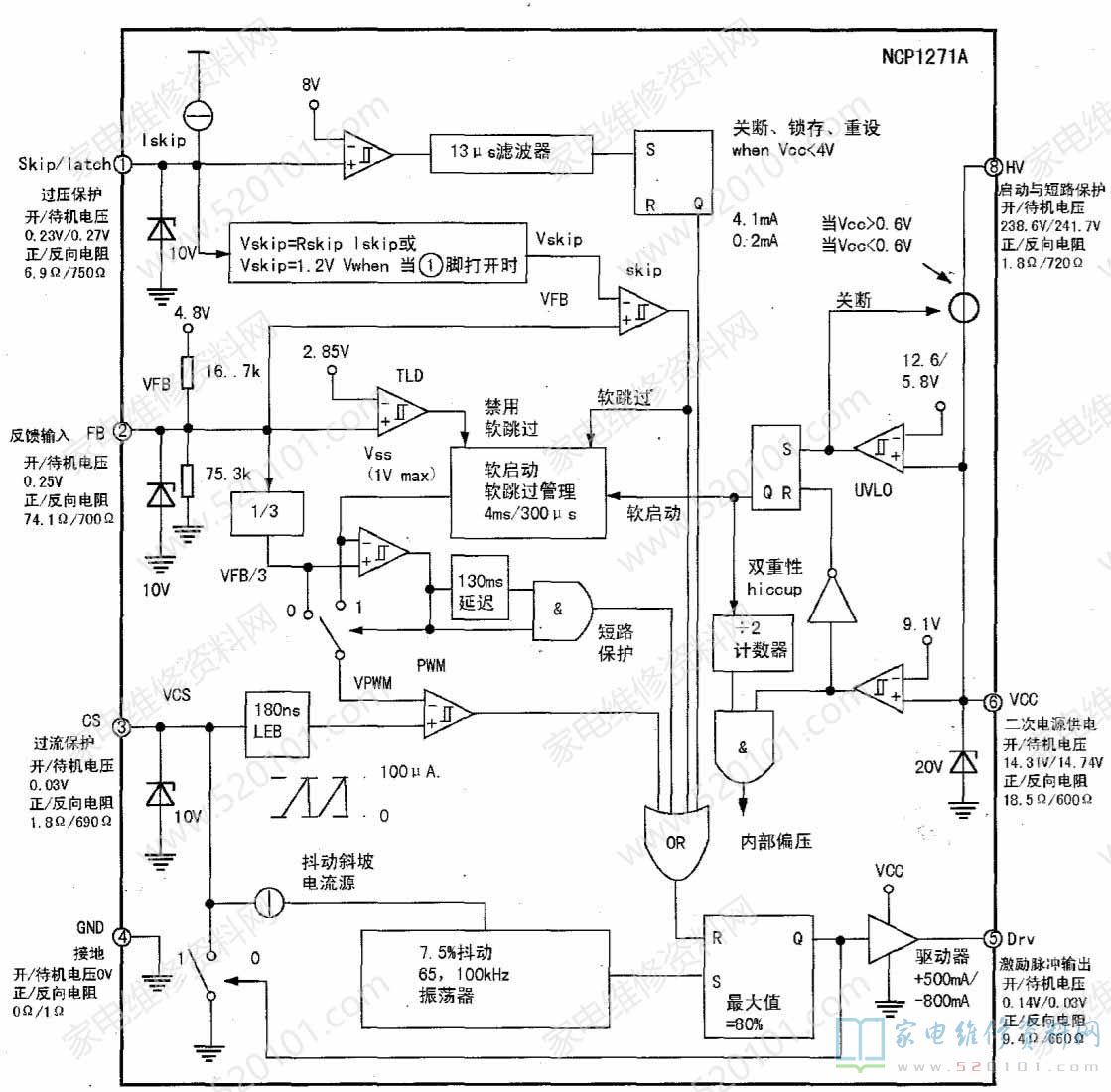
二、NCP1271A内部方框图
三、NCP1271A典型应用电路
概述:NCP1271A是一款小型开关电源专用控制电路,内部电路见图2,它内含振荡器、高压软启动、稳压控制、驱动电路等, VCC最大额定电压20V。应用在使用长虹HS308-4N01、HS280-4N02电源板的液晶彩电电源板中。
一、NCP1271A引脚功能
二、NCP1271A内部方框图
三、NCP1271A典型应用电路
网友评论