概述:POWER-22D是一款专用小功率开关电源控制芯片,其输出功率 10W,它广泛用于 VCD/DVD源适配器电磁炉空调等小家电产品中,它采用双芯片设计控制芯片与开关管分离,通过配用不同开关管而分为不同型号,具有良好的过热输出短路保护功能。


一、POWER-22D引脚功能和内部方框图


二、POWER-22D典型应用电路

1、10W(5V/1.7A)输出离线式开关电源

2、8W非离线(BUCK)开关电源电路图

3、POWER-22D DVD电源板电路(10W 5V/1.7输出离线式开关电源)

4、8W非离线(BUCK)开关电源,电磁炉上用

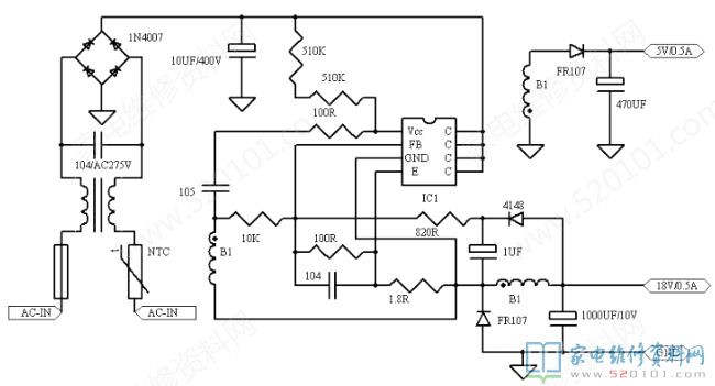
5、一款采用POWER-22E DVD电源板电路图