本文接续上一篇《FA1A00功率因素校正转换器(上)》。

4.FB短路/开路检测电路

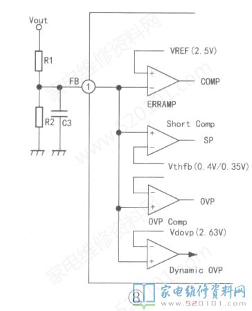
       在升压型PFC电路中,如果由于R1、R2接近短路或开路,反馈电压不能正确提供给FB端,误差放大器就不能控制恒定电压,输出电压异常升高。由于输出电压检测异常,过压保护电路工作。该电路由基准电压和比较器(SP)组成,如果FB端的输入电阻R1、R2开/短路等,检测电压变为0.35V或更低时,比较器的输出反转以停止IC的输出停止工作,进入待机状态。一旦FB端的电压降到几乎为零时,IC输出停止,只有当FB端的电压恢复到0.4V或更高时才能从待机状态恢复,输出脉冲重新启动。

       FB端的电压为2.5V,几乎与误差放大器的参考电压相同。当输出电压由于某种原因上升并且FB端的电压达到比较器参考电压(1.08 X VREF)时,比较器(OVP)的输出将反转以停止OUT脉冲。如果输出电压恢复到正常值,则OUT脉冲恢复,如图8所示。

5.电流检测电路

       由零电流检测和过电流检测组成。零电流检测电路(ZCD)通过在临界模式下自振荡来代替固定频率的振荡器以实现开关工作QCP.comp检测到电感器电流变为零时执行临界模式工作。在零电流检测中,电压通过检测电阻器Rs被馈送至CS脚,经零电流检测比较器进行比较,当电流达到-4mA或更大时,电感电流被视为零电平。当检测到零电平时,由交叉延迟检测电路产生延迟Tzcd,然后将F/F设置为OUT,使MOSFET管导通。

6.过电流检测保护电路

       过流检测保护电路可检测电感器电流,并在OUT的输出高于设定电流标准时,关闭OUT输出以保护MOSFET管。在过流检测中,连接到GND的电流检测电阻Rs的电压反馈送到⑤脚(CS),当⑤脚电压低于-0.6V时,视为过流状态,开关管Q1因过电流而关闭MOSFEF管输出,如图9所示。

7.过零延时时间设定电路

      MOSFET管的漏极和源极之间的Vds在MOSFET导通之前通过L1和寄生电容组成的谐振电路开始振荡。当Rt的值合适时,可以在电压振荡的底部调整MOSFET管的导通时序,并最小化开关损耗和导通时产生的浪涌电流。该Kt的最佳值取决于在电路和输入/输出条件下,根据实际电路的工作情况而定,如图10所示。

8.电流检测电阻短路保护电路

      FA1A00在短路时启动保护功能。电流检测电阻Rs出现短路时,电压无法进入CSM.CS脚检测到这种状态时,会降低补偿电压并强制允许间歇操作,从而抑制二极管的温度升高。

9.斜坡振荡电路

      斜坡振荡电路接收来自零电流检测电路或重启电路的信号,输出的F/F信号用于设置OUT输出,并输出锯齿波信号来确定PWM比较器的占空比。

10.降频功能

       FA1A00具有频率降低功能,以增加效率,限制频率增加。轻载下从MOSFET管设置为ON(高的时间段输出)到CS脚检测到零电流的时间(开/关间隔),并根据开/关时间确定MOSFET管的导通时序。如果开/关间隔为4.2"或更长,则不启动降频功能。当在检测到电感器电流的零电平后且超过零电流检测延迟时间(Tzcd),此时MOSFET管导通,从而打开底部的Vds。如果开/关时间小于4.2us,则降频功能启动。

11.供电/欠压锁定(UVLO)

       将VCC端和电压线之间连接启动电阻K7,在IC运行之前,由它供电。运行期间,电源是通过D2从变压器的辅助绕组提供电压,并为平滑电容C5和C9充电,当VCC电压上升到UVLO的接通阈值电压时,IC开始工作。在电源电压下降时UVLO有防止电路出故障的功能。当电源电压从零上升时,FA1A00的工作电压为9.6V(典型值);当运行开始后电源电压降低到9V时,电路停止运行。当UVLO开启且IC停止工作时,OUT端将变为LOW并切断输出,IC的电流消耗降至80RA或更低,如图11所示。