NE555时基电路封形式有两种,一是DIP双列直插8脚封装,另一种是SOP-8小型(SMD)封装形式。其他HA17555、LM555、CA555分属不同的公司生产的产品。内部结构和工作原理都相同。NE555属于CMOS工艺制造,下面我们将对其进行介绍。

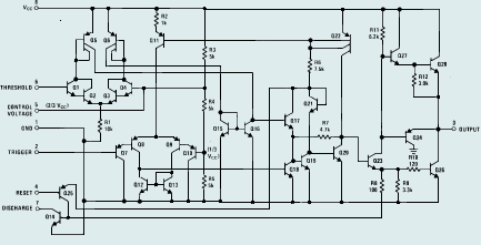
图1是NE555的外形图,图2是它的内部功能原理框图,图3是它的内部等效电路。NE555的内部中心电路是三极管Q15和Q17加正反馈组成的RS触发器。输入控制端有直接复位Reset端,通过比较器A1,复位控制端的TH、比较器A2置位控制的T。输出端为F,另外还有集电极开路的放电管DIS。它们控制的优先权是R、T、TH。


NE555的封装形式

NE555外形图

NE555内部功能框图

表1是NE555的极限参数,不同的封装形式及不同的生产厂商的器件这些参数不尽相同,极限参数是指在不损坏器件的情况下,厂商保证的界限,并非可以工作的条件,如果超过某一环境下使用,其间的安全性将不会得到保证,这使用中应加以注意。

利用NE555可以组成相当多的应用电路,甚至多达数百种应用电路,在各类书刊中均有介绍,例如家用电器控制装置、门铃、报警器、信号发生器、电路检测仪器、元器件测量仪、定时器、压频转换电路、电源应用电路、自动控制装置及其它应用电路都有着广泛的应用,这是因为NE555巧妙地将模拟电路和数字电路结合在一起的缘故。


NE555内部等效电路
NE555应用电路
NE555应用电路
NE555应用电路
NE555应用电路
NE555的极限参数
电源电压 允许功耗 工作温度 储藏温度 最高结温
+18V 600mW -10—+70℃
军用-55—+125℃
-65—+150℃ 300℃