• 在实修中认识电机H桥驱动电路

    接修一台遥控电动车,故障现象是方向不能控制,其他控制正常。试机发现,在遥控器发出转向指令后,控制转变方向的电机不转。因其他遥控功能均正常,故怀疑故障出在转向电机或电机驱动电路中。测量转向电机的直流电阻约为28Ω,直接给电机加上12V直...

    陆大仁   2023-10-11

  • 液晶屏LVDS接口常用功能信号介绍

    LVDS接口除了接收主板的供电(+3.3V、+5V或+12V)、LVDS差分数据外,不同厂家的液晶屏还设有一些其他功能,如LVDS数据格式选择(SELLVDS或LVDSOPTION)、显示模式控制、帧频选择(50Hz/60...

    王晓东   2023-10-10

  • 液晶拆屏时需注意排线上帖的黒胶带(图)

    接修一台32寸液晶电视,要换灯条。拆屏时因一时走神引起的失误.因屏边板两组排线的一组排线上帖的黒胶带,误将其撕掉了,等取下屏时才发现失误了,此时只有想办法焊接排线了,最后还是成功的将其焊接复原,难度就是对位,排线两边对位点到位后...

    田西强   2023-10-09

  • 如何分辨开关二极管与稳压管

    同行都有1N4148开关二极管与1/2W稳压管难分辨之同感。用500型表10k挡可测出10V以内的稳压值(大致),测10V以上的稳压管就难了,搭起电路测较为麻烦。本人发现,用数字表的二极管挡可分辨出稳压管与开关二极管。方法是:红表笔接...

    宋立中   2023-10-03

  • LCD液晶屏维修大揭秘

    平板电视已成为彩电市场的主流产品,然而一线维修人员若遇显示屏坏(除电气性能或电极损坏无法修复外)基本是不接这类业务的,因为更换成本过高,或无相同屏型号更换。但是大部分显示屏坏是因为TCP、FPC或TAB上屏软排线或IC芯片损坏引...

    枫涟   2023-10-03

  • 千叶牌75型恒温电烙铁电路原理与维修

    此恒温电烙铁系中国台湾制造,使用快速,携带方便,其调温范围约在100°C~450°C,控制精度约±8%。它采用热电偶传感器,可直接用220V交流电工作。因该电烙铁未配原理图,给检修带来不便。笔者特实测绘出该原理图,供维修同...

    江鑫 娄福满   2023-09-27

  • 带你认识LCD液晶平板电视的各种屏线

    屏线是液晶屏和驱动板之间传输信号的连接线,种类很多。平板电视屏接口分有:LVDS、TTL、TMDS、RSDS等,一般LVDS接口的液晶屏都使用专用线,而TTL接口的液晶屏大多用扁平软排线+扣板的方式连接。如果自己跳线,虽然貌似简单...

    浩然   2023-09-27

  • 如何选择LCD液晶屏高压板

    选择什么样的高压板,要看自己的液晶屏是几个灯管的,接口形式是什么样的。常见的高压板主要有单灯小口、单灯大口、双灯小口、双灯大口、四灯小口、四灯大口等几种。尽量选择合适的高压板,要从板子体积、供电电压、接口位置等方面综合考虑。对于...

    张建华   2023-09-25

  • LCD液晶屏的接口形式LVDS和TTL

    液晶屏与驱动板之间有很多种不同的接口形式,其中TTL和LVDS是最常见的。常见的LVDS接口一般是20PIN和130PIN两种,兼容性很强,相应的屏线也容易购买到,且价格低廉,市场上销售的液晶电视改装板也主要是针对LVDS接口来...

    张建华   2023-09-25

  • 论元器件的购买经验

    在如今,家电价格越来越便宜,作为维修人员,钱也越来越难赚,然而大部分元件的价格却并未相应降低。元件的购买,对所有维修人员来说,无疑是很大的开支,算计不好,常常弄得入不敷出。合理地、有计划、有选择地购买元件,是非常重要的,下面以彩电为例,...

    张斌   2023-09-24

  • 什么是MCU

    MCU即Micro controller Unit的缩写,意思是微控制器,又称单片机(Single Chip Microcomputer),是指随着大规模集成电路的出现及其发展,将计算机的CPU、RAM、R...

    崔江涛   2023-09-19

  • 平板电视常见假故障原因分析与对策

    在售后服务工作中,发现有少部分平板电视出现屏幕上半部暗下半部亮,有时上部和下部暗,中部亮,有时短暂黑屏,伴音中有轻度电流声的现象。用户使用的是数字机顶盒。先怀疑数字机顶盒不良,经代换排除机顶盒故障,换电视机, 出现同...

    崔绍朗   2023-09-18

  • LCD电视与LED电视有啥不同

    传统的液晶显示设备采用cCFL(冷阴极荧光灯,ColdCathode Fuorescent Lamps)作为光源(虽然名字很专业,但我们可把它理解为家里用的日光灯,只是灯管非常细)。很多物体在日光灯下的色彩都很怪异,因为...

    李定川   2023-09-18

  • AZ431和TL431引脚顺序区别代换时需注意

    在日常维修中经常会遇见TL431和AZ431这两种精密稳压器,大多数维修者认为他们是可以直接代换的,其实这是一个很大的误区,他两个的管脚顺序是不一样的,具体我们详细了解一下。 1、TL431引脚顺序 ...

    hbxftpd   2023-09-16

  • 什么是液晶电视逻辑板

    问:老师您好!我以前一直搞显示器和普通电视的维修,而现在维修平板电视的机会越来越多了,听说平板电视的逻辑板坏了是最不好修的。请问到底哪个板子是逻辑板?这个板有什么作用,损坏后会出现哪些故障现象呢?怎么知道是否损坏,坏了怎么办? ...

    《家电维修》杂志2010年5期   2023-09-13

  • 也谈如何判断光耦的好坏

    最近看了2009年第12期《家电维修>杂志所列《如何判别光耦的好坏》一文,其图1标示光耦引脚的顺序不对。光耦上面除有型号标记外,还有首脚". "标记,其余脚按逆时针方向排列。如图1所示,其内部结构如图2所示。 ...

    无名   2023-09-10

  • 如何应对上门维修彩电

    目前,上门维修彩电已大势所趋,怎样与用户沟通修理价格,是很大的一门技巧。当然,在你接到一个维修彩电电话时,你必须问一问,什么地方、要修什么牌子的彩电,多少英寸,出现什么现象;如全无、无图像、无彩色、无伴音、横向一条亮线还是一条白...

    毛太成   2023-09-10

  • 基于UC3842芯片的脉宽控制电路的维修

    UC3842是脉宽调制控制集成电路,广泛地应用在电脑、显示器、开关稳压电源、充电电源及各种脉宽调制电路中。因此涉及UC3842芯片的维修工作量较大,掌握UC3842芯片的维修技巧,对快速维修很有帮助。在此,我向同行们介绍一下我使用伊万...

    丁不模   2023-09-10

  • DDR和SDRAM相关的基础知识

    SDRAM在一个时钟周期内只传输一次数据,它是在时钟的上升期进行数据传输;而DDR内存则是一个时钟周期内传输两次数据,它能够在时钟的上升期和下降期各传输一次数据,因此称为双倍速率同步动态随机存储器。DDR内存可以在与SDRAM相同的总线...

    曹泓俊   2023-09-10

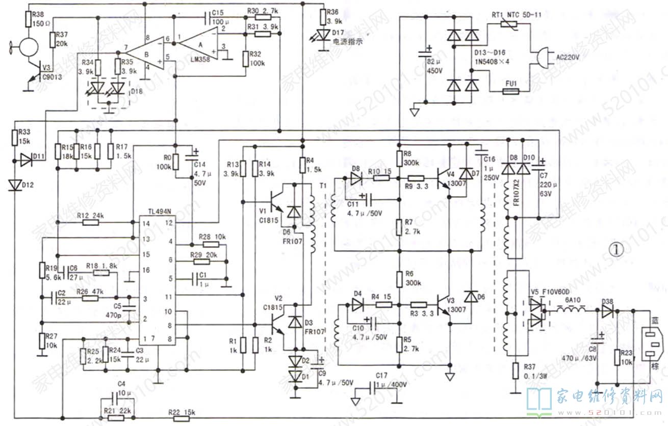
  • 安琪儿电动车充电器的故障维修

    一台安琪儿电动车充电器在充电过程中烧坏,不能使用。电源振荡及脉宽调制电路为TL494N,充电管理电路用LM358N,两只功率管为MJE13007。经过检查,发现电容C5及功率管V1、V2等损坏。换用新元件,检查电路无明显短路后,...

    郭晓   2023-09-09