• 同洲3188A数字卫星接收机电源故障维修案例

    故障现象:开机后面板无任何指示,无图无声。 分析与检修:经查保险管F101已发黑熔断,说明开关变压器之前的电路存在严重短路现象。依次检查CX101、D101~104、R101、C101均未见异常,断定U101(TOP234Y)已损坏,更换后机器恢复正常。 故障现象:...

    voyager整理   2019-04-18

  • 高斯贝尔GSR-2001E卫星接收器开关电源电路原理与维修

    高斯贝尔GSR-2001E是一款专业级数字卫星接收机,笔者根据实物绘制出电源原理图,如下图所示,并结合维修实际,本文笔者将其工作原理浅析如下,供广大同行维修时参考。 一、电路原理 ...

    佚名   2019-04-18

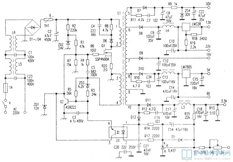
  • 高斯贝尔GSR-D33卫星接收器电源板原理与维修

    笔者手头上有一台高斯贝尔GSR-D33机顶盒,机内冒烟,并有焦臭味;打开外壳,外观检查见电源板上30V输出稳压限流电阻R19烧毁。测量30V输出端对地直流电阻值几乎为零,拔去电源板至主板的连接插头再测,电阻值不变,说...

    佚名   2019-04-16

  • 神州DS-600数字接收器故障维修案例

    神州DS-600卫星接收机在长期使用后,易出现不能开机、无卫星接收信号、马赛克、图像亮度闪烁、粗横条干扰等故障现象。由于缺乏资料,给维修带来了不便。现将笔者根据实物测绘的电源输出部分电路图及实测数据撰写出来,以飨同行。 ...

    佚名   2019-04-16

  • 一款简单高效的有线电视放大器

    本电路如下图所示,该电路由滤波器、放大器和电源组成。C1、C2和L1组成T型滤波器,用来滤去45MHz以下的各种信号和干扰杂波。放大器的核心是一块集成电路uPC1651,它是日本NEC公司生产的超高频线性专用放大集成块,具有频带...

    佚名   2019-04-16

  • 阳台偏馈天线快装法的改进两法

    天线正常工作状态下,在天线圆周边上找出三点:三点的距离要相等或者成等腰三角形。在这三点上各钻1个能穿过细线的小孔,线的一端和小孔固定(如不钻孔,用胶或其他方法固定也可)。这时在固定高频头的外套周边三点也钻三个小孔,其位置应和天线...

    佚名   2019-04-16

  • 有线电视电缆短路点检测的2个方法

    在通信和广播网络中普遍使用的电缆,其短路故障时有发生。笔者在此介绍两种方法,可既快又准地找到短路点的位置。 方法一 将电缆...

    佚名   2019-04-16

  • DiSEqC中频切换器的原理与故障维修

    DiSEqC技术是在上世纪90年代初由欧洲卫星通讯公司与飞利浦公司共同开发的数码卫星设备控制技术,现已普遍应用于卫星极轴天线控制和卫星中频切换等领域。和22kHz切换器一样,DiSEqC中频切换器也是采用22kHz脉...

    佚名   2019-04-14

  • 二进四出中频切换器的电路工作原理

    二进四出中频切换器的作用是将V和H两个极化的卫星中频信号同时供4台卫星接收机使用。为方便爱好者对该切换器的了解和维修,现以一台湾生产的二进四出卫星中频切换器为例,将工作原理介绍如下。 &nb...

    佚名   2019-04-14

  • 有线电视信号放大器特点及故障维修

    有线电视系统的放大器种类繁多,出厂时又未附电原理图,故给维修带来了小便。放大器的内部电路形式大至有二三种: 一、模块式放大电路 &nb...

    佚名   2019-04-14

  • 极轴天线原理及普通天线的改造

    同步卫星的轨道位于地球赤道上空,与地球同心的半径为4.2万公里。如果在地球极轴上装一面卫星天线,由于该天线对所有卫星的仰角都相等,因而,这面天线绕极轴转一周就能收视所有卫星上的节目,极轴天线把本来需要由仰角、方位角二维定位的问题...

    佚名   2019-04-14

  • 自制方形多彩玻璃钢天线方法

    本文笔者看了许多发烧友自制的天线,但大多数天线的外观以及天线那特有的颜色和形状,让人在很远就能辨识出来,想必这会让很多发烧友感到不快。为此笔者利用手中的中卫0.6米偏馈天线,克隆出了一面方形的、彩色的玻璃钢天线。 &nb...

    佚名   2019-04-13

  • 双本振高频头本振频率漂移的简易方法

    本文笔者的一个高斯贝尔双本振Ku高频头(本振频率为9750MHz/10750MHz)突然发生故障,仔细检查后确认是高频头本振偏移。打开高频头后盖板,发现有两个旋钮,估计是调试频率的旋钮,但不知怎样调试。我手边正好有一个双本振高频头,装...

    佚名   2019-04-13

  • 自制高频头快换的装置

    卫视爱好者欲收视同一颗星上的C波段、Ku波段的节目必须使用C/Ku复合高频头,但因其价格不菲,故在经济上会受到困扰。有没有既简单又经济的办法呢?答案是肯定的。 不变动偏馈天线位置要更换高频头(例如C头换Ku头,或Ku头换C头)是比...

    佚名   2019-04-13

  • 用0/22kHz开关切换Ku双本振高频头

    一些朋友询问如何用百胜3800卫星接收机来同时接收76.5°E亚太2R和113°E帕拉帕的Ku波段节目。由于接收113°E星普遍采用的是双本振高频头(如9750/10750MHz),所以不能正常使用外接的0/...

    佚名   2019-04-13

  • 自制便携天线锅三角测角器

    测水平、垂直、仰角是天馈系统安装和使用过程中必不可少的工作。而具有这三项功能的仪器笔者阅浅从未谋面、想必价格不菲。最近见一广告称有多功能多用途测角仪邮售,一看价格三位数,差不多是半台卫视接收机的价钱!下面...

    佚名   2019-04-11

  • 0/22kHz中频转换开关电路原理与维修

    0/22kHz中颁转换开关是卫视烧友常用利器之一,利用它不仅可以节约线材,还可以进行一锅多星或者一机多锅的接收,使用非常方便。典型的0/22kHz中频转换开关电路如图所示,该中频转换开关由信号隔离电路、脉冲信号放大、整流及继电器推动电...

    佚名   2019-04-11

  • 偏馈天线多星接收支架的制作方法

    不少烧友都有用一面偏馈天线进行多星接收的经历,固定加装的Ku头多采用绑扎、铁皮固定等方法,调试及固定不甚方便。对此,笔者采用铝条铣槽来制作Ku头夹具的方法,解决了调试及崮定的不便。现介绍制作加工方法,与大家分享。 ...

    佚名   2019-04-11

  • 22kHz中频切换开关的电路原理

    22kHz中频切换开关是卫星电视接收机常用的信号切换器,而且它的切换指令与卫星中频信号共用电缆传输,使用十分方便,得到较为广泛的使用。常常用来进行一锅双星或一机多星的接收,提高了节目的收视量。下面根据其原理图作一简介。 ...

    佚名   2019-04-11

  • 给数字卫星接收机加装的红外遥控交流关机电路

    目前,大多数型号的数字卫星接收机遥控关机后,机内的大部分电路与机外高频头仍处于待机状态(关机后信号锁定灯依旧发光就是最好的证明)。如果接收机经常处于待机状态,不但会造成电能浪费,还会影响到接收机与高频头的使用寿命。为...

    佚名   2019-04-11