• 长虹SG6800LN-CA06户户通接收机面板红灯亮不开机

    接修一台长虹SG6800LN-CA06户户通接收机,开机后仅前面板红灯亮。根据故障现象分析,判断主芯片GK6105S没有正常工作,需检查主芯片工作的三大条件:供电、时钟及复位信号。该机采用12V供电,主板二级供电分布如图1所示。 ...

    陈晓军   2022-09-16

  • 同洲N6188-CA01二代村村通接收机无视频信号输出

    接修一台同洲N6188-CA01二代村村通接收机,开机后无视频信号输出,但面板数码管显示及按键遥控均正常。根据经验,判断视频滤波芯片可能损坏。拆机检查,STI5107输出视频信号,经IV01(FMS6143)滤波后送至机器背后的R...

    陈晓军   2022-09-16

  • 佰视达ABS-S SK001-CA01户户通开机后无信号强度的维修

    接修一台佰视达ABS-S SK001-CA01户户通卫星接收机,开机后无信号强度。该机经人维修过。检查发现U1(GK6105S)发热严重并且为其供电的U12更换过,如图1所示。 ...

    陈晓军   2022-09-11

  • 九州DVS-798L卫星接收机开机3小时候提示信号中断

    接修一台九州DVS-798L接收机,开机后一切正常,约3小时后提示信号中断。分析检修:根据上例的检修经验,首先测量RDA5815S的3.3V供电和27MHz晶振,均正常。RDA5815S与主芯片GK6105S之间rC通信电压,以及AGC电压(...

    陈晓军   2022-09-11

  • 九州DVS-798L卫星接收机开机30分钟后提示信号中断

    接修一台九州DVS-798L卫星接收机,开机后一切正常 ,约30min后提示信号中断(即无信号强度和质量),断电几分钟再次开机,故障重复。分析检修:无信号强度和质量一般是由于LNB供电或调谐电路异常造成的。当出现故障时,测量F头处电压正常,看...

    陈晓军   2022-09-11

  • 亚太5号数码天空平台D-202S卫星接收机开机出现E04的故障维修

    接修一台亚太5号数码天空平台D-202S C套餐卫星接收机,开机后出现“E04 Upgrade file not found”提示框,如图1所示,前面板显示E04,无法正常收看节目。该机提示的意思是找不到升级文件,即机器已经进入到升级状态。无...

    陈晓军   2022-09-05

  • 亚太7号华人薪星一号卫星接收机开机显示ON字符后死机

    亚太7号华人薪星一号低端机,开机后前面板出现“ON”字符后死机。首先怀疑软件有问题,从网络上下载名为Hi2019UsbFimware.bin的升级文件到U盘中,接着把u盘插在机器上,然后按住前面板上的“频道-”键,,再接通电源以强...

    陈晓军   2022-09-05

  • 嘉视丽TCD-699ABS-CA02机顶盒无声音的故障维修

    嘉视丽TCD- 699ABS-CA02卫星接收机,无声音(包括切换到广播方式时,内置喇叭也无声)。该机音频放大电路如图1所示,GK6105S送来的模拟音频信号经R11.R239 和R240加至Q14基极,经Q14放大及TC86隔直后,分别送到...

    陈晓军   2022-08-30

  • 神州SABS-25037AI-CA01A机顶盒无信号强度和质量

    一台神州SABS-25037AI-CA01A卫星接收机无信号强度和质量。机主说,使用功分器将室外信号一分为二接入两台机器后便出现此故障。测量LNB电压为0V,且对地呈短路状态,估计是功分器内没有采取隔离措施,当两台接收机处于不同极化状态时,不...

    陈晓军   2022-08-30

  • DT-101微型DVB机顶盒电源和高频头供电电路维修2例

    例1:接通电源后无反应。分析检修:根据故障现象判断主控系统未工作,首先对供电电路进行检查。该机配有输出电压12V/2A的电源适配器。测电源适配器输出电压为0V,确定电源适配器有故障。该电源适配器电路如图1所示。三极管9014、9015和开关管Q1( IRF830 )等组成脉冲宽度调整...

    郑秀峰   2022-08-23

  • 奥歌CH-869CA01-A1三代卫星接收机主板维修两例

    例1:奥歌CH-869CA01-A1开机后前面板数码管有显示,遥控器及面板按键操控正常,电视屏幕有正常的菜单显示,但接收不到信号。根据故障现象分析,接收机有菜单显示、操控正常说明控制系统及解码器无故障,信号锁定灯不亮,按遥控器上“安装与信号检...

    郑秀   2022-08-22

  • 泰捷WE60C2网络盒子开机卡死在WEBOX画面的解决方法

    自己家里一台泰捷网络盒子通电开机后启动到WEBOX画面后就卡死,遇到这样的情况需要恢复出厂设置,具体步骤是:1、首先拔掉盒子电源。2、找到盒子的背面有一个小孔,用取卡针等尖细硬物插入(要有按到按键的感觉)3、保持按着小孔里面的按键的状态下,接...

    快乐远航   2022-08-17

  • 泰信T6高清有线电视机顶盒音频电路的故障维修

    接修一台泰信T6高清有线电视机顶盒把传统的广电机顶盒与新兴的网络机顶盒合二为一,既可接收广电有线系统的标清、高清节目,也可播放网络音/视频节目。从故障现象初步分析,该机顶盒故障多发生在音频解码、数模转换或音频放大等电路中。 &nb...

    郑秀峰   2022-08-16

  • 海信DB625S-CA02中九卫视接收机音视频电路故障维修4例

    例1:图像正常,无伴音。分析检修:图1为海信DB625S-CA02型二代中九卫视接收机音频电路原理图。该机音频解码电路集成于主芯片U1(D61214F1)内,从U1输出的音频数据信号经过U9( PT8211-S )转换为模拟音频信号,再由双运放U24( UTC4558E )放大后输出...

    郑秀峰   2022-08-15

  • 卓异ZY-5518AH中九卫视接收机系统启动失败的故障维修

    接修一台卓异ZY-5518AH型(至尊王牌)中九卫视接收机,开机后前面板数码管显示“on" ,遥控器及面板按键不起作用,无图像、无声音。卓异ZY-5518AH系列中九卫视接收机的外壳和内部电源板、主板大小相同,但主板方案可能不同。此类接收机在正...

    郑秀峰   2022-08-03

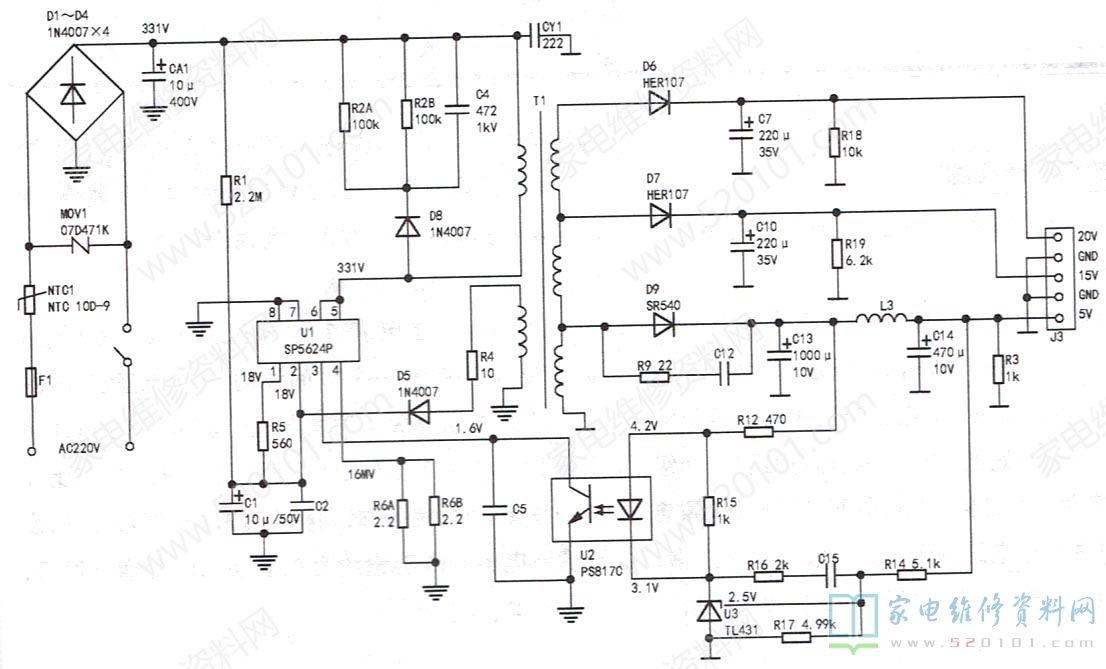
  • 奥歌CH-869CA01-A1三代中九接收机电源板故障维修

    奥歌CH-869CA01-A1型三代中九接收机电源采用高性能、低功耗电流模式PWM开关电源管理芯片SP5624P(U1),实绘电路如图1所示。U1内部集成650V功率管(MOSFET)和4ms软启动电路,工作频率由IC内部调整,可以工作在跳频...

    郑秀峰   2022-08-03

  • 用Q100代换电源芯片SP5624P修复奥歌户户通无图像故障

    接修一台奥歌CH-869CA01-A1型三代中九卫视接收机,故障表现为开机后无图像无声音,前面板数码管无显示。依故障现象分析,应是控制系统未启动,先对电源电路进行检查。打开机盖,测开关电源无输出电压,判断故障点在电源部分。该机开关电源以U1(...

    郑高峰   2022-08-03

  • 户户通扫描二维码开通不成功问题的主要原因及解决办法

    北斗定位型户户通设备在安装开通过程中,使用直播卫星微信平台或“户户通”手机APP扫描安装开通二维码存在上传安装信息不成功的现象。请按照以下步骤逐一排查:1、尝试清理电视机屏幕,保证没有污渍影响扫描安装开通二维码。2、确保室内照明适中,避免因为光线过...

    国家广电总局卫星直播中心公众号   2022-08-02

  • 天地星TDX-468B户户通画面定格不动的故障维修

    接修一台天地星TDX-468B型户户通卫星接收机,开机一切正常,约几十秒后图像定格不动,声音也随之消失,重新开机还是如此。该机属于早期国科GK6105S方案131版接收机,具有基站信息固化功能(俗称“手摇版”),所以机内的定位模块...

    陈晓军   2022-07-15