教材大纲
一、变频空调基本原理概述
二、变频电控主要元器件简介
三、变频电控接地要求
四、变频电控线路原理
五、变频空调接线原理图
六、变频空调故障分析维修的方法
一.变频空调基本原理概述
•交从能量的转换上可把变频控制分为交流到交流变频与交流->直流->交流变频。
•对家用电器的变频控制而言,不管是交流变频还是直流变频都是通过交流->直流->交流的方式来实现变频运转的。
• 要得到可调频率的交流电,首先要把220V-240V的交流电通过整流、滤波转换为直流电,再通过变频模块将直流电变为可调频率的交流电,从而完成变频的过程.
交流变频原理:
电动机(压缩机)转速公式:n=60f(1-s)/p
n—压缩机转速 f—压缩机供电频率
p—电机极对数 s—转差率
交流异步电动机都满足以上这个公式,变频的原理就是改变压缩机的供电频率(f);在p与s不变的情况下,压缩机运转速度就会随着频率的变化而变化。
从转速公式中还可以得出,改变极对数(P)和转差率(S)也可以改变压缩机的转速,但可操作性不强,体积和重量都会增加。
变频控制器原理框图 
二.变频电控主要部件
1.变频模块
变频模块是实现由直流电转变为交流电从而驱动压缩机运转的关键器件,又称为IPM模块。它是一种智能的功率模块,它将6个IGBT管连同其驱动电路和多种保护电路封装在一起。
模块保护包括:过流、过压、欠压、短路、过热
2.整流桥堆
整流桥的作用是:
将交流电源变为直流电。
直流输出电压值=输入交流电压*整流系数1.414(约300V左右)。
目前使用型号T25VB60(25A/600V)
T15VB60(15A/600V)
室外电控盒中另外一个整流桥堆不做整流用,而是用做一对二极管,配合电抗器,用以提高整机功率因素。
3.大电抗器
变频空调室外控制器一般都有大电抗器,目的是为了提高整
机的功率因素及通过谐波电流测试。为了符合3C标准,通过谐
波电流测试,我们在分体机上采用了两个电抗器的无源功率因
素矫正方法。
4.滤波器
为了通过EMC测试的干扰功率及干扰电压测试而采用的一种
一体化滤波器件。 2.整流桥堆
5.大直流滤波电容
电解电容,用做直流电源滤波,视功率不同,每套控制器使用3-6个(560uf/个)。
6.放电管
用以防止雷击损坏电控。
目前使用放电管参数为3600V。
7.光耦
用于芯片到模块间驱动信号的传送及隔离,另外在室内外通讯上也使用。室外控制板一共使用了9个光耦器件。
8.电子膨胀阀:
电子膨胀阀由本体部、线圈部构成。驱动方式为永久磁体型步进电机直动式。其内部结构及外观图如下所示:[Page]
三.变频空调放电保护电路原理
当变频室外机发生雷击,雷电串入火线(L)或零线(N)时,压敏电阻及AS3真空放电管导通(短路),火线或零线上的高压电分别通过R1、R2压敏电阻及AS3真空放电管将高压泄放到电网的地线中,保障产品电子电器零部件不被击穿、损坏。
三.变频空调不接地线的危害
1.通电状态下,由于电源无接地线,导致220V交流电经C
67、C66两个高压电容分压,见上图:万能表测试为1
10V的电压,该点直接与室外机外壳相连,导致外机金属外壳带电,存在安全隐患。
2. 当变频室外机发生雷击,雷电串入火线(L)或零线
(N),由于无接地线,高压无法通敏电阻、放电管泄放到
电网的地,导致存在高压患入低压,击穿电子电器零部件的
隐患。
3.变频机感性负载较多,在不接地线的情况下,机身外壳积累
的感应电及外界的干扰信号无法泄放到电网的地,它易通过
放电管反串入整机通讯系统,干扰通讯信号,导致通讯信号
不可靠,出现E1通讯保护隐患。
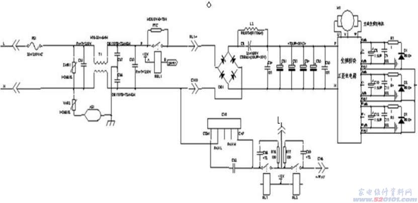
四.变频空调室外机(旧款)原理图
四.变频空调室外机(新款)原理图

四.变频空调室外机开关电源原理图
四.变频空调新旧控制方式原理
四.变频空调通讯电路原理图
四.变频空调通讯原理
当通信处于室内发送、室外接收时,室外OUTDOOR-TXD
置高电平,室外发送光耦IC21始终导通,若室内IN-TXD发
送高电平“1”,室内发送光耦IC2导通,电流环闭合,室内接
收光耦IC1、室外接受光耦IC20导通,室外OUT-RXD接收
高电平“1”; 若室内IN-TXD发送低电平“0”, 室内发送光耦
IC2截止,电流环断开,接收光耦IC1、IC20截止,室外
OUT- RXD接收低电平“0”,从而实现了通信信号由室内向
室外的传输。同 理,可分析通信信号由室外向室内的传输
过程。
四.变频空调直流风机驱动原理图
四.全直流风机控制原理接线图
三.全直流室内外风机控制原理
室外直流风机工作原理与直流压缩机基本相同。
Vc为高压直流供电部分提供的直流电源,供风机绕组工作使用,300V左右,由于用户电源电压有高有低,因而Vc实际在200V-375V之间;
+15V电压为风机内电路板的工作电源电压;
Vsp为风机转速控制信号,室外主控芯片发出的外风机风
速控制信号为+5V的脉冲数字信号,经过数模转换电路
,转换为+15V的模拟信号,即Vsp,控制电机内电路板
以 产生PWM电压波形;风速反馈信号为12脉冲/转,脉冲
幅值+15V,因主控板芯片工作电压为+5V,因此需在电源
板上将其转换成+5V的信号后,才能供给外主控芯片以检
测外风机转数。
五.变频空调接线原理图
六.变频空调故障分析及维修的方法
1、变频空调检测仪查询方法:
将变频空调检测仪连接到室外机电控盒预留的对接线接口上。按压“查询”按键,进入查询显示模式显示屏显示Fr(运行频率)。2、按压键选择所需查询的信息,查询信息顺序如下:OT(预留)、FL(室外限频状态)、CF(压缩机故障状态)、SF(室外机故障状态)Sn(当前室内机状态)、od(运行模式)\Lr(膨胀阀运行开度)、Pr(直流风机运行转速)、oF(室外机故障)、nF(室内机故障)、dT(室外负载目标频率)、TT(室内设定温度)、Uo(电压值)、dL电流值)、TH(回气温度温度值)TP(排气温度温度值)、T4(室温环境温度值)、T3(室外管温温度值)、T2室内管温温度值)、T1室温温度值)、Ft(室内目标频率、Fr(运行频率)。3、根据查询信息显示的故障代码或显示值,判断故障的具体部位,并将故障排除。再按压一次“查询”按键,退出查询显示。[Page]
2、变频空调进入额定制冷模式检测系统压力的操作方法:
接通整机电源,将遥控器设定制冷模式,风速为高风开机。
10秒钟内连续按遥控强劲键6次(或6次以上) ,显示屏出现
FL显示,整机进入额定制冷模式运行。压缩机的运转频率固
定为额定测试频率,室内外风机风速固定为额定测试风速。
整机进入额定制冷进行模式运行稳定后,可将复合压力表充
注软管与低压阀充注口联接检测系统压力,0.6-1.0MPa为正
常,若系统压力偏低,则需补充冷媒。
3、变频空调低温压缩机预热功能(室内外芯片)
室外主继电器闭合的前提下,室外温度<3℃且新插上电源时,进入预热状态。
室外主继电器闭合的前提下,室外温度<3℃且压缩机停止运转3小时以上,进入预热状态。
预热方法(室外机功能)
以小电流的方式从压缩机接线端引入压缩机,使压缩机在不转动的情况下因线圈发热而达到预热效果。
预热解除条件:
当室外温度>5℃时或用户开机使压缩机起动时,预热状态即解除。
4、E1室内外机通信故障维修:
步骤一:用万用表交流700V电压档检测室外机接线座零线N与通讯线S之间的电压。 若测试显示的电压为零,则说明通讯线组开路、老化或接触不良,需更换带屏闭信号的线组。 若测试显示的是一个固定不变的电压值,说明故障点在室内,可更换室内外主板。
若测试显示的是3—50V变化的电压值,说明故障点在室外机,则进入下一步。 步骤二:检测整流桥是否有交流220V输入,若有输入则检测整流桥是否有直流300V输出,若无输出则更换整流桥,若有输出则进入下一步。
步骤三:检测模块直流300V是否正常,若无300V直流,则检测电抗器是否开路,若有则进入下一步。
步骤四:通过室外电源板故障指示灯的闪亮判断光耦的5V电源工作电压是否正常,若故障指示灯不闪亮则说明模块开关电源无5V电源输出,可更换可直接更换变频模块,若有5V输出,则说明故障点在室外电控盒组件上,可更换室外电控盒组件。
5、E3室内风机失速故障维修:
当出现E3风机速度失控时,首先重新上电开启空调,目测室内电机是否能旋转50秒.第一种情况,室内电机完全不转的检修方法: 步骤一:检测电机强电输入端子P(红线)与N(黑线)之间300V是否正常。若无300V直流电压则更换室内主板。若有则进入下一步。 步骤二:检测电机弱电输入端子N(黑线)与白线之间15V是否正常,若无15V直流电压则换室内主板。若正常则进入下一步。 步骤三:检测室内主控板电机转速控制信号端子(黄线)与N(黑线)之间是否有2.7V左右的控制电压输出,若无输出,可直接更换室内电控板。若有输出则故障点在电机上,可更换室内电机。 第二种情况.室内电机运转50秒后出现风机失速的检修方法: 断开整机电源,待放室内机电容放电完毕后拔出室内电机插子,用万用表电阻档测量电机反馈端蓝线与N黑(线)线之间的电阻,正常情况下阻值为6000欧姆左右,当测阻值为无穷大或零时更换室外室内电机,若阻值正常则故障点在电控板上,可更换室内电控主板。[Page]
6、E7室外风机失速故障维修:
当出现E3风机速度失控时,首先重新上电开启空调,目测室外电机是否能旋转50秒.第一种情况,室外电机完全不转的检修方法: 步骤一:检测电机强电输入端子P(红线)与N(黑线)之间300V是否正常。若无300V直流电压则更换室外电控板。若有则进入下一步。 步骤二:检测电机弱电输入端子N(黑线)与白线之间15V是否正常,若无15V直流电压则换室外电控板。若正常则进入下一步。 步骤三:检测室外主控板电机转速控制信号端子(黄线)与N(黑线)之间是否有3.9V左右的控制电压输出,若无输出,可直接更换室外电控板。若有输出则故障点在电机上,可更换室外电机。 第二种情况.室外电机运转50秒后出现风机失速的检修方法: 断开整机电源,待放室外机电容放电完毕后拔出室外电机插子,用万用表电阻档测量电机反馈端蓝线与N黑(线)线之间的电阻,正常情况下阻值为9900欧姆左右,当测阻值为无穷大或零时更换室外室外电机,若阻值正常则故障点在电控板上,可更换室外电控主板。
7、IPM模块故障维修:
模块保护一般是由于模块本身故障、模块散热不良、空调运行功率过大超过模块限值等导致。出现模块保护的检修方法:第一种状况:若上电在待机状态下出现模块保护,则说明模块本身已经损坏,可直接更换模块。第二种状况:运行过程中出现模块保护的检修方法。 步骤一:观测室外机散热是否良好,是否因为回风短路或外风机散热不良造成模块组件工作环境温度过高出现模块保护。 步骤二:若散热良好则检测模块300V直流输入电压是否正常,若不正常则更换电源板。若正常则进入下一步。 步骤三:检测压缩机绕组是否平衡,是否存在短路及漏电,若存在绕组短路或漏电检,则更换压缩机,若正常则进入下一步。 步骤四:检测模块与散热器上的散热膏是否风化造成散热不良出现模块保护,可更换模块组件处理。[Page]
8、P1电压过高或过低保护
变频机电压检测原理是通过焊接在室外电源板上的变压器降压取样或通过大功率电阻对直流300V电压进行分压采样两种方式检测监控电网电压的波动,出现电压过高或过低保护的检修方法: 步骤一:用万用表检测用户电网电压220V是否正常,正负不超过10%。若电压波动大,可建议用户选配稳压器,如果用户电压稳定则进入下一步。 步骤二:若用户电压稳定则说明故障点在室外电路板上,可更换室外电源板或电控组件。
9、P4直流变频压缩机位置保护故障维修:
出现压缩机位置保护故障的检修方法P4直流变频压缩机位置保护,可用万用表电阻档在整机断电状态下,单独测试压缩机U、V、W三相绕阻的阻值是否平衡,如果检测结果阻值不平衡,则更换压缩机,如果阻值正常,可更换室外电控盒。
10、压缩机排气温度保护故障维修:
当排气温度超过108度而不到115度时立即限频,若排气温度降到低于
90度以下时,则解除限制,恢复正常。当排气温度超过115度历时9秒
钟时,停压缩机,直到排气温度低于90度以下时,重新开机。室内实
际计时是5秒,采样及通讯延时约4秒。出现压缩机排气温度保护故
障的检修方法:
步骤一:
用复合压力表检测系统压力是否正常(0.4-0.6MPa),若系统压力偏低则补加冷媒,安定棵若系统压力正常则进入下一步:
步骤二:根据排气温度传感器温度阻值表 ,对应温度计环境温度值 ,用万用表电阻档测试排气温度传感器阻直是否正常,则阻值漂移,则更换传感器,若阻值正常则更换室外电控主板。
11、P2压缩机顶部温度保护功能故障维修:
出现压缩机顶部温度保护功能故障的检修方法:
第一种情况:
对于不可恢复的压缩机顶部温度保护故障的检修方法:断开整机
电源,用万用表电阻档测试压缩机顶部温度保护器两端阻值,若
测试结果阻值为无穷大,则更换顶部温度保护器。若测试阻值为
零,可直接更换室外电控组件。 [Page]
第二种情况:
频繁出现顶部温度保护,但可恢复的的检测方法:用压力表检测
系统压力,若系统压力偏低,可补充冷媒处理。
12、制冷蒸发器低温保护故障维修:
当室内蒸发器温度降到<4℃,频率下降一次运行1分钟的规则降低频率运行(包括停机),直到该温度维持在4-6℃之间为止;若此温度回升到>7℃以上,则限制解除;当室内蒸发器温度降至<0℃时,关压缩机,此温度升至>5℃时恢复。出现蒸发器低温保护的检修方法:
步骤一:将插在蒸发器半圆管套筒上的T2传感器拔出,通电开机检测若保护消除,则需检测室内风量、蒸发器背部是否脏堵及系统是否缺冷媒。若保护未消除则进入下一步。
步骤二:测试传感器阻值是否有漂移,可用10K/0.25w固定电阻代替T2管温传感器,如保护消除,则更换T2管温传感器,若保护无消除,则更换室内电控主板。
13、制冷冷凝器高温保护故障维修:
当室冷凝哭温度上升> 55℃,以频率下降一次运行1分钟的规则降低频率运行,直到该温度维持在52-55℃之间为止;若此温度下降到< 52℃以上,则限制解除。制冷出现蒸发器低温保护的检修方法:
步骤一:将插在冷凝半圆管套筒上的T3传感器拔出,通电开机检测若保护消除,则需检测室外机风量是否过低,室外机散热是否不良、冷凝器背部是否脏堵。若保护未消除则进入下一步。
步骤二:测试传感器阻值是否有漂移,可用10K/0.25w固定电阻代替T3管温传感器,如保护消除,则更换T3管温传感器,若保护无消除,则更换室外电控主板。
14、制热蒸发器高温保护故障维修:
当室内蒸发器温度超过TEH2,则进行降频,频率保持20秒运行。如降至F1,室内蒸发器温度仍超过TEH2(53℃),并持续3分钟,则停压缩机 若室内蒸发器温度降到48℃以下,或在48℃- TEH2℃之间保持6分钟,则限制解除。
当室内蒸发器温度超过60℃时,关压缩机,此温度降到48℃以下 ,恢复正常,压缩机重开。出现蒸发器高温保护的检修方法:
步骤一:将插在蒸发器半圆管套筒上的T2传感器拔出,通电开机检测若保护消除,则需检测室内风量、蒸发器背部是否脏堵及系统是否缺冷媒。若保护未消除则进入下一步。
步骤二:测试传感器阻值是否有漂移,可用10K/0.25w固定电阻代替T2管温传感器,如保护消除,则更换T2管温传感器,若保护无消除,则更换室内电控主板。
网友评论