美的变频空调主要包括“数智星”、'数智星S”、“数智星R"挂机系列和“数智星R”、“数智星M"柜机系列等。“数智星”变频系列空调电路原理基本相似,本文以美的KFR-26/33GW/CBPY、KFR -26/33/GW/11BPY型变频空调为例,介绍该系列变频空调保护电路故障判断与检查修理方法。

1.故障自诊代码及其含义

       “数智星”变频系列空调的保护功能比较完善,其自诊断功能将事先编好的多种检测子程序写入到微处理器芯片(CPU)的存储器中,通过定期而有规律的对温度、压力、电压、电流等参数的检测,与设定的标准参数进行对比、判断和逻辑推理,当空调系统发生故障时,就会显示故障代码,提示故障部位及原因。故障代码由LED指示灯显示,内机设有5个指示灯(其中LED5未作故障代码显示),和遥控接收头强制制冷 、制热开关一 起安装在内机操作显示面板上,其中LED5(待机)指示灯未参加故障代码组码,不论哪种故障代码LED4(工作)均处于闪烁状态。外机只有一个待机工作指示灯,常亮为外机工作状态,0.5Hz闪烁为待机状态, 1Hz慢闪为外机存在故障。内外机故障代码及含义如表1、表2所示。

2.电源保护电路

 (1)过压和防雷击保护。

       室内机过压保护电路如图1所示,当电源插头输入市电电压升高,或错相(如电网检修时误将AC380V电压引入等)时压敏电阻ZNR1将快速击穿烧断,过大的击穿电流将使电流保险FS1熔断,切断市电输入,保护电路元件不被损坏。外机过压保护如图2所示,由ZNR2和FS2( 20A )实施过压保护。

       同时压敏电阻ZNR3和放电管AS1起防雷击保护作用,防止雷电等瞬间产生的脉冲高压通过电网窜入、保护内、外机电路不被损坏;

(2)超温保护。

       由两只77C温度保险FS3.FS4串接在外机供电回路中见图2所示。当发生制热或除霜控制失灵,导致温度过高时,FS3.FS4熔断,切断外机供电,保护塑料组件及机壳等不因过热而产生变形,损坏温度保险熔断时,内机会产生相应的故障代码详见表1(序号9);

(3)防启动大电流冲击保护。

        有关电路如图3所示,压缩机驱动功率模块TM33(20A)的P.N输入+300V直流电源,采用C81~C85进行滤波,总容量为1400uF/400V(280uFX5),在刚开机时其初始充电电流非常大,为防止高压整流桥堆DB1、电流互感器L2、电流保险FS2等器件过流损坏,通过正温度系数热敏电阻PTC1(40 )来抑制该冲击电流。

       因PTC1阻值随温度升高而增大,所以充电电流(使其温度升高)会引起PTC1阻值迅速增大,导致+300V电压下降,此时不能满足外机辅助电源和变频模块TM33电路正常工作需要。当外机微处理器IC1(MB89865 )电路工作后,其国脚输出高电平,经IC3(2003 )反相驱动,④脚输出低电平,继电器RL3得电吸合,常开触点接通后将PTC1短接为负载正常供电,实现防大电流冲击保护。保护电路故障可能有两种情况:一是被保护电路发生故障时,保护电路动作,取消激励信号、切断电源或显示故障代码,只要排除电路故障,保护动作就会解除,使电路恢复正常工作;二是被保护电路正常,保护电路自身存在故障保护失效,产生误保护。

        此时应及时修好保护电路,使其处于正常警戒状态,防止被保护电路一旦发生故障而造成更大损失。电源保护电路发生故障时,通常表现为整机不工作,指示灯不亮,手动或遥控开机均无反应或工作异常等。

例1:加电后指示灯不亮,整机不工作。

分析检修:观察内机主电路板,发现保险FS1炸裂发黑,说明有严重的短路、过流故障发生。检查市电输入过压保护压敏电阻ZNR1及滤波电路C2.LF01.C1等,发现ZNR1击穿断路,而其它元件无异常。因暂无同型号(14D681K )的压敏电阻更换,临时用斜口钳将其剪掉以应急,但要尽快购买同型号代换件,以免瞬间电压过高损坏电路板,通电试机,空调恢复正常工作,故障排除。

例2:加电后压缩机不启动,用户说故障是在开机瞬间发生的,好像听到“啪”的打火声。

分析检修:检查内机电路板FS1完好,但外机电路板保险FS2烧断从接线端子板JP1开始,依次检查ZNR2、ZNR3.C44.LF02.R25.L2.DB1等元件,发生DB1击穿损坏,而其它元件未见损坏。DB1为15A/400V高压大电流整流桥堆,由于在开机瞬间损坏,很可能是防大电流冲击保护电路失效造成的,检查RL3常开触点,发现已被烧焊在一起不能分断,用同型号继电器更换RL3及FS2( 20A).DB1(15A/400V)后,检查负载电路再无其他异常后,通电试机,故障排除。

3.微处理器(CPU)欠压复位保护电路

        该空调内机电路微处理器Ic8( uPD780021)④脚为复位信号输入端,外接IC10(MC34064)等组成的上电复位电路,低电平复位,高电平工作,电路如图4所示,复位集成电路IC10的②脚得到+5V电源时,与其内部电路进行比较,为①脚电压上升到4.2V后,微处理器才能正常工作。若②脚+5V电源低于4V时,其①脚便输出低电平。加至IC8④脚内部存储程序清零、复位,防止工作紊乱,造成电路元件损坏。

         复位保护动作会造成微处理器停止工作,由于+5V供电电压低引起的复位保护,往往是+5V电源稳压电路失常引起的,但这种保护故障很少见。外机微处理器ICI( MB89865 )②脚为复端,外接复位集成电路IC2(MC34064 )及外围元件与图4基本相同,不再赘述。

4.市电过零检测保护电路

         电路如图5所示,由电源变压器T1次级输出两组AC13V电压,经接插件CN15的①、②脚取出,通过D7.D8整流,获100Hz脉动直流电压,再由R43~R45分压、C36高频消噪.Q3(DTC143)放大,加至IC8⑦脚,获得周期为100ms(高电平)的过零信号、市电过零信号的主要作用有三:一是检测市电电压和频率是否正常;二是为双向可控硅(包括光耦合器中的光控双向可控硅)提供过零触发信号,保证它们在低功耗状态时导通,防止损坏;三是为内、外机通讯电路提供时基信号。当过零检测信号异常时,可能导致微处理器拒绝工作,屡烧双向可控硅(或可控硅光耦合器)、内风机不转动及外机不工作等。

例3;加电后内风机不转动,显示过零检测信号异常故障代码(见表1)。

分析检修:故障代码明确提示过零检测信号异常。首先检查内风机供电控制电路,发现双向可控硅光耦合器ICI1(TLP3526)内双向可控硅烧断开路,用同型号光耦合器更换IC11。再检查过零检测电路,D7.D8.Q3.C36.C31等均无异常,CN15针、座接触良好,引线亦无断脱。然后检查T1次无输出,断电测T1初级直流电阻,正常值约800Ω,实测为无穷大 ,说明初级绕组开路。用同规格(T40型)变压器代换后,通电试机,内风机恢复正常转动,故障排除。

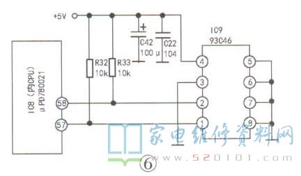
5.存储器数据错误保护

        存储器数据错误没有专设保护电路,只显示故障代码,详见表1。该空调器IC9 (39C46 )为EEPROM(或写成E2PROM),是一片电可擦除可改写只读程序存储器芯片,通过③、④脚与内机微处理器IC8的58、59脚相连,由时钟信号(SCL )同步,进行数据(SDA)交换(输入或输出),控制空调风机、压缩机、四通阀、膨胀阀等负载正常工作,有关电路如图6所示。

        存储器数据错误保护会造成整机不工作,内机或外机不工作.制冷或制热温度失控、高空压缩机及风机等主要部件工作失常或损坏。当检查存储电路元件正常时,就要更换原厂写好数据的存储器芯片,不能使用其他厂同型号的存储器,否则会导致空调不工作或工作失常。

6.温度检测保护电路

        空调的工作和控制状态,在很大程度上取决于温度检测电路,因此温度检测信号电压是关键点。室内机有环境温度盘管 温度两路温度检测电路,如图7所示。

         室外机有室外温度、外盘管温度压缩机排气温度三路温度检测电路,压缩机顶部过热采用双金属片开关保护,如图8所示。

        温度传感器均采用NTC(负温度系数)热敏电阻,它们感测到温度变化时,电阻值也随之变化(温度升阻值减,温度降阻值增),与精密电阻串联分压后,获得温度动态变化信号电压,送到微处理器(室内或室外)进行处理并与存储器设定数据进行比较,控制空调制冷或制热状态。

(1)室内环境温度传感器RT1安装在室内盘管的进风口,检测室内环境温度是否满足设定温度(用于自动控制制冷或制热温度,制热时还用于控制辅助加热器工作);

(2)室内盘管温度传感器RT2安装在室内盘管管道上,用金属管包装后直接接触管道,作用是监测系统温度,即冬季制热时作防冷风控制(辅助室外机除霜和防过载检测);夏季制冷时作过冷控制(防止制冷剂不足或室内盘管结霜)。还用于控制室内风机的转速,并与微处理器配合实现故障自诊断(各温度传感器均有此功能)。

(3)室外温度传感器RT3安装在室外机散热器上,检测室外温度,当温度过高或过低时系统自动保护;制冷或制热时用于控制室外风机转速。

(4 )室外盘管温度传感器RT4安装在室外机盘管.上(金属包装)、检测室外管道温度(制热时用于控制室外机除霜;制冷或制热时用于过热保护或防冻保护)。

(5 )压缩机排气温度传感器RT5安装在压缩机排气管上(金属包装),当排气管温度过高时系统自动保护;对于变频空调,还用于电子膨胀阀开启度控制及变频压缩机运转频率的升降。

(6 )压缩机顶部过热保护传感器HK安装在压缩机顶部外壳上,当压缩机温度过高时HK内双金属片变形动作(断开),由R12将IC1④脚输入信号下拉为低电平,经IC1处理后控制变频压缩机停止转运,实现过热保护。

       温度检测保护电路故障,通常表现为室外风机工作异常;压缩机不启动或启动后立即停止;显示温度异常;未达到设定温度停机或频繁开停;防送冷风功能不良及开机后显示某传感器异常的故障代码等。

例4;加电开机后压缩机不能启动。

分析检修:检查外风机运转正常,拆开外机,用万用表测压缩机绕组,各接线端子间电阻均在1.52左右的正常范围,表明压缩机本身无问题,随后加电测压缩机无驱动电压,分析是输出驱动控制电路有故障。断电后检查外机温度传感器,发现盘管温度传感器RT4阻值明显偏小(尚未到显示故障代码的程度),而正常值约5k(25C),RT3.RT5正常,更换RT4后试机,压缩机启动工作,故障排除。例5:加电开机后外风机运转正常,但压缩机不启动,显示压缩机过热保护故障代码(见表分析检修出现压缩机过热保护故障代码可能有两个原因:-是制冷剂过量充注,压缩机功率驱动模块不良或压缩机本身存在故障;二是压缩机过热保护电路失常,导致误报故障代码。

       按先易后难的原则先检查过热保护电路(见图8所示),测IC1④脚电压为0V,说明过热保护电路动作。检查C11无击穿漏电,R8无开焊,拔下CN5,测热保护开关HK两端电阻为02,表明HK良好并未动作,仔细检查CN5,发现其①脚接+5V电源引线折断,将其接好后试机,故障排除。

7.室内风机转速检测及过热保护电路

       有关电路如图9所示。在室内微处理器IC8内部程序控制下,由①脚输出室内风机FAN控制信号,实现FAN的运转、停转及无级调速功能。当IC8①脚输出高电平时,Q4导通,可控硅光耦合器IC11内发光管导通,其发光强度控制内部光双向可控硅的导通程度,从而进一步控制风机FAN的工作状态和运转速度。FAN转速还受风机内置霍尔传感器信号控制,风机转速信号经CN21的②脚、R23送至IC8的3脚,其内部风机转速检测电路按风机运转情况来确定风机转速,对FAN进行精准控制。室内风机过热保护电路由保护传感器PT、CN23、分压取样电阻R20.R21等组成,风机过热保护信号由IC8的③脚输入,通过①脚控制风机停止运行。该电路故障通常表现为室内风机不转,运转速度慢,转换风速异常或运转一会 自动停转等。

例6:室内风机运转一会自动停止,显示室内风机运转异常故障代码(见1期表1)。

分析检修:室内风机工作异常的原因很多:如驱动元件Q4.IC11不良;风速反馈信号失常;CN21、CN22接触不良或风机FAN本身不良等。首先检查双向可控硅驱动电路,测IC11的②脚为低电平(实测0.28V),表明Ic8①脚输出信号.Q4.R31.+5V供电正常。再测CN22的③、⑤脚间有AC220V电压,表明IC11正常。检查风速反馈信号,测CN21的①、②脚电压,正常值约2.4V左右,实测为0V,说明风速反馈信号不正常。断电后用手转动室内风机,正常时CN21的①、②脚应有-定幅度的脉冲电压,而实测无此电压,检查CN21各脚接触良好,引线无断脱,分析是风机内的霍尔元件不良,用同型号霍尔传感器更换后,室内风机恢复正常运转,故障排除。

8.市电电压检测保护电路

        有关电路如图10所示,AC220V市电经取样变压器T3降压、D5整流C24滤波后,送至室外机微处理器IC1的④脚,与其内部设定数据进行比较。本机型工作电压设定范围是AC160V~AC260V,当输入电压低于AC160V或高于AC260V时,IC1发出欠压或过压保护指令,使压缩机停止工作,并显示故障代码。电压检测电路故障通常是室外机无任何反应,压缩机不启动、压缩机产生升频或降频运行。

例7:加电后室外机不工作,压缩机不启动,显示输入电压异常故障代码(见1期表1)。

分析检修:根据故障代码提示,首先测室外机IC1④脚电压,在正常情况下,输入电压为AC160V时,IC④脚电压为DC1V ;AC220V时为DC2V,AC242V时为DC2.2V。而实测IC1④脚为0V,说明无市电取样电压输入,检查C24、D5.R63无异常。测变压器T3初、次级直流电阻值,正常分别为22502.30592,实测T3初级为o ,次级正常,说明其绕组开路。T3不是通用器件,损坏后只能由生产厂家提供变压器,更换为厂家变压器后故障排除。

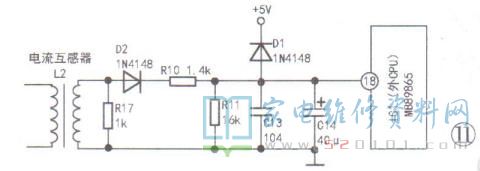
9.室外机电流检测保护电路

       如图11所示,用于检测室外机工作电流,并在电流过大时实施停机保护。当继电器RI3吸合时(见图3),电流互感器L2次级电压随负载电流增大而上升,经D2.R17.R10.R11、C13.C14.D1整流滤波、 分压取样送到IC1的⑧脚,并与其内存设定值进行比较,当IC1的⑧脚取样信号电压大于3.75V时,IC1发生过流保护命令。当电流检测保护电路有故障时,也会导致室外机不工作,压缩机不启动,压缩机产生升频或降频运转等问题。

例8:加电开机后风机工作正常,但压缩机不工作。

分析检修:加电开机后,首先测IC1⑧脚信号电压,正常时应小于3.75V ,实测电压为4.3V,说明过流保护动作,可能是L2初级负载短路或工作电流过大,主要检查压缩机线圈有否短路或机械卡滞故障;大整流桥堆DB1是无击穿短路;制冷剂加注是否过多;盘管是否积垢过厚;外风机是否不良;变频模块TM33是否有击穿短路等。经检查上述原因均排除,分析是电流检测电路工作异常导致的误保护。

       测电流互感器L2初级电阻约为02,次级为5602,表明L2正常。再依次检查R17.D2、D1.R10.R11、C13.C14等元件,发现R11接地脚开焊,使IC1的⑧脚输入信号电压不是R10.R11分压值,是D2整流后直接送到⑧脚,于是⑧脚电压高于3.75V而误保护。重新焊好R11后试机,压缩机启动运行,故障排除。

10.变频模块保护电路

       压缩机驱动电路采用新能源变频模块CZ3(型号:TM33),通过IPM指令改变各路控制脉冲的占空比,对压缩机实施变频控制,相关电路如图12所示。

       IC1的④⑨脚发出IPM控制信号,通过CZ3内部六只光耦合器隔离后,送到TM33的①~⑥脚,分别控制TM33内部六只大功率驱动管的通断,并由TM33的UV、W端输出相位差1200的变频交流电压,控制变频压缩机的工作状态。CZ3的⑧脚(内有一只光耦合器)为欠压过流过热、短路保护电路,当TM33出现上述某种故障时,由①脚输出故障信号,经R71加到IC1④脚,微处理器判断处理后发出停机指令,并由内机显示故障代码(见表1)。该电路发生故障时,一般表现为室外风机运转而压缩机不工作;室外风机和压缩机工作一段时间停机,室内机显示模块保护故障代码。

例9:室外凤机不运转,压缩机不启动,室内机显示变频模块保护故障代码。

分析检修:通常情况下,大部分变频模块保护都是由过流、过热引起的。首先检查模块TM33.上的+300V接线、压缩机的U.V、W接线、电源模块CZ3的各引线无断脱。

        遂后检查TM33是否良好,简单的方法是:将万用表置“"(二极管)挡,(二极管)挡, 分别检测TM33对应的P-N.P-U、P-V、P-W.N-U.N-V.N-W的正反、向电阻,若有任意一组存在击穿短路现象,说明TM33模块损坏。实测发现P-M组的正、反向电阻均接近02,用一块新的TM33变频模块更换,故障排除。

11.室内、外机通讯异常保护

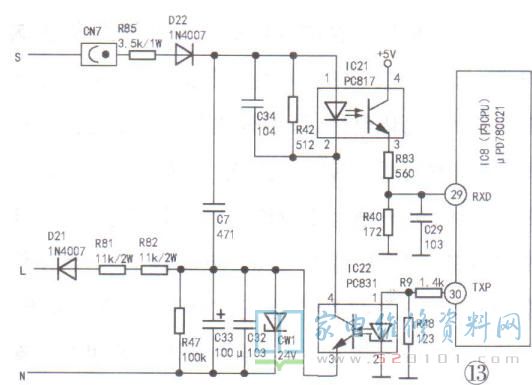
       室内、外机的数据传递采用半双工异步串行通讯,使室内、外机基板电路互通信息。

        室内机通讯电路如图13,室外机通讯电路如图14,四只光耦合器在电路中起隔离市电的作用。室内机IC8的②脚为通讯接收端(RXD), ⑦脚为发送端(TXD);室外机IC1①脚为通讯发送端, 63脚为接收端。为了简化电路,采用有线载波方式进行信息传递,用室内机与室外机供电的零线(N)作为一根通讯线,另一根为专设通讯线(S),通过CN7与外机相连,室内机AC220V电压经D21半波整流,R81R82.R47限流分压,C32.C33滤波消噪,再由CW1稳定在+24V为室内通讯电路供电。

        室外机AC220V电压经D23半波整流,R30限流,C53滤波,由cW2.CW3串联稳定在+48V,为室外通讯电路供电,并在通讯线,上形成的DC140V电压,作为室内、外机串行通讯的载波信号。通讯电路发生故障时,表现外风机不转动、压缩机不启动、室内机还会显示通讯电路异常的故障代码(见表1)。

例10:加电后风机和压缩机均不工作,室内机显示通讯电路异常故障代码。

分析检修:故障代码明确提示故障部位有通讯电路,检查室内、外机接线端子板无接触不良及导线断脱现象。通电,开机后用指针式万用表测接线端子板JP1的③(N).④(S)脚(见图2)交流电压,正常时应有较大幅度摆动,实测无电压,说明通讯电路有故障。首先检查供电情况,测JP1的②(L)、③(N)脚间有AC220V电压,室内、外机通讯电路+5V电源也正常。

        再检查室内机电路板上IC22的④脚有脉动电压,表明室内通讯电路基本正常,随后检查室外机电路板上IC25的④脚无脉冲电压,说明室外通讯电路有问题。检查D23、R30.IC25.IC26.CW2.CW3等相关元件,发现是大功率限流电阻R30(3.5k/7W )烧断开路,用一只同规格电阻代换后试机,空调恢复正常工作,故障排除。