
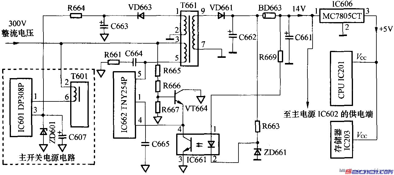
该机CPU的5V电源实际上是一个并联型、它激式开关电源,核心元件是一只小功率、高效率的Tinyswitch开关电源集成电路TNY254P。开机后,主电源和CPU电源都得到了约300V的整流电压输入,但CPU电源比主电源先进人工作状态。300V电压通过CPU电源的开关变压器T661的3-5绕组加到IC662(TNY254P)的5脚(内部场效应管的D极),为5脚内部的启动和振荡电路提供工作电流,开关管工作于开关状态,在T661的次级7-9绕组输出感应电动势,经VD661、C662、C661整流滤波形成约14V的直流电压加到5V三端稳压器IC606(MC7805CT)的输入端,在其输出端得到了稳定的5V电压,为CPU和存储器供电。与此同时,在T661的初级1-2绕组产生的感应电动势经VD663、C663整流滤波后形成约16.5V的直流电压,再经启动电阻R664加到主电源厚膜块IC601的启动端3脚。3脚外接电解电容C607,当C607两端电压达到15V时,IC601内部的启动和振荡电路开始工作,主电源进入正常工作状态,各路输出电压正常建立。
进入关闭状态后,主开关电源的各路输出电压均降低到原来的1/3以下,由于CPU电源是独立的,不受关闭状态的影响,所以CPU与存储器仍然得到 5V供电,整机处在CPU的控制之下。但是,主电源要保证稳定的低电压输出,
其稳压电路中的光电耦合器必须要保持持续的高亮状态,可是此时主电源的各路输出都已降低,为光电耦合器供电的电压也已降低,只依靠主电源本身是无法解决这个问题的。为此,CPU电源输出的14V电压加到了主电源光电耦合器IC602的供电端,维持了它的高亮度,保证了主电源在关闭状态的稳定。
网友评论