• LG 47LM6700-CB液晶电视无伴音的故障维修

    接修一台LG 47LM6700-CB液晶电视,故障是图像正常,所有通道输入都无伴音,拆机检查,发现此机的音频部分使用的是STA380BW,查资料此芯片为数字音频处理芯片,负责把主芯片送过来的串行数字音频信号进行处理,并进行...

    山高林淡   2024-08-27

  • 先锋LED-39B500液晶电视灰屏的故障维修

    一台先锋LED-39B500型液晶彩电,开机后图像、声音均正常,约10min后出现暗淡的蓝屏,无图像,但声音正常。关机后再开机,能出现图像,但很快出现灰屏。拆机检查,发现该机采用三合一主板,输出的LVDS信号送到屏下面的长条电路...

    黄宏章   2024-08-26

  • 三星LA40B550K1液晶电视指示灯闪8次的故障维修

    接修一台三星LA40B550K1液晶电视,故障表现为指示灯闪烁8下,来回反复,开机检查电源输出正常,待机控制电压随指示灯停顿变化,背光不亮,去掉主板和电源板连接线,电视机背光点亮,去掉主板和逻辑板排线,故障依旧。后来...

    科利达王   2024-08-25

  • 飞利浦43PFF5459/T3液晶电视开机三无的故障维修

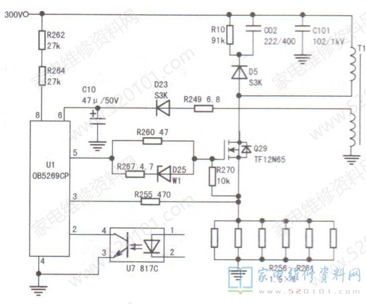
    一台飞利浦43PFF5459/T3型液晶彩电,雷击后三无。拆机检查,发现保险丝F1(3.15A)烧断,整流桥中的两只二极管D1、D3(均为RL207X2)击穿,开关管Q29的G、S极击穿,稳压二极管D25(丝印号:W...

    郑远践   2024-08-25

  • 夏普LCD-50S1A液晶电视灰屏的故障维修

    接修一台夏普50S1A液晶电视,故障表现为开机灰屏 有伴音,有声音确定主板基本正常,问题出在逻辑板或液晶屏上,根据经验分别断开屏排线,但断开了右边排线左边图像正常了,确定液晶屏坏了,用胶带屏蔽右排线外侧6根线,开机出现了整幅图像,...

    jrswyj   2024-08-24

  • 三星UA55E6100J液晶电视不开机的故障维修

    一台三星UA55E6100J液晶彩电,待机时面板红灯亮,按遥控开机键后红灯闪烁,但无光无声,一会儿红灯每隔2s闪两次。上电测得电源板有A5V待机电压输出,遥控开机后主板输出的POWON信号为高电平,但主电源无13V电压输出,一会儿后P...

    孔德因   2024-08-23

  • 飞利浦43PFF5021/T3液晶电视图像抖动的故障维修

    一台飞利浦43PFF5021/T3型液晶彩电,开机图像正常,但一段时间后,图像上有小的干扰横点,且越来越多,最后图像抖动,如图1所示。根据故障现象分析,故障原因应不是屏的问题,而是逻辑板的问题。该机逻辑板型号是HV430FHB-N...

    黄宏章   2024-08-21

  • 夏普LCD液晶电视不定时自动关机的通病维修

    在本人维修夏普LCD液晶电视中,发现一种通病,不定时自动关机,随后又自动开机。这种通病,目前发现在夏普LCD52GH、LCD46GH1、LCD-32BK7/ AX5/ BX5/ BX6、LCD-46BK7、LCD-37BX5、L...

    东方欲晓   2024-08-20

  • 三星LA46A550P1R液晶电视图像暗淡白屏的维修

    接修一台三星LA46A550P1R液晶电视,故障表现为白屏,图像淡,调节面板上背光,亮度 ,对比度,等等,无明显效果,声音正常,检查过程省略。逻辑板T460HW02 V0 CTRL BD 06A83-1A, AUO屏...

    梁付雷   2024-08-20

  • 三洋48CE590A液晶电视黑屏的故障维修

    一台三洋48CE590A型液晶彩电,使用中忽然黑屏,声音正常。拆开后盖,实测背光输出插座CON6和CON8输出电压均为0V。用点灯器测试屏内的两组灯条,均能正常点亮,且显示的驱动电压均为117V;输入信号开机,屏上出现正常图像,...

    黄宏章   2024-08-20

  • 三星LA42R71B液晶电视开机三无的故障维修

    一台三星LA42R71B型液晶电视,上电后电源指示灯不亮,不开机。拆开机壳,目测三合一主板(板号:TP.VST59S.PB813)上无明显损坏的元件。在路测量保险丝FB1 (3.15A/250V) 正常,300V滤波...

    刘祥平   2024-08-20

  • LG 32LH23UR-CA液晶电视红灯亮不开机的维修

    接修一台LG 32LH23UR-CA液晶电视(EAX56856906),故障表现为红灯亮不开机,键控遥控都是一样的,检查主板待机控制电压没有,后来拆除主板复位开关,结果还是无法开机,于是决定重下数据,于是下载数据重写之后故障修复,之前写入失败...

    科利达王   2024-08-17

  • 三星LA40C530F1R液晶电视开机三无的故障维修

    接修一台三星LA40C530F1R液晶电视,原机故障三无经检查为PFC升压管13NM60N 2只其中损坏一只,为了安全起见一起更换了PFC驱动集成块SEM3040检查无误后开机PFC电压升到3...

    红日电子   2024-08-15

  • 索尼液晶电视红灯闪5次的故障维修一例

    以前碰到索尼液晶电视闪5次红灯故障,按照经验一下就好,这回不行,拿表测出逻辑板有短路,终于找到它,拆掉换个,满心欢喜,可以大功告成,但是试机还是那个样子,又找半天也都没有短路的,12V又是开机一瞬间有就保护断掉了,没...

    TANXEI   2024-08-14

  • 采用夏普RUNTK5261TP逻辑板液晶电视灰屏维修过程

    接修一台杂牌高普70寸液晶电视,开始是宽竖条,一段时间后,再开变成灰屏。该机采用夏普4k屏幕,逻辑板为T-Con RUNTK5261TP。 国内采用该逻辑板的,还有海信和夏普的60寸电视等。测逻辑板12v供电正常,其他电压全无。断开左...

    cmdgz   2024-08-10

  • 三星等离子屏出现灰屏时去保护的方法

    三星屏逻辑板板号:55FU11BPCMTA 3V0.0(或15Y_ 65_ FU11BPCMTA 4V0.3)。故障现象:灰屏。分析检修:液晶电视出现灰屏现象,需检查电源板、主板及逻辑板,若均正常,则为显示屏本身故障,可采...

    陈进   2024-08-06

  • 飞利浦32PFL3409/93液晶电视红灯绿不开机的维修

    一台飞利浦32PFL3409/93开机红灯常亮不开机,测3.3伏正常,强制开机正常。按键和遥控的时候相应控制脚电压有变化。测晶振两段1.6V,但测量的时候偶尔能听到继电器吸合声,怀疑晶振电路有故障。测晶振的谐振电容,测的4.7uF...

    星夜夜归人   2024-08-04

  • 三星UA46EH5080R液晶电视经常无法开机的维修

    接修—台三星UA46EH5080R液晶电视,故障表现为时不时开不了机,拆机测副电源正常输出,PFC电压不稳定,360V,对PFC电路、8脚芯片外围贴片10几只大功率电阻,下面胶清除和清洗后,测390V,经用户试用十几天不在发生不...

    6753   2024-08-04

  • 三星UA40HU5900J液晶电视几分钟后自动关机的维修

    接修一台三星UA40HU5900J液晶电视,故障表现为正常开机,几分钟后自动关机,指示灯一直闪烁。无法再开机,断电一段时间后又可以开机。拆机检测发现故障时12V电压变为9-10V波动,一番操作后确定系电源芯片FA6A01保护动作...

    jdwx1483457538   2024-07-30