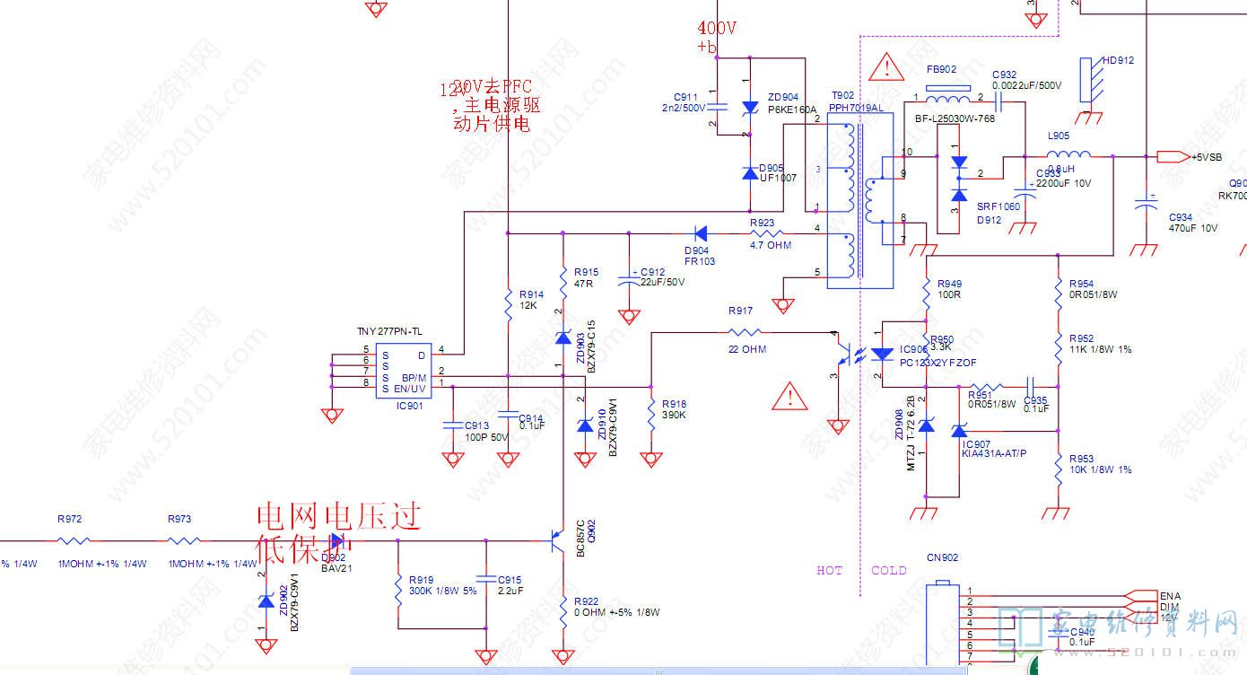
接修一用户送来一台菲利浦32PFL3200/T3液晶电视,故障表现为三无,开机发现副电源块炸飞。查光耦和TL431正常。拆下电源块,查外围除了电源块2脚(心片供电脚)的稳压二极管坏外查其它无坏件。查得电源块是TNY227PN.换电源块,换第二脚稳压管。尝试测试不起振。再查发现居然电源块第4脚没电,变压器400V端节有300V,拆下变压器,内断没法修了。
上淘宝,这变压器好贵哟。再看这是通病,设计得不好,电源块坏必损变压器,得改造。今天变压器到了,那就改改。
用什么改呢,当然要简单又好用的办法,自然想到DK1203改上去用。DK1203基应用如图1所示。
现在开始改,去除原电路上的R918 ,390K.实物电路板上无C914,补上。尖峰吸收电路ZD904上并上100K电阻。把DK1203.1脚 2脚 4脚 6脚 7脚,翻上正面。 然后4脚 8脚 5脚,正好焊到电路板上。正面 7 8脚用锡焊连。
2脚和3脚间接个10UF/50V电容。
接着改造400V供电为300V供电。办法就是照搬电磁炉的方法。
在原整流桥交流输入端上用两只二极管。串上限流电阻。后接10UF/400V电容。给副电源变压器供电。就此改造完成。试机。电源完全正常。但愿再不会损坏变压器。


网友评论