您好,欢迎您访问家电维修资料网
登陆 免费注册
实用工具手机版

用手机访问

手机访问家电维修资料网
家电维修资料网
  • 首页
  • 维修资料
    • 彩电维修资料
    • 彩电总线调整
    • 维修基础
    • 电子线路
    • 电子制作
    • 空调制冷
    • 家用电器维修
    • 音响功放
    • 卫星有线
    • VCD、DVD
    • 通讯设备
    • 办公设备
    • 数码摄录
    • 计算机设备维修
    • 软件下载
    • 培训教材
  • 电路图纸
    • 长虹彩电图纸
    • 康佳彩电图纸
    • TCL彩电图纸
    • 海尔彩电图纸
    • 创维彩电图纸
    • 海信彩电图纸
    • 其他彩电图纸
    • 合资彩电图纸
    • LG彩电图纸
    • 松下彩电图纸
    • 三星彩电图纸
    • 索尼彩电图纸
    • 东芝彩电图纸
    • 夏普彩电图纸
    • 飞利浦彩电图纸
    • DVD功放图纸
    • 家用电器图纸
    • 数码相机图纸
    • 显示器图纸
    • 维修工具图纸
  • 数据下载
    • 长虹彩电数据
    • 康佳彩电数据
    • TCL彩电数据
    • 海尔彩电数据
    • 创维彩电数据
    • 海信彩电数据
    • 其他彩电数据
    • 合资彩电数据
    • 厦华彩电数据
    • DVD机顶盒数据
  • 说明书
    • 彩电说明书
    • 显示器说明书
    • 家用电器说明书
    • 遥控器说明书
    • 影音系统说明书
  • 视频
    • 彩电维修
    • 空调制冷
    • 电脑软件
    • 办公设备
    • 显示器维修
    • 电子线路
    • 维修基础
    • 电工技术
    • 通讯维修
    • DVD维修
    • 生活电器
    • 仪器仪表
    • 其他技能
    • 电子制作
  1. 首页
  2. 彩电维修
  3. 国产彩电维修
  • 熊猫C54P17彩电有光栅、无图像、无屏显、无伴音

    原因为CPU未能清零,V1120 1815三极管漏电。...

       2007-06-18

  • 熊猫C54P17彩电图像忽明忽暗

    原因为:1.行输出变压器不良。 2.加速极电压滤波电容不良。...

       2007-06-18

  • 熊猫C54P17彩电无图像、白光栅

    原因为Z401内部对地短路。...

       2007-06-18

  • 熊猫C54P17彩电图像过亮

    原因为C402电容漏电。...

       2007-06-18

  • 熊猫C54P29B彩电开机呈三无

    该机属TA两片机(TA7698、TA7680),据故障现象分析,首先检测开关电源部分。见图1, 测+110V、25V等输出端电压,均为0V,而C706两端300V电压正常,表明开关电源初级元件进行在路电阻值检查时,切记应先检测C706上是否存留有300V电压,这不但能保护检测仪表及电路有关...

       2007-06-18

  • 熊猫C74P2M型彩电开机后无彩色,且伴音中有杂音

    将电视机切换至AV状态,并输入音、视频信号,图像与伴音正常。 在TV状态,用示波器测量该机TDA8305A第(17)脚信号波形,发现其色度信号幅度较低,说明故障在中放电路。试断开高频头IF输出端以后的中频陷波电路,彩...

       2007-06-18

  • 熊猫C54S1彩电场线性不好

    检查发现R502 22kΩ电阻阻值增大。 更换后正常。...

       2007-06-18

  • 熊猫C54P57彩电场同步不良

    RP201 200kΩ场同步电位器漏电,测电位器两端电阻只有4kΩ,清洗吹干后正常。 ...

       2007-06-18

  • 熊猫C54P57彩电无伴音

    原因是R1097 15kΩ电阻开路。...

       2007-06-18

  • 熊猫C54P57彩电无蓝屏

    原因是V906 2SC3417损坏。...

       2007-06-18

  • 熊猫C54P57彩电有时接收正常,有时出现白光栅

    TA7680{11}脚电压为零,更换TA7680后正常。...

       2007-06-18

  • 熊猫C54P57彩电图像不稳,类似高压打火,彩色时有时无

    T502行输出变压器(BSC24-2324P)不良。...

       2007-06-18

  • 熊猫2120型彩电有伴音无光栅

    首先检查显像管灯丝电压,正常,测加速极电压为400V也正常,表明显像管发光的条件已基本具备。再测三只视放管c极电压为180V,处于截止状态,再测N801(D7698CP)23脚电压为10.5V,正常值为6.5V~7.5V。焊下V412检测未见异常,暂不安装该管测N80123脚电压仍为10....

       2007-06-18

  • 熊猫彩电伴音正常而荧光屏无光栅,轻拍机壳,有时可恢复正常

    由故障现象怀疑显像管灯丝供电和视放等电路存在接触不良的现象。对灯丝供电电路、+12V供电和视放电路等有关处一一补焊后,试机故障排除,交付机主。未想到仅半小时后机主又将其送回,重新检查,观察在出现故障的瞬间,图像先出现行不同步的斜条,然后画面变暗消失,聆听机内有轻微的“吱吱”叫声,此时显像管...

       2007-06-18

  • 熊猫2177A型彩电雷击后开机呈三无

    打开机壳直观检查保险管损坏,在路检查开关电源部位元件(见图1), V513、V511、N501击穿损坏。更换损坏元件后,用导线将行管b、e极短接,并在c极与地之间并接一只60W灯泡作假负载。为安全起见,我用图2所示检修插座来检修电源,通电测得+B端无电压输出。我采用“三点式”电压分析法检测...

       2007-06-18

  • 熊猫47C4彩电,收看时图像颜色时而偏黄,时而偏蓝,将色饱和度调至最

    根据故障现象分析,首先查视放输入电路。测显像管R、G、B三极电压,R、G极电压均为118V且稳定,而B极电压在124V~133V之间跳动,图像颜色也随之偏黄或偏蓝。根据维修经验,视放管e极可变电阻接触不良或变质的可能性最大,于是将B视放管e极可变电阻更...

       2007-06-18

  • 熊猫2528彩电主电路板接通电源后待机指示灯亮但闪烁,不能二次开机

    用60W灯泡作假负载,发现灯泡一亮一灭。由于万用表指针的惰性,测得主电压在40V-90V间波动,实际上输出电压在0V-90V间跳变,开关电源处于振荡和停振间。据同行称,电源部分的元件都检查过,负载也无短路现象,开关变压器、TEA2261也代换过,仍不能排除故障。该电源为他激式开关电源,振荡...

       2007-06-18

  • 熊猫C64P3彩电无论是按遥控器或本机上任何键,屏幕均呈黑屏状态,约

    测CPU(PCA84C440P/401)字符消隐输出电压,同时按遥控器上任何键,该脚电压,由0V上升至4.9V高电平,5秒钟后下降为0V,同时光栅出现,分析出现黑屏是由于字符消隐信号输出高电平所致。试将CPU25脚字符消隐电路断开,用遥控器换台时无黑屏,但无字符出现,应检查形成字符的行场同...

       2007-06-18

  • 熊猫2138彩电无规律图像消失、屏幕很亮且满屏回扫线,而伴音正常

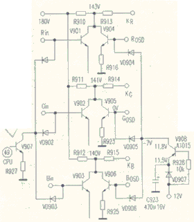
    据故障现象分析,初步判断视放级有故障。由于该机视放电路设有字符显示、无信号自动蓝屏静噪和关机消亮点电路,故控制电路较复杂,加之是软故障,因此先分析相关电路原理,以缩小故障范围。1、视放电路 如附图所示, V901、V902、V903为R、G、B三基色视放管,通常三只视放管同时损...

       2007-06-18

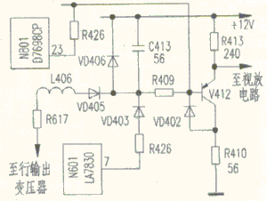
  • 熊猫3636型彩电黑白图像正常,图像彩色极淡,调整色饱和度至最大也不

    该机彩色解码块采用TA7698AP,因黑白图像正常可确定该故障为色度通道工作异常而引起色度信号幅度过低所致。由附图所示电路分析,引起色度信号幅度过低的原因有:IC801(TA7698AP)⑦脚输入的色饱和度控制电压过低;4。43MHz色带通滤波器性能不良引起IC801⑤脚输入的色度信号幅度...

       2007-06-18

  • «上一页
  • 1
  • 2
  • ...
  • 142
  • 143
  • 144
  • ...
  • 179
  • 180
  • 下一页»

热门资料

  • 1液晶电视花屏故障实例与对照参考
  • 229种彩电开关电源电路图和原理说明(图)
  • 3液晶电视TCON板原理讲解(图)
  • 4用断Y法修复三星液晶屏故障的方法
  • 5小米系列液晶电视刷机教程(图)
  • 6小米L55M5-AZ液晶电视不开机故障维修
  • 7液晶电视的逻辑板各关键点电压(图)
  • 8液晶屏常见Y轴TAB实用飞线脚位(图)
  • 9通用液晶主板倒屏镜像的调整方法
关于我们 - 网站帮助 - 广告合作 - 网站声明 - 友情链接 - 网站地图
©2006-2024 www.520101.com All Rights Reserved
浙ICP备12036345号-1