驱动板上的TFT偏压芯片普遍采用TPS65161、TPS65162等芯片,这些器件由于集成度高,只需少许外围元件就可以产生薄膜晶体管(TFT-LCD)液晶屏幕需要的所有电压(VDD、VDA、VGH,VGL)。下面对TPS65161构成的TFT偏压电路进行分析。
TPS65161能够为TFT-LCD面板提供4路符合时序要求的不同电压输出,并凭借其大电流输出能力,成为大尺寸显示器和LCD TV应用的理想选择。TPS65161包括可调上电时序和安全功能,如过电压保护、升压转换器和短路保护锁存变换,以及过热保护( 155°C)。此外,该器件集成了数据驱动信号,控制隔离MOSFET开关,切换VDA与VGH电压。TPS65161内部框图如图1所示。
一、TPS65161构成的偏压电路
主板输出的上屏控制指令(ON-PANCEL)打开上屏控制电路后,输出液晶屏所需的上屏电压(12V) 到驱动板,12V电压一方面加到TPS65161的22脚,为芯片提供工作电压;另-方面送到外围电路,产生芯片所需的12V_SW、VAA_FB、VAA电压。在TPS65161⑨脚和16脚使能控制信号控制下,上屏电压12V通过内部降压转换器产生时序控制器和LCD面板所需的驱动电压VDD,并在升压转换器的作用下,产生数据驱动器所需的电压VDA;同时,通过TPS65161内部进行双倍压转换(泵电源)形成扫描驱动器所需的VGH和VGL电压。上述电压产生的时序驱动关系如图2所示。

1.VDD电压产生电路
VDD电压产生电路由UP1(TPS65161)的15、17、18、20、21脚内部电路及UP8( ME6100D )等外围电路构成,其电路如图3所示。

上电后,TPS65161的16脚(EN1)接输入电压12V(高电平),20、21脚的输入电压分为两路:-路送到基准电压发生器,产生稳定8V电压,给驱动运放提供工作电压;另一路供给内部MOS开关管的漏极。时钟脉冲发生器产生的时钟脉冲送到锯齿波发生器中,经调制处理后输出调制脉冲到运放的同相输入端,误差放大器输出的控制电压输入到运放的反相输入端,经运放比较放大后,输出电压到驱动控制器中,产生驱动脉冲经驱动运放放大后驱动MOS开关管,从18脚输出开关脉冲,经DP3稳压,LP2、RP23、CP36、CP37、RP35滤波及限幅后得到VD33V电压。该电压的一路经RP20、RP12与RP22、RP14分压后反馈到15脚,控制驱动脉冲的占空比,从而实现稳压控制。
第二路经L1、CP78滤波,产生VDD电压,为驱动板上的时序控制器和扫描驱动器及数据器提供驱动电源;另一路经CP96、CP97滤波后送到UP8(ME6100D)的①脚,经内部稳压后从③脚输出V25V-A电压,供驱动板上主芯片使用。
2.VAA_FB电压产生电路
VAA_FB电压产生电路由UPI(TPS65161)的①~⑤、28脚内部电路及外围电路构成,其电路如图4所示。

UP1(TPS65161)12脚为主升压转换器工作方式设置,决定其内部电路是工作在脉冲宽度调制或500/750kHz固定开关频率方式。本方案中,12脚经RP25(0Ω电阻)接12V输入电压,工作在750kHz固定开关频率。
主升压转换器有一个可调节的软启动电路,以防止在启动过程中的高涌流。软启动时间由连接到28脚的外部电容器CP26设置。28脚内部连接一恒流源,与内部电流限制与软启动脚电压成正比。在达到内部软启动的阈值电压时比较器被释放电流限制。软启动电容器值愈大,软开始时间越长。
上电后,12V 输入电压经CP5、CP6、LP3滤波后,一路加到DP1、CP7、CP8,CP9、CP10组成的滤波电路,产生VAA FB电压;另一路加到UPI(TPS65161)的④、⑤脚。VAA_ FB电压经CP16滤波后加到UPI (TPS65161) 的③脚,③脚内接一个过电压保护开关Q2和过电压保护比较器,过电压保护比较器将③脚电压与内部基准电压进行比较,当③脚电压上升到23V时,TPS65161内部驱动控制器关掉N通道MOSFET,只有输出电压低于过电压阈值后,内部驱动控制器才会再开始工作。
3.VDA电压产生电路
VDA 电压产生电路由UPI(TPS65161)的27脚内部电路及外围电路构成,其电路如图5所示。

驱动板上主芯片输出的PWR_ON信号(高电平)到TPS65161的⑨脚,经国脚内外部电路处理后,从UPI( TPS65161 )的26脚输出电压(20.2V)到QP1的栅极,QP1将输入电压VAA_FB进行串联稳压后,从源极输出VAA电压,经CP12、CP13、L11滤波后产生VDA电压,为数据驱动器提供工作电压。
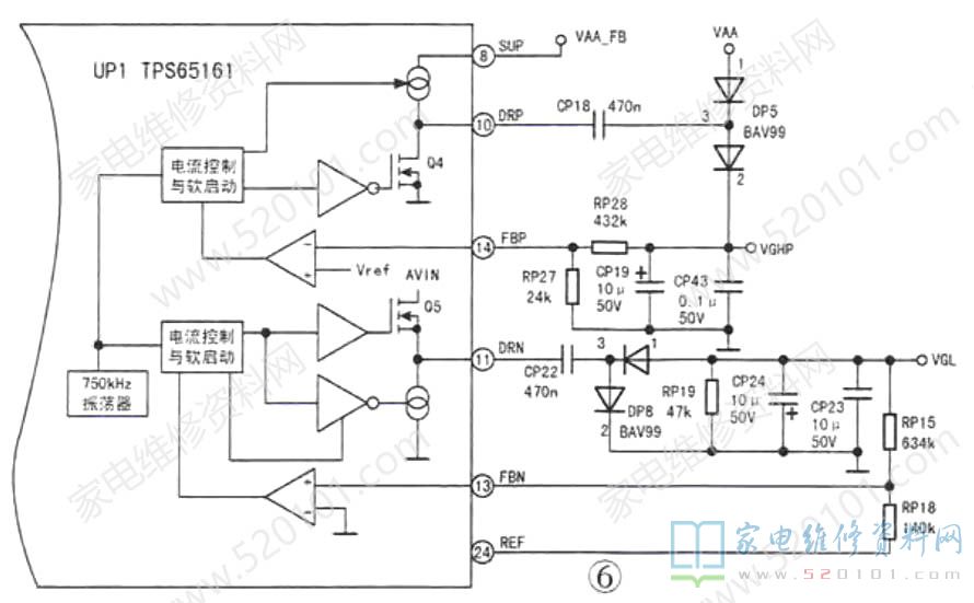
4.VGH、VGL电压产生电路
由于液晶屏内集成有数字电路和模拟电路,需要外部提供数字电压和模拟电压。另外,为了完成数据扫描,需要TFT轮流开启/关闭。当TFT开启时,数据通过源极驱动器加载到显示电极,显示电极和公共电极间的电压差再作用于液晶实现显示因此需要控制TFT的开启电压VGH.关闭电压VGL,以及加到公共电极上的电压VCOM。
VGH、VGL电压产生电路由UP1 (TPS65161) 的8、10、14、11、13、24脚内部电路及外围电路构成,其电路如图6所示。
驱动板上主芯片输出的PWR_ON信号到TPS65161的⑨脚,在26脚内外部电路延时作用下,⑧脚输入电压VAA_FB经TPS65161内部电流控制与软启动电路控制后从10脚输出脉冲电压,经CP18耦合后与VAA电压经DP5①、③内接二极管整流后的电压叠加,再经DP5③、②内接二极管整流、CP19、CP43滤波后产生VGHP电压。同时,正泵电源通过外部分压电阻RP28、RP27的设置来稳定.输出电压VGHP。负电压(VGL)的工作原理与正电压(VGHP)的原理相似,在此不再重述。
VGHP电压在主芯片输出的GVON和GVOFF信号作用下,控制QP7的导通与截止,经DP7稳压,产生VGH电压供扫描驱动器使用,电路如图7所示。
网友评论