一台TCL HD29E64S高清彩电,声音正常,但图像呈锯齿状扭动,如图1所示,显示的厂标画面如图2所示。开盖检查:行反馈脉冲支路中的行脉冲分压电容、电阻及稳压管,视放电源滤波电容,行振荡电路中的503晶振,行供电滤波电容,行推动级滤波电容,数字板供电滤波电容,都无异常现象;显像管尾板及主板上易虚焊的点都已补焊过,高压帽也清洗处理过,没有打火现象。
行扫描电路是个闭环系统,数字板输出行驱动脉冲,经行推动及行输出放大后驱动行偏转线圈,并通过行输出变压器产生高压,再由电容分压取出脉冲,经稳压管限位后反馈给数字板,和电视行同步信号比较后控制行频保持同步。从故障现象看TCL厂标也扭曲,故障范围应在行扫描部分,因为TCL厂标是CPU输出的信号,它和电视信号不是一个通道,并且该机在无信号时光栅也不正常,可以排除电视信号中的同步信号有问题的可能性。接下来需要确定是数字板输出行驱动脉冲有问题,还是经行推动行输出后的反馈脉冲发生了畸变?因为行输出部分如有元件损坏也会影响行脉冲。
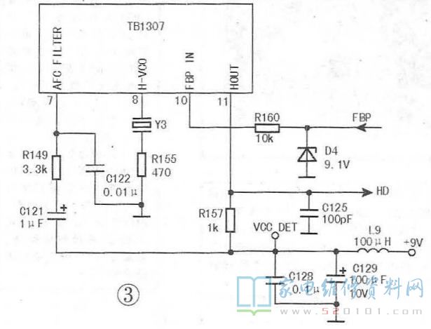
该机小信号处理电路采用TB1307,参考《家电维修》2009年第1期资料,测其供电电压正常。分析认为,只有断开行扫描闭环系统,才能方便判断故障部位。TB1307的11脚输出行驱动脉冲,反馈脉冲送到10脚,如图3所示。
该机型将高频头(包括AV等其他信号输入)、信号变频、CPU系统控制、小信号处理等电路全部做在一块线路板上,换数字板代价太高。仔细分析TB1307处理行反馈脉冲的方式,和TDA8361以及更早的TA7698甚至黑白电视机上用的TA7609差不多,即把电视同步信号和反馈信号鉴相比较,产生一个误差电压,经平滑滤波后去控制行振荡,使行频与电视信号同频同相。在这个处理过程中,TB1307外围只有⑦脚外接的两只电容和1只电阻参与滤波,重点检查这3个元件,发现贴片电阻R149已由标注的3.3k增大到30k,且阻值不稳定,换新后开机故障排除。
附:TB1307的关键测试点
1、33、17脚的9V供电,46脚的5V供电,⑥脚的3.3V供电必须正常,若任一组电压异常,会出现开机后自动返回到待机状态,11脚电压会从开机时的0.57V降到0V。2、⑧脚外接晶振必须正常,这样才能保证行分频器稳定工作。若异常,将会出现烧行管,或热机行不同步故障。
3、15、16脚的电平关系要正常。15、16脚电压均为7.3V时,11脚输出的行脉冲频率为28kHz;若分别为7.3V、4.3V时,11脚输出的行脉冲频率为34kHz。显然,这两脚电压的变化会引起行频的变化。在检修烧行管或行不起振故障时,应检测这两脚电压。
网友评论